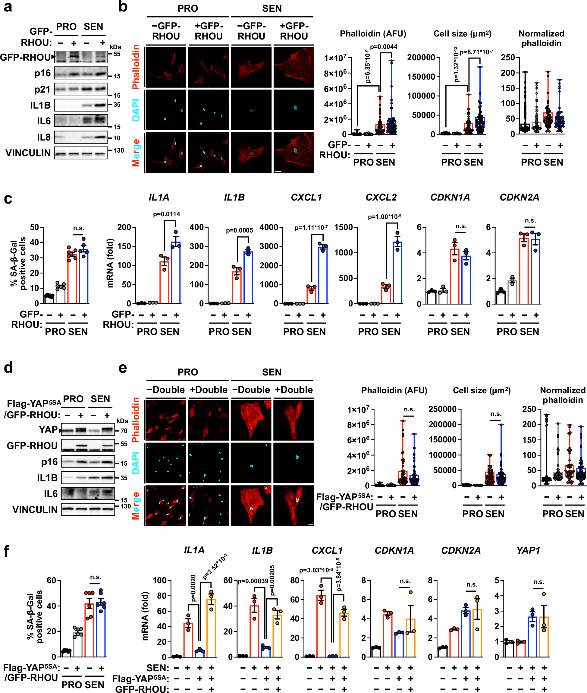
Fig. 4: RHOU is epistatic to YAP in the modulation of cell enlargement and the SASP.
From: Cell enlargement modulated by GATA4 and YAP instructs the senescence-associated secretory phenotype

a Abundance of the indicated proteins analyzed by immunoblotting (n = 3 biologically independent experiments). The arrowhead indicates GFP-RHOU. b Representative images of actin stress fiber staining (left, n = 3 biologically independent experiments). Scale bar, 50 μm. Phalloidin intensity, cell size, and phalloidin intensity normalized to cell size analyzed by ImageJ software (right, n = 96, 80, 70, and 62 randomly chosen cells from 3 biologically independent experiments for PRO, PRO + RHOU, SEN, and SEN + RHOU, respectively). c Quantification of the percentage of SA-β-gal positive cells (left, n = 6 biologically independent samples, except SEN + RHOU where n = 5) and abundance of the indicated mRNAs analyzed by RT-qPCR (right, n = 3 biologically independent samples). d Abundance of the indicated proteins analyzed by immunoblotting (n = 3 biologically independent experiments). The arrowhead indicates endogenous YAP. e Representative images of actin stress fiber staining (left, n = 3 biologically independent experiments). Scale bar, 50 μm. Phalloidin intensity, cell size, phalloidin intensity normalized to cell size analyzed by ImageJ software (right, n = 56, 53, 51, and 66 randomly chosen cells from 2 biologically independent experiments for PRO, PRO + YAP5SA/RHOU, SEN, and SEN + YAP5SA/RHOU, respectively). Double denotes Flag-YAP5SA + GFP-RHOU. f Quantification of the percentage of SA-β-gal positive cells (left, n = 6 biologically independent samples) and abundance of the indicated mRNAs analyzed by RT-qPCR (right, n = 3 biologically independent samples). Box plots show the 1st and 3rd quartiles; whiskers show the minimum and maximum values; one-way ANOVA test with Tukey’s multiple comparisons test; AFU denotes arbitrary fluorescence units for b, e. Mean ± SEM; one-way ANOVA test with Tukey’s multiple comparisons test for c,f. PRO and SEN denote proliferating and senescent IMR90-hTERT cells, respectively. Source data are provided as a Source Data file.