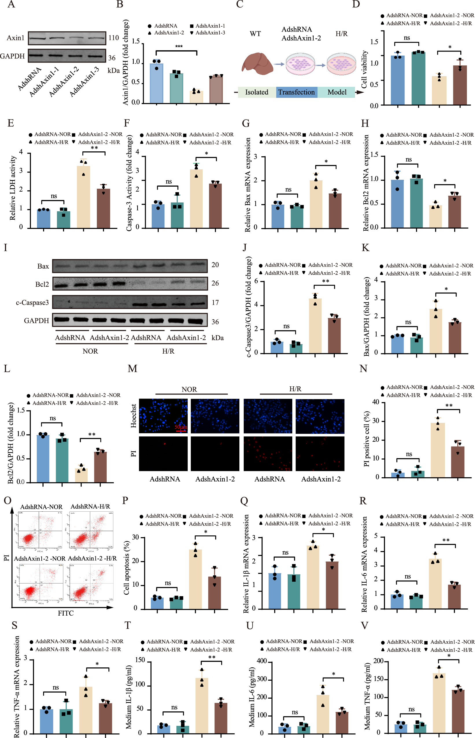
Fig. 2: Axin1 knockdown alleviates H/R-induced hepatocyte injury and inflammation.

A, B Western blot detects Axin1 knock-down efficiency (n = 3, P = 0.0004). C Diagram of Axin1 knockdown hepatocytes H/R model. D Cell viability was measured by CCK-8 (n = 3, P = 0.0407). E LDH detects cell damage (n = 3, P = 0.0087). F Caspase 3 activity in each group (n = 3, P = 0.0178). G, H The expression of Bax and Bcl2 was detected by qRT-PCR (n = 3, P = 0.0384, 0.0218). I–L The expression of Bax, Bcl2, and c-Caspase3 was detected by Western blot (n = 3, P = 0.0044, 0.0474, 0.0015). M, N The apoptotic cells were detected by immunofluorescence (n = 3, P = 0.0083). O, P The apoptotic cells were detected by flow cytometry (n = 3, P = 0.0113). Q–V qRT-PCR and ELISA detected the expression of inflammatory factors (n = 3, P = 0.018608, 0.001316, 0.048484, 0.0080, 0.0419, 0.0102). WT wild-type, H/R hypoxia/reoxygenation, LDH lactate dehydrogenase, PI propidium iodide, FITC fluorescein isothiocyanate.Two-tailed t-test. The data are presented as mean ± SD. Three biologically independent experiments. Source data are provided as a Source Data file. C created with BioRender.com released under a Creative Commons Attribution-NonCommercial-NoDerivs 4.0 International license (https://creativecommons.org/licenses/by-nc-nd/4.0/deed.en).