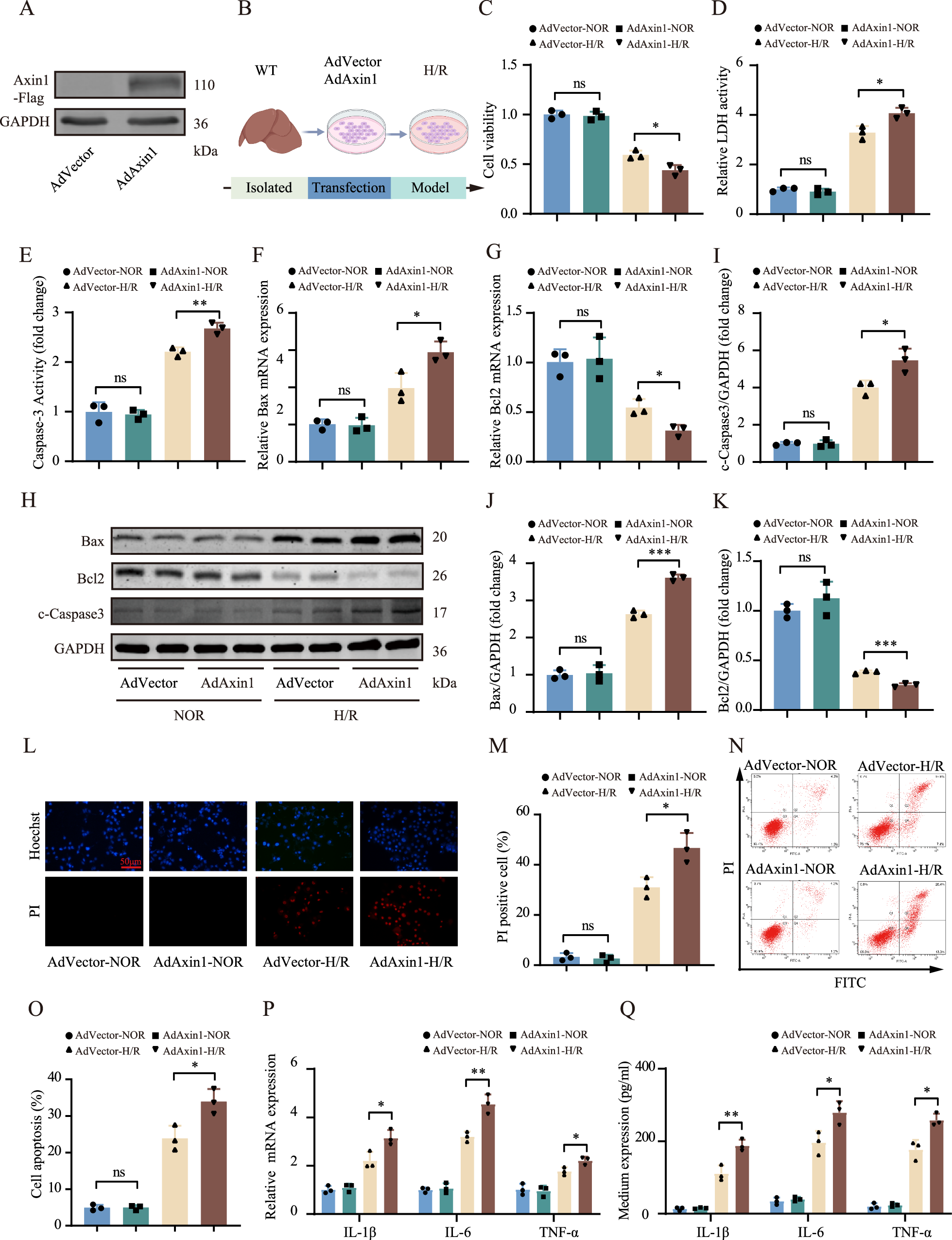
Fig. 3: Overexpression of Axin1 aggravates H/R-induced hepatocyte injury and inflammation.

A Western blot detects Axin1 expression (n = 3). B Diagram of Axin1 overexpressed hepatocytes H/R model. C Cell viability was measured by CCK-8 (n = 3, P = 0.0175). D LDH detects cell damage (n = 3, P = 0.0159). E Caspase 3 activity in each group (n = 3, P = 0.0051). F, G The expression of Bax and Bcl2 was detected by qRT-PCR (n = 3, P = 0.027936, 0.017727). H–K The expression of Bax, Bcl2 and c-Caspase3 was detected by Western blot (n = 3, P = 0.027109, 0.000212, 0.000749). L, M The apoptotic cells were detected by immunofluorescence (n = 3, P = 0.0199). N, O The apoptotic cells were detected by flow cytometry (n = 3, P = 0.0235). P, Q qRT-PCR and ELISA detected the expression of inflammatory factors (n = 3, P = 0.029657, 0.006781, 0.031099, 0.0087, 0.0323, 0.0116). WT wild-type, H/R hypoxia/reoxygenation, LDH lactate dehydrogenase, PI propidium iodide, FITC fluorescein isothiocyanate. Two-tailed t-test. The data are presented as mean ± SD. Three biologically independent experiments. Source data are provided as a Source Data file. B created with BioRender.com released under a Creative Commons Attribution-NonCommercial-NoDerivs 4.0 International license (https://creativecommons.org/licenses/by-nc-nd/4.0/deed.en).