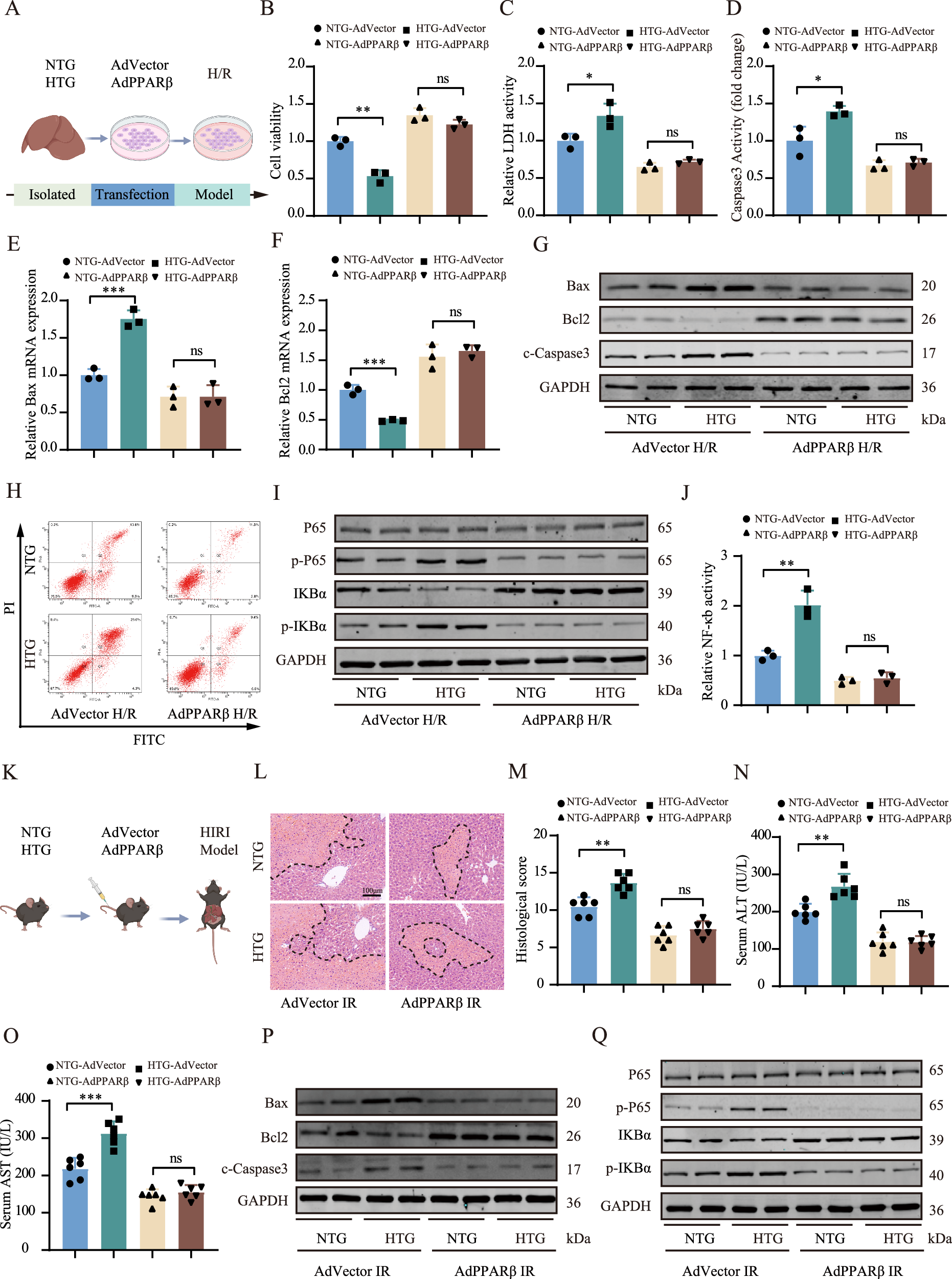
Fig. 7: Axin1 exacerbate HIRI in an PPARβ-dependent manner.

A Schematic diagram of cell H/R model used in the rescue experiment. B Cell viability was measured by CCK-8 (n = 3, P = 0.0012). C LDH detects cell damage (n = 3, P = 0.0380). D Caspase 3 activity in each group (n = 3, P = 0.0293). E, F The expression of Bax and Bcl2 was detected by qRT-PCR (n = 3, P = 0.000819, 0.000392). G The expression of Bax, Bcl2, and c-Caspase3 was detected by Western blot (n = 3). H The apoptotic cells were detected by flow cytometry (n = 3). I Expression of P65 and IKBα in cell were detected by western blot (n = 3). J The activity of NF-κb (n = 3, P = 0.0043). K Schematic diagram of mice HIRI model used in the rescue experiment. L, M H& E staining was used to detect liver tissue injury in mice (n = 6, P = 0.0011). N, O ALT and AST expression level in serum of mice in each group (n = 6, P = 0.0018, 0.0003). P The expression of apoptosis-related proteins was detected by Western blot (n = 6). Q Expression of P65 and IKBα in cell were detected by western blot (n = 6). H/R hypoxia/reoxygenation, HTG hepatocyte transgenic, LDH lactate dehydrogenase, PI propidium iodide, FITC fluorescein isothiocyanate. Two-tailed t-test. The data are presented as mean ± SD. Three biologically independent experiments. Source data are provided as a Source Data file. A, K created with BioRender. com released under a Creative Commons Attribution-NonCommercial-NoDerivs 4.0 International license (https://creativecommons.org/licenses/by-nc-nd/4.0/deed.en).