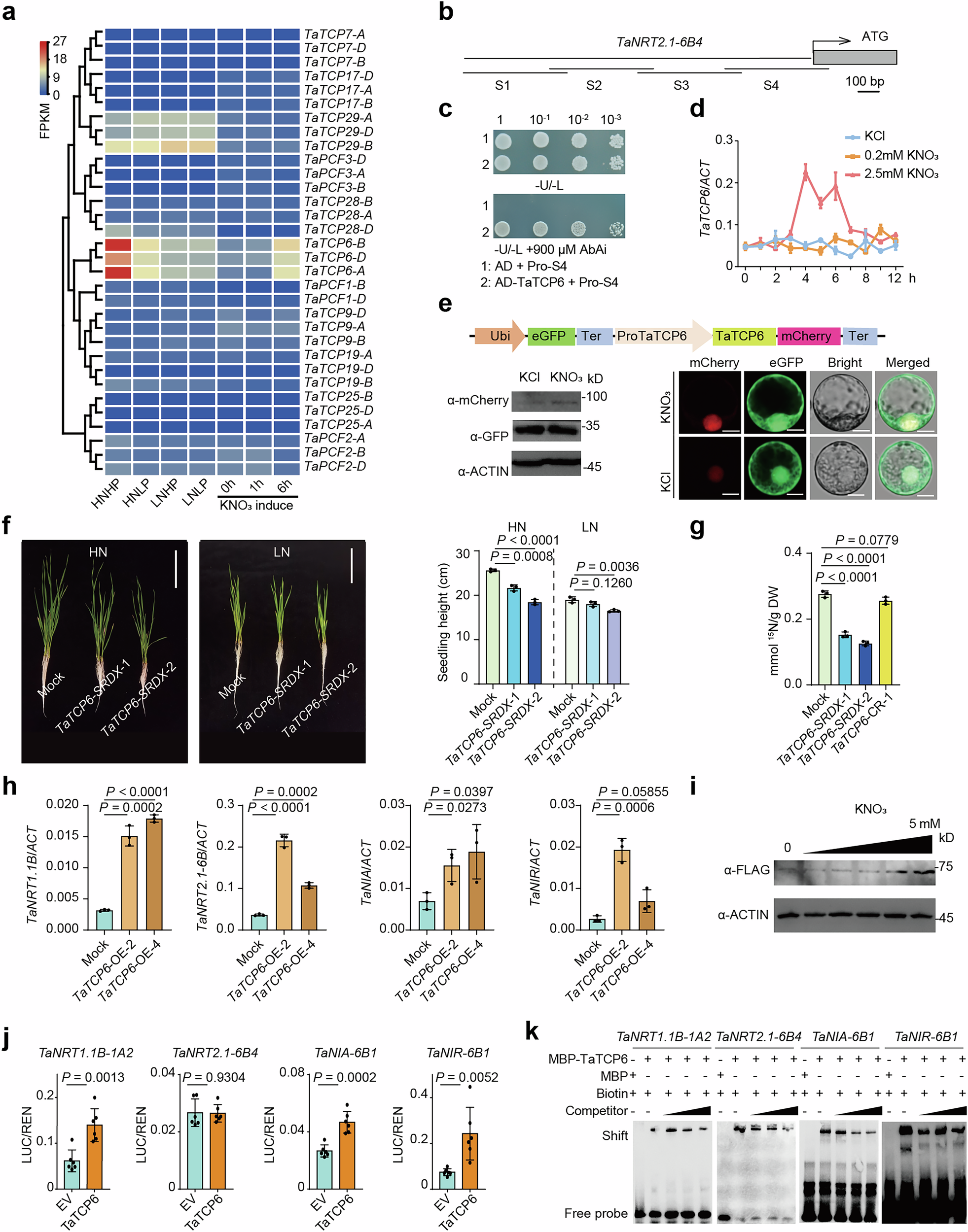
Fig. 2: TaTCP6 is induced by nitrate and involved in wheat nitrate utilization.
From: TaTCP6 is required for efficient and balanced utilization of nitrate and phosphorus in wheat

a Expression heatmap of Class I TCP transcription factors under different N and P conditions and N induce treatment. b The schematic diagram of TaNRT2.1-6B4 (TraesCS6B02G044300) promoter. c Yeast one-hybrid analysis of TaTCP6-B binding to the TaNRT2.1-6B4 promoter. d RT-qPCR analysis of short-term induction of TaTCP6 in the roots of wheat seedlings under 0.2 mM and 2.5 mM nitrate solution, respectively. KCl was used as the negative control. Error bars represent the mean ± SD (n = 3). e Protein accumulation of TaTCP6 under the control of its native promotor following nitrate induction in wheat protoplasts. Scale bars, 10 μm. f Comparison of Seedling height among TaTCP6-SRDX-1, TaTCP6-SRDX-2, and Fielder control under HN or LN conditions. Data are mean ± SD (n = 3). g 15N uptake rate in seedlings of TaTCP6-SRDX-1, TaTCP6-SRDX-2, TaTCP6-CR-1 and Fielder. Data are mean ± SD (n = 3). h Transcription levels of TaNRT1.1B, TaNRT2.1-6B4, TaNIA1, and TaNIR in the roots of the Fielder, TaTCP6-OE-2 and TaTCP6-OE-4. Data are mean ± SD (n = 3). i Accumulation of TaTCP6-FLAG in the roots of TaTCP6 overexpressing transgenic wheat seedings (TaTCP6-OE-2) under different nitrate conditions. j Analysis of transcriptional activities of TaTCP6 on the promoters of TaNRT1.1B-1A2, TaNRT2.1-6B4, TaNIA1-6B1, and TaNIR-6B1 in wheat protoplasts. Data are mean ± SD (n = 6). k EMSA of TaTCP6 binding to the promoters of TaNRT1.1B-1A2, TaNRT2.1-6B4, TaNIA1-6B1, and TaNIR-6B1. These experiments in (e, i) were repeated three times independently with similar results. In (f–h, j), P values are from two-sided Student’s t-tests. Exact P values and source data are provided as a Source Data file.