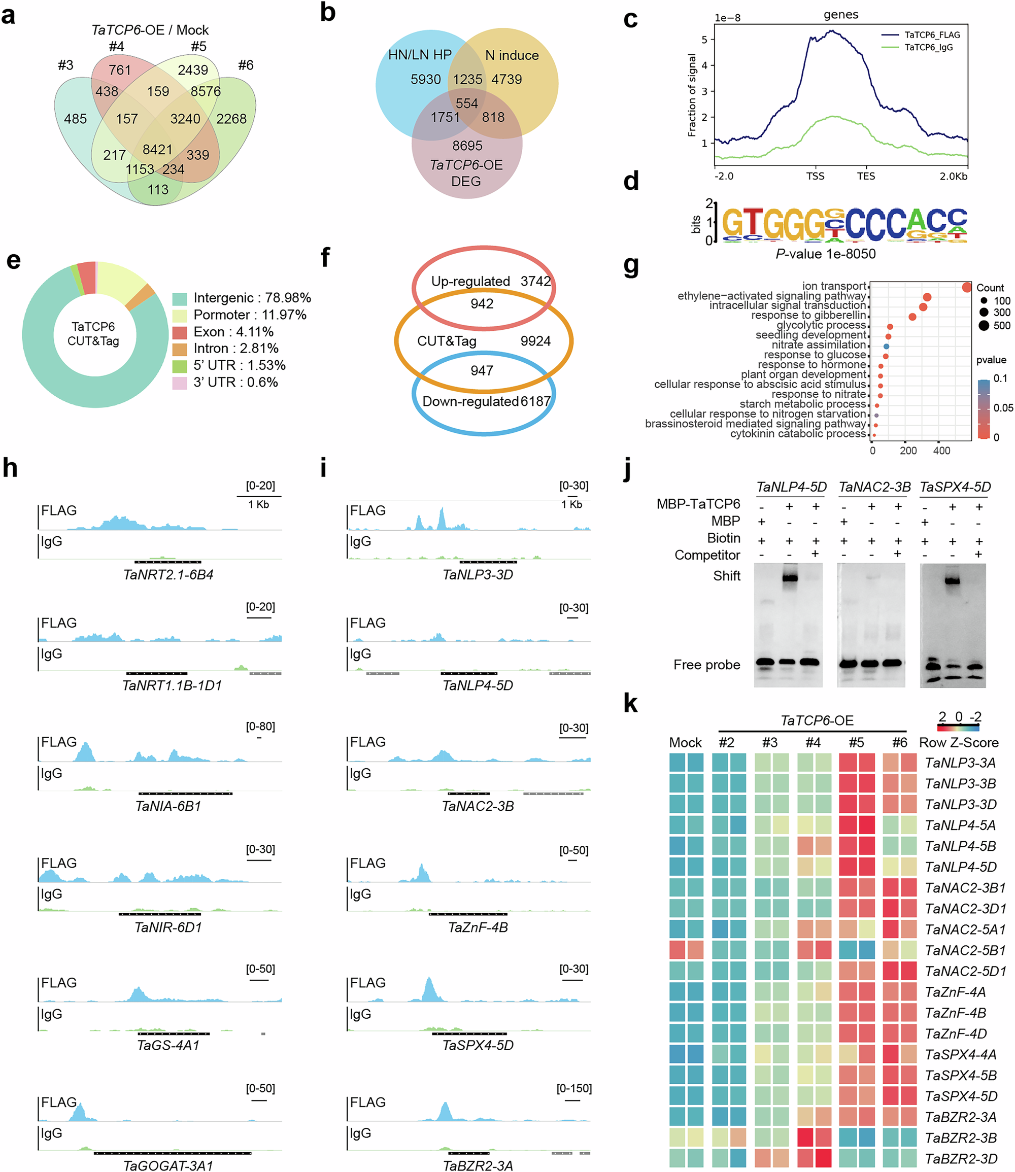
Fig. 4: Genome-wide identification of the binding motifs of the TaTCP6 transcription factor.
From: TaTCP6 is required for efficient and balanced utilization of nitrate and phosphorus in wheat

a Venn diagram showing the numbers of DEGs in the roots of 2-week-old wheat seedlings between four TaTCP6-OE lines and Mock. b Venn diagram showing the overlap of DEGs of N induces in the whole plants of 2-week-old wheat seedlings, HN/LN HP, and TaTCP6-OE/Mock in the roots of 2-week-old wheat seedlings. c A density plot of the putative TaTCP6-binding peaks located within 2 kb upstream of the TSS (Transcription start sites) and 2 kb downstream of the TES (Transcription end sites). d A putative TaTCP6-binding motif was identified using only the promoter regions of the binding peaks from the CUT&Tag data identified by DREME. e Pie chart showing the distribution of annotated TaTCP6-binding peaks in wheat genome relative to nearby genomic features including TSS, exons, introns, and untranslated regions. f Venn diagram showing the overlap of genes associated with TaTCP6-binding sites and the DEGs identified by RNA-seq in TaTCP6-OE-3/4/5/6. g Gene Ontology (GO) terms enriched in the genes associated with TaTCP6-binding sites. h Chromatin binding peaks of TaTCP6 at the genomic regions of TaNRT2.1-6B4, TaNRT1.1B-1D, TaNIA-6B1, TaNIR-6D1, TaGS-4A1, and TaGOGAT-3A1 genes. CUT&Tag reads were visualized using the Integrative Genomics Viewer. The control is shown in green and TaTCP6 in blue. i Chromatin binding peaks of TaTCP6 at the genomic regions of TaNLP3-3D, TaNLP4-5D, TaNAC2-3B, TaZnF-4B, TaSPX4-5D, and TaBZR2-3A genes. CUT&Tag reads were visualized using the Integrative Genomics Viewer. The control is shown in green and TaTCP6 in blue. j EMSA of TaTCP6 binding to the promoters of TaNAC2-3B, TaNLP4-5D, and TaSPX4-5D. k Heatmaps showing the relative expression changes (z-normalized) of nitrogen-related plant development genes determined by RNA-seq in TaTCP6-OE. The values used to generate the heatmaps are the average FPKMs of two independent RNA-seq replicates.