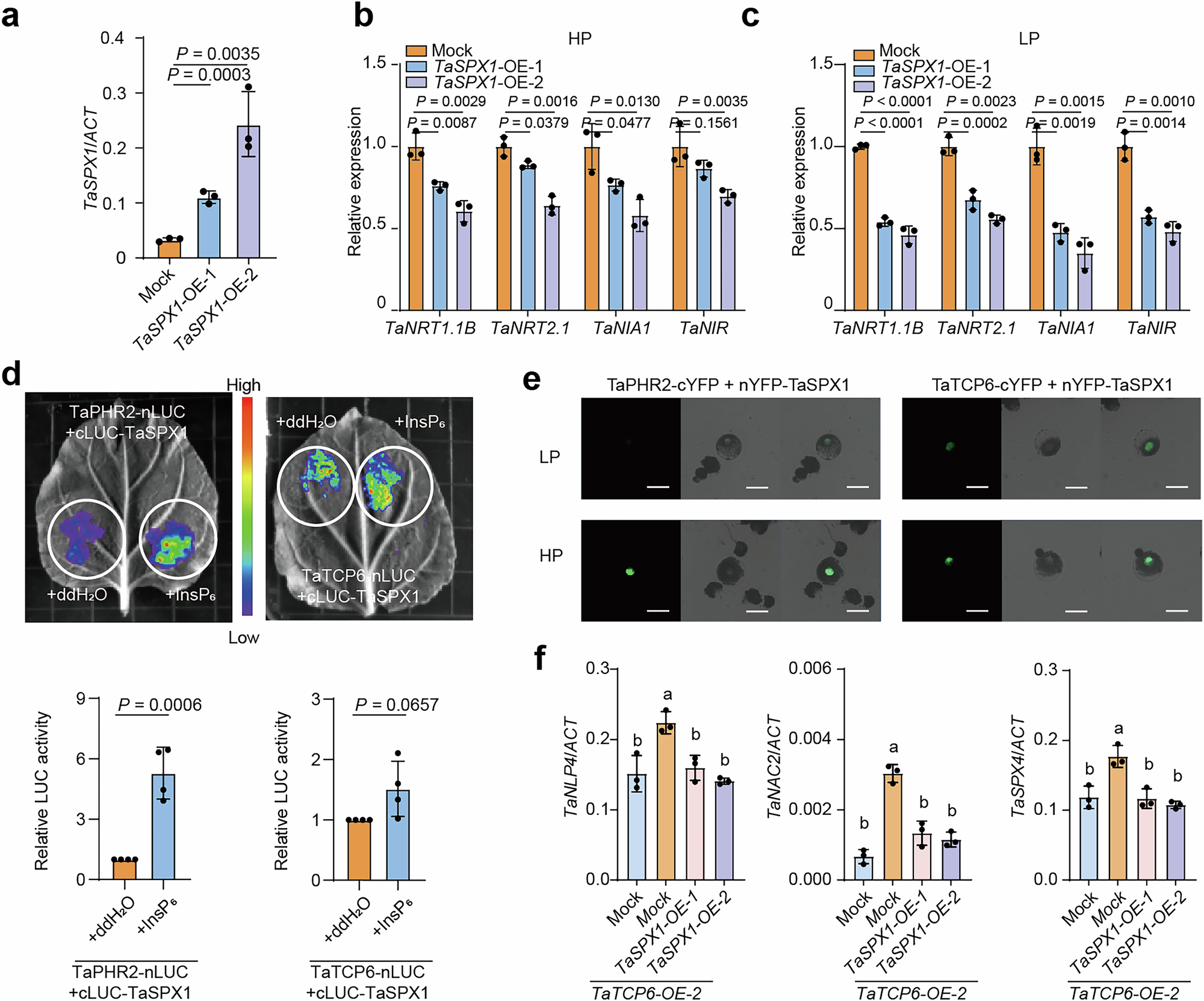
Fig. 8: Low phosphorus inhibits primary nitrate response by enhanced TaSPX-TaTCP6 interaction.
From: TaTCP6 is required for efficient and balanced utilization of nitrate and phosphorus in wheat

a Transcription levels of TaSPX1 in two transgenic lines (TaSPX1-OE-1, TaSPX1-OE-2) independently overexpressing TaSPX1. Data are mean ± SD (n = 3). Transcription levels of TaNRT1.1B, TaNRT2.1, TaNIA1, and TaNIR in the roots of TaSPX1-OE-1, TaSPX1-OE-2, and Fielder wheat plants under HP (b) and LP (c) conditions. Data are mean ± SD (n = 3). d The interaction assays of SPX1-PHR2 and SPX1-TCP6 with InsP6 treatments in N. benthamiana leaves by LCI assays. Incubated with 300 µM InsP6 for 1 h Data are mean ± SD (n = 4). e The interaction assays of SPX1-PHR2 and SPX1-TCP6 with NaH2PO4 treatments (LP: 0 mM; HP: 0.18 mM) in wheat protoplasts by BiFC assays. wheat protoplasts isolated from 10-day-old Pi-starved seedlings (Endosperm was removed 3 days after seedling emergence and transplanted to phosphorus-deficient Hoagland’s culture solution) were co-transfected with the indicated vectors. Photos were taken after 18 h of incubation with indicated treatments. Scale bars, 50 μm. f Transcription levels of TaNLP4, TaNAC2, and TaSPX4 in Mock, TaTCP6-OE-2, TaTCP6-OE-2 × TaSPX1-OE-1, and TaTCP6-OE-2 × TaSPX1-OE-2. Data are mean ± SD (n = 3). In (a–d), P values are from two-sided Student’s t-tests. Exact P values and source data are provided as a Source Data file. In (f), different letters above the bars indicate statistically significant differences (adjusted P < 0.05, one-way ANOVA with Tukey’s test). Exact P values and source data are provided as a Source Data file.