Fig. 2: AMPKα deficiency in myeloid cells aggravates HFD-induced obesity.
From: Macrophage SUCLA2 coupled glutaminolysis manipulates obesity through AMPK

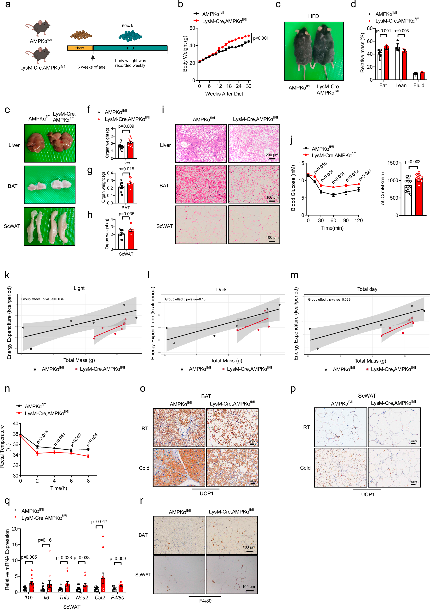
a Schematic diagram of mice feeding and this image was created in BioRender. Zang, Y. (2025) https://BioRender.com/e16k510b–r Male AMPKαfl/fl mice and LysM-Cre, AMPKαfl/fl mice with C57BL/6 background at the age of 6 weeks were fed HFD to explore the obesity and related phenotype. Body weight gain (b, n = 12 mice), representative mice image (c), relative fat and lean mass (d, n = 12 mice), the representative images of liver, BAT and ScWAT (e), the organ weight of liver (f, n = 12 mice), BAT (g, n = 12 mice) and ScWAT (h, n = 12 mice), representative H&E staining of the liver, BAT and ScWAT (i), insulin tolerance test (j, n = 11 mice in AMPKαfl/fl group and n = 12 mice in LysM-Cre, AMPKαfl/fl group), regression-based analysis of absolute metabolic rate against body mass of metabolic cage for light time (k, n = 6 mice), dark time (l, n = 6 mice) and a total day (m, n = 6 mice), the rectal temperature in cold exposure at 4 °C for different times (n, n = 9 mice), immunohistochemical staining of UCP-1 of BAT (o) and ScWAT (p) at room temperature (22 °C) and cold exposure (10 °C for 48 h), the proinflammatory genes of ScWAT (q, Ilb, Il6, Nos2 and Ccl2: n = 12 mice, Tnfa: n = 12 mice in AMPKαfl/fl group and n = 11 mice in LysM-Cre, AMPKαfl/fl group, F4/80: n = 10 mice) and immunohistochemical staining of F4/80 in BAT and ScWAT (r). Data are presented as the mean ± SEM, groups were compared by the unpaired two-tailed Student’s t test (d, f, g, h, j, n, q) or two-way ANOVA followed by Fisher’s LSD test (b). P < 0.05 was considered to be statistically significant.