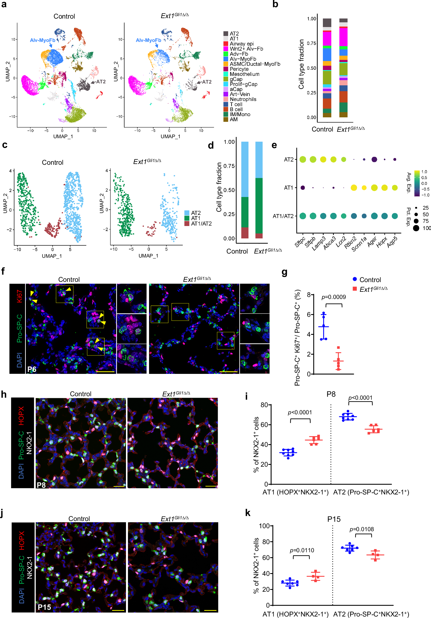
Fig. 2: Disruption of HS synthesis in fibroblasts impairs alveolar epithelial cell development.

a UMAP plot of cell types of control and Ext1Gli1∆/∆ lungs colored by clusters. b Fraction of each identified cell type color codes correspond to Fig. 2a. c UMAP plot of alveolar epithelial cells. (d) Fraction of each alveolar epithelial cell type, color codes correspond to Fig. 2c. e Dot plot showing the expression of alveolar epithelial genes in AT1, AT2, and AT1/AT2 cells. f Representative IF images of Pro-SP-C and Ki67 in lungs collected at P6, scale bars = 50 μm. Yellow arrowheads indicate Ki67+ Pro-SP-C+ cells. (g) Quantification of the percentage of Ki67+ Pro-SP-C+ cells. n = 5 for control and Ext1Gli1∆/∆. h Representative IF images of Pro-SP-C, HOPX, and NKX2-1 in lungs collected at P8, scale bars = 25 μm. i Quantification of proportions of AT1 (HOPX+ NKX2-1+) and AT2 (Pro-SP-C+ NKX2-1+) cells in all epithelial cells (NKX2-1+) in alveolar regions of P8 mice, n = 8 for control and 6 for Ext1Gli1∆/∆. j Representative IF images of Pro-SP-C, HOPX, and NKX2-1 in lungs collected at P15, scale bars = 25 μm. k Quantification of proportions of AT1 (HOPX+ NKX2-1+) and AT2 (Pro-SP-C+ NKX2-1+) cells in all epithelial cells (NKX2-1+) in alveolar regions of P15 mice, n = 7 for control and 4 for Ext1Gli1∆/∆. Data are presented as mean values ± SD. All p-values were determined by an unpaired 2-tailed t test. Source data are provided as a Source Data file.