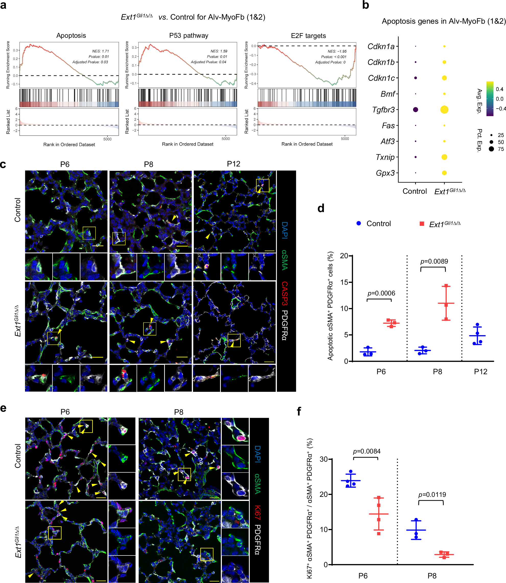
Fig. 4: HS prevents precocious apoptosis and is required for proliferation of alveolar myofibroblasts.

a GSEA analysis of differentially expressed genes in Alv-MyoFb in Ext1Gli1∆/∆ lungs compared to control lungs. b Dot plot showing the increased expression of apoptosis-related genes in Alv-MyoFb in Ext1Gli1∆/∆ lungs compared to control lungs. c Representative IF images of αSMA, PDGFRα, and cleaved-Caspase-3 (CASP3) in lungs collected at P6, P8, and P12, scale bars = 25 μm. Yellow arrowheads indicate CASP3+ PDGFRα+ αSMA+ cells. d Quantification of percentage of CASP3+ PDGFRα+ αSMA+ cells in total PDGFRα+ αSMA+ cells. n = 3 for control and Ext1Gli1∆/∆ at P6 and P8, n = 4 for control at P12. e Representative IF images of αSMA, PDGFRα, and Ki67 in lungs collected at P6 and P8, scale bars = 25 μm. Yellow arrowheads indicate Ki67+ PDGFRα+ αSMA+ cells. f Quantification of the percentage of Ki67+ PDGFRα+ αSMA+ cells in total PDGFRα+ αSMA+ cells. n = 4 for control and Ext1Gli1∆/∆ at P6, and n = 3 for control and Ext1Gli1∆/∆ at P8. Data are presented as mean values ± SD. All p-values were determined by an unpaired 2-tailed t test. Source data are provided as a Source Data file.