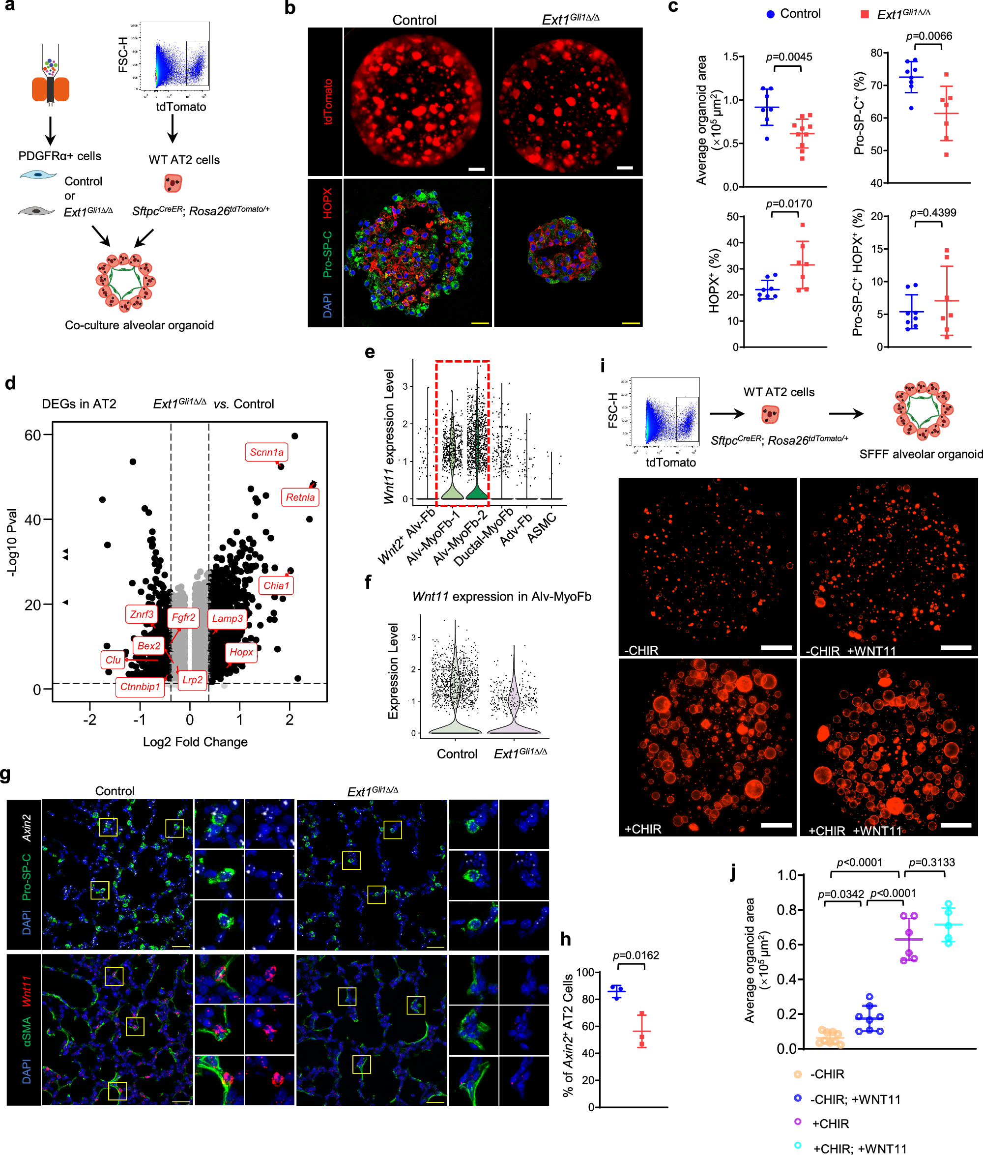
Fig. 5: Disruption of myofibroblast heterogeneity is associated with loss of a WNT11 paracrine niche.

a Schematics of workflow for AT2 cell-derived alveolar organoid assay with fibroblast co-culture. b Whole well scan for tdTomato+ alveolar organoids cultured for 21 days (upper panel) and IF for Pro-SP-C and HOPX on organoid sections (lower panel). Scale bar: 1 mm for tdTomato whole well scan, and 25 μm for section IF. c Quantification of average tdTomato+ organoid size (n = 7 for control and 10 for Ext1Gli1∆/∆), and percentages for Pro-SP-C+ HOPX+ and Pro-SP-C+ HOPX+ cells in sections from organoids (n = 8 for control and 7 for Ext1Gli1∆/∆). d Volcano plot displaying differentially expressed genes (DEG) in AT2 cells. e Violin plot showing the Wnt11 expression level in mesenchymal populations. f Violin plot showing the Wnt11 expression level in Alv-MyoFb of control and Ext1Gli1∆/∆ lungs. g Representative images of RNAscope assay for Axin2 and Wnt11 along with IF of Pro-SP-C and αSMA. h Quantification of the percentage of Axin2+ AT2 cells, n = 3 for control and Ext1Gli1∆/∆. Scale bars = 25 μm for all images. i Schematics and representative whole well scan images for AT2 cell-derived alveolar organoid cultured for 14 days with SFFF culture system. j Quantification of average tdTomato+ organoid size, n = 9 for -CHIR, 8 for -CHIR; +WNT11, 6 for + CHIR, and 5 for + CHIR + WNT11. Data are presented as mean values ± SD. p-values in c and h were determined by an unpaired 2-tailed t test. p-values in j were determined by the ANOVA test followed by the multiple comparisons test (Sidak). Source data are provided as a Source Data file.