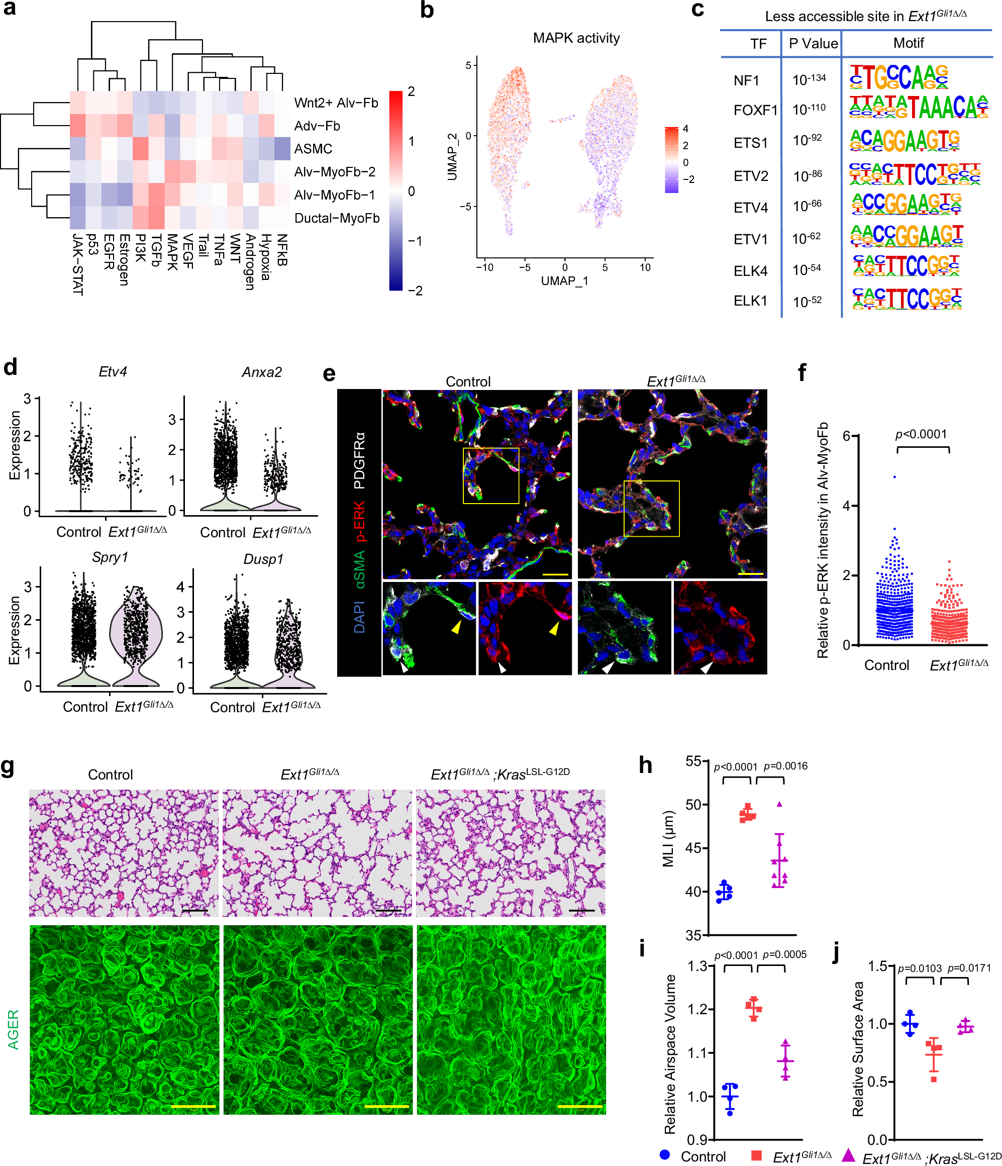
Fig. 6: HS is required for the FGF/MAPK signaling in alveolar myofibroblasts and mesenchymal activation of MAPK signaling alleviates alveolarization defects.

a Heatmap of pathway activity of each cell cluster inferred from scRNA-seq data. b Feature plot of MAPK activity distribution in fibroblasts. c Homer motif analysis of less accessible genomic regions in Ext1Gli1∆/∆ compared to control lungs, as identified in Rosa26-tdTomato+ cells with ATAC-seq. d Violin plot showing the expression level of FGF target genes (Etv4 and Anxa2) and antagonists (Spry1 and Dusp1). e Representative IF images of αSMA, PDGFRα, and p-ERK staining in P6 lungs, scale bars = 25 μm. White arrowheads indicate cells with no nuclear p-ERK staining and yellow arrowheads indicate cells with nuclear p-ERK staining. f Quantification of p-ERK intensity of αSMA+ PDGFRα+ cells from control and Ext1Gli1∆/∆ lungs. Each dot represents a cell, data were obtained from 3 controls and 3 Ext1Gli1∆/∆ mutants, and at least 300 cells were measured for each group. g Representative Hematoxylin & Eosin staining (upper panel) and corresponding maximum intensity projection view of confocal z-stacks of AGER staining (lower panel) of P8 lungs, scale bars = 100 μm for Hematoxylin & Eosin staining and 50 μm for AGER staining. h MLI quantification of each group. n = 5 for control, 5 for Ext1Gli1∆/∆ and 8 for Ext1Gli1∆/∆; KrasLSL-G12D. i, j Quantification of relative alveolar airspace volume and surface area from z-stacks, n = 4 for each group. Data are presented as mean ± SD, except for the scatter dot plot in (f), which does not include error bars. p-value in (f) was determined by an unpaired 2-tailed t test. p-values in (h–j) were determined by the ANOVA test followed by the multiple comparisons test (Tukey). Source data are provided as a Source Data file.