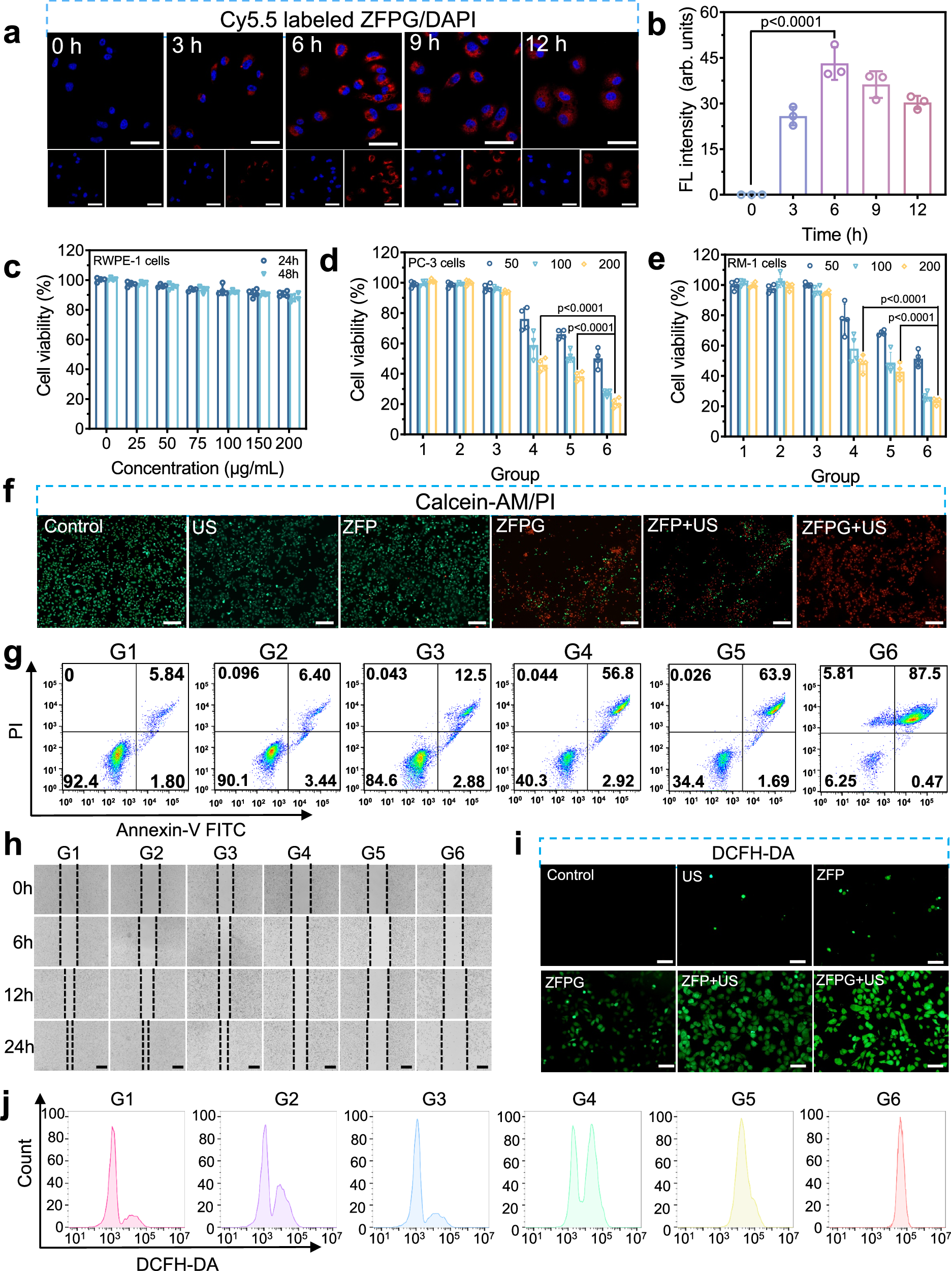
Fig. 5: Antitumor effect of ZFPG nanozymes under US irradiations.

Endocytosis effect (a) and semiquantitative analysis of intracellular fluorescence intensity (b) after co-incubation of Cy 5.5-labeled ZFPG NPs with PC-3 cells for different times (Red channel: Cy 5.5-labeled ZFPG NPs, blue channel: DAPI, scale bar: 50 μm, n = 3 biologically independent samples, mean ± SD, statistical significance was calculated by one-way ANOVA test); c cell viability of RWPE-1 cells after 24 h and 48 h co-incubation with ZFP NPs (n = 4 biologically independent samples, mean ± SD); d PC-3 and e RM-1 cell viability after six groups of treatment with various concentrations of nanomaterials (G1: control, G2: US, G3: ZFP, G4: ZFPG, G5: ZFP + US, G6: ZFPG + US, n = 4 biologically independent samples, mean ± SD, statistical significance was calculated by one-way ANOVA test); f Live/death staining of PC-3 cells after different treatments (Green channel: Calcein-AM, Red channel: PI, material concentration: 100 μg mL−1, scale bar: 100 μm, n = 3 biologically independent samples with similar results); g flow cytometry apoptosis assay of PC-3 cells after different treatments (material concentration: 200 μg mL−1, G1: Control, G2: US, G3: ZFP, G4: ZFPG, G5: ZFP + US, G6: ZFPG + US); h scratch assay of PC-3 cells after various treatments at different time points (G1: Control, G2: US, G3: ZFP, G4: ZFPG, G5: ZFP + US, G6: ZFPG + US, material concentration: 100 μg mL−1, scale bar: 50 μm, n = 3 biologically independent samples with similar results); i intracellular ROS levels of PC-3 cells were detected by DCFH-DA probe (geen) after different treatments (material concentration: 100 μg mL−1, scale bar: 50 μm, n = 3 biologically independent samples with similar results); and j flow cytometry of intracellular ROS generation of PC-3 cells after various treatment with a material concentration of 100 μg mL−1 (G1: Control, G2: US, G3: ZFP, G4: ZFPG, G5: ZFP + US, G6: ZFPG + US). Source data are provided as a Source Data file.