Fig. 1: Analysis of genetic mutations between younger and elder patients.
From: Comprehensive characterization of early-onset lung cancer, in Chinese young adults

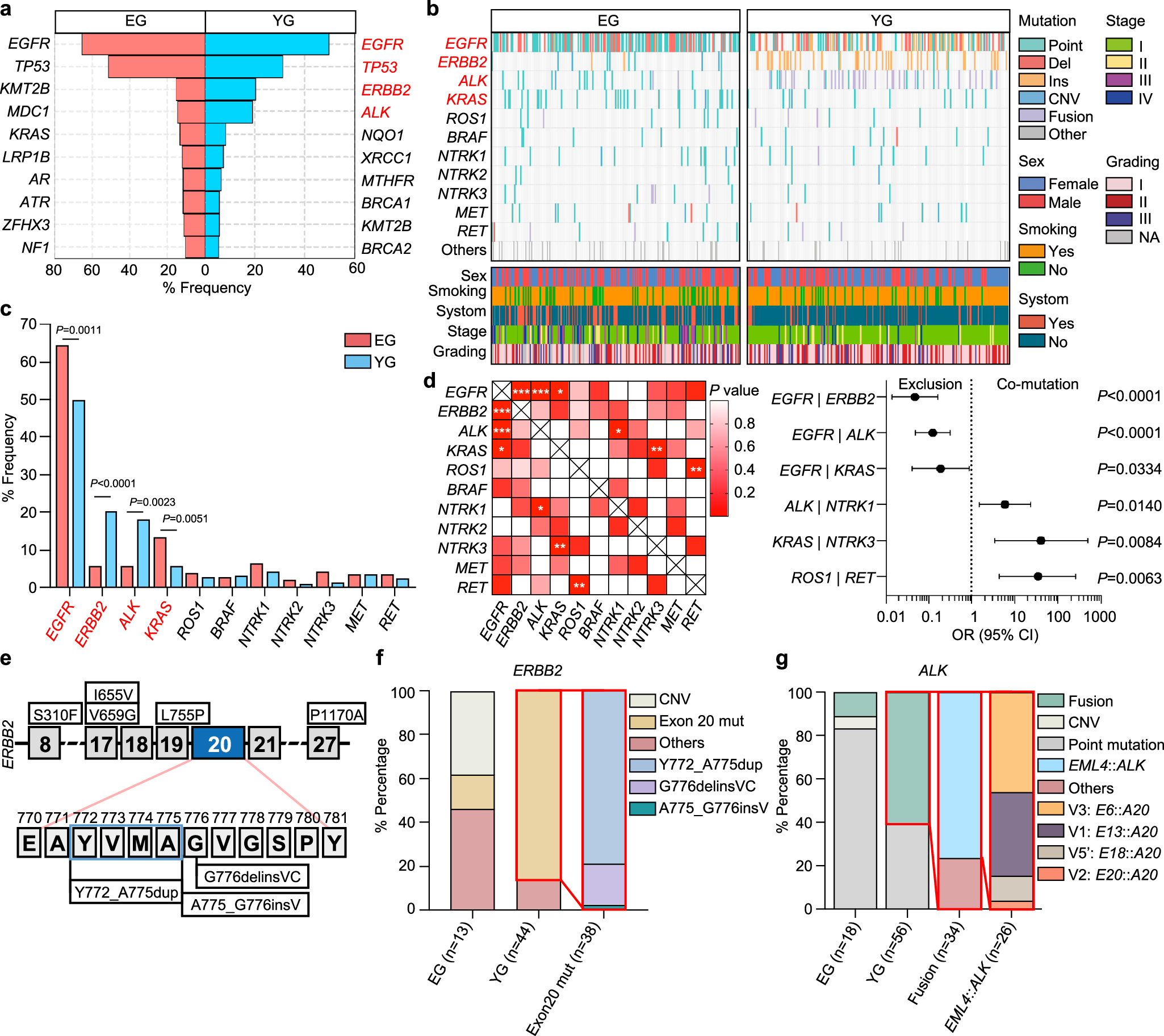
a The mutation frequency of the top 10 mutated genes in younger group (YG, n = 215) and elder group (EG, n = 206). b The detailed mutational profile and clinical characteristics for each patient in both cohorts. The upper part displays the mutation frequency and types of 11 driver genes recommended by the NCCN guidelines (Point, point mutation; Del, deletion; Ins, insertion; CNV, copy number variation). The lower part displays the corresponding clinical information for each patient. c Comparative analysis of mutation frequencies in 11 driver genes across two cohorts (EG, n = 206; YG, n = 215). The P values were calculated by two-sided chi-square test or two-sided Fisher’s exact test as appropriate. d The heatmap illustrates the co-mutation and exclusion of 11 driver genes in YG (left, n = 215). The P values were obtained from two-sided Fisher’s exact test, and the color intensity reflects the magnitude of the P value with * indicating the statistical significance of the P value. *, P < 0.05; **, P < 0.01; ***, P < 0.001. Based on the odds ratio (OR) calculated by two-sided Fisher’s exact test, the relationship between two genes can be determined: OR < 1 indicates an exclusionary relationship between two genes, while an OR > 1 indicates a co-mutation relationship (right). The forest plot displays the OR values (dots) and 95% confidence intervals (whiskers). e The mutation subtypes and locations of ERBB2 mutations in YG. f Differences in ERBB2 mutation types between the EG and YG groups, and the ERBB2 exon 20 mutation subtypes in YG (n = mutational events). g Differences in ALK mutation types between the EG and YG groups, and the types of fusions and the subtypes of EML4::ALK fusion in YG (n = mutational events). Source data are provided as a Source Data file.