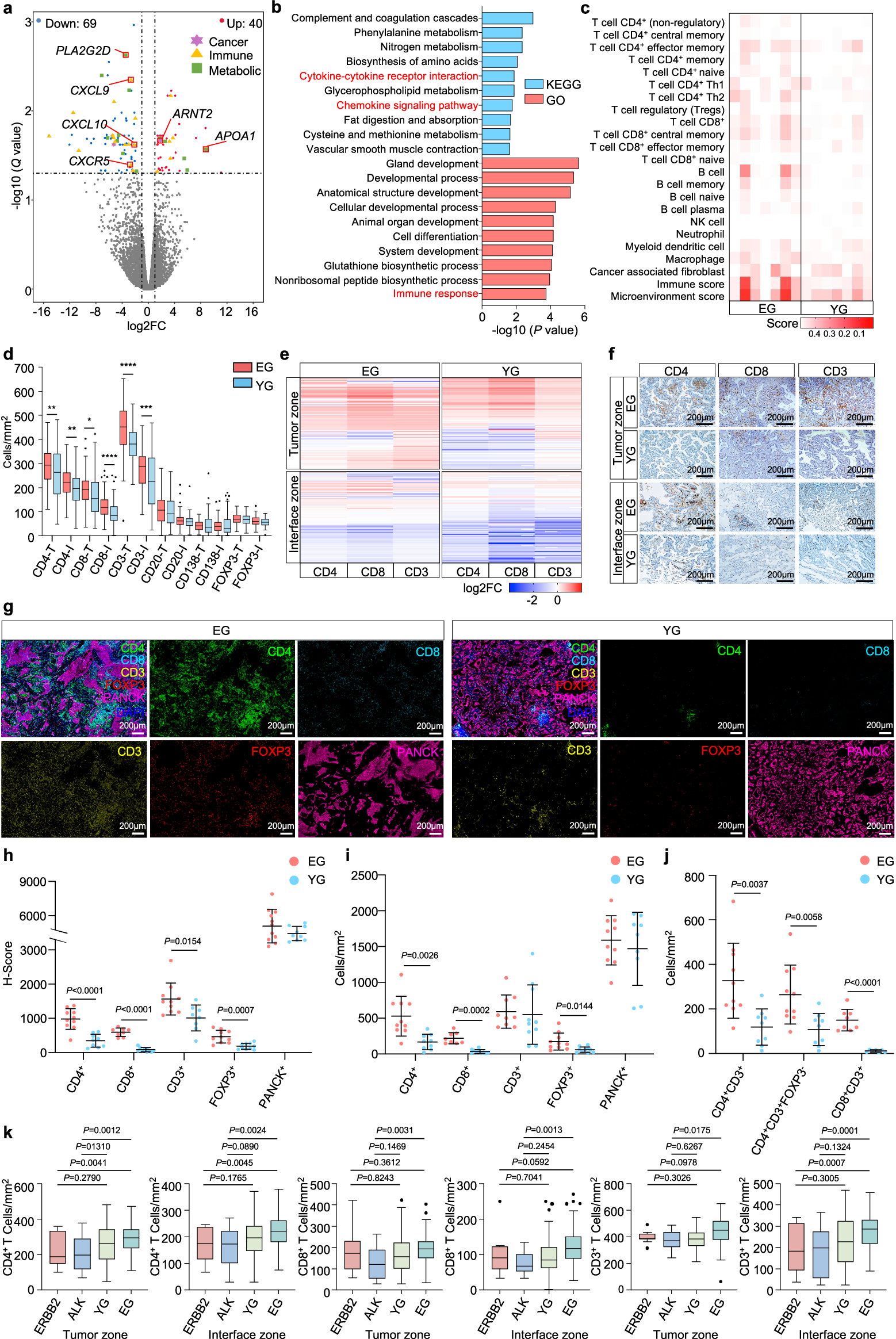
Fig. 3: Transcriptomic and immunological analysis of NSCLC of younger and elder patients.
From: Comprehensive characterization of early-onset lung cancer, in Chinese young adults

a The volcano plot displays differentially expressed genes (DEGs) between NSCLC tumors of younger and elder patients by RNA-seq analysis. b The top 10 enriched KEGG pathways and GO (BP) terms of DEGs. Two-sided hypergeometric test or two-sided Fisher’s exact test for P value. Benjamini and Hochberg's method was used for false discovery rate (FDR) correction. c The heatmap illustrates the results of immune infiltration estimation using TIMER2.0 on the expression profiles of 14 tumor samples. The estimation adopts the XCELL algorithm, displaying the infiltration status of important immune cell subtypes in the TME. Color-coded scores represent the infiltration level. d The Tukey’s box plot displays the median (thick line), interquartile range (box limits), 1.5× the interquartile range span (whiskers), and outliers (dots) of positive cells by each IHC staining in the tumor or interface in samples from EG (red, n = 110) and YG (blue, n = 108). T: tumor zone; I: interface zone. Unpaired two-sided t-test for P value. PCD4-T = 0.0054; PCD4-I = 0.0032; PCD8-T = 0.0239; PCD8-I < 0.0001; PCD3-T < 0.0001; PCD3-I = 0.0003. e Heatmap showing immune cell infiltration in the tumor or interface zones of each case in EG and YG samples. Red indicates higher density of corresponding marker staining than the mean level, while blue denotes lower density. f Representative cases showing the IHC staining patterns of biomarkers (CD4, CD8, and CD3) with statistically significant differences in positive cell counts in the tumor or interface zones. The cases were derived from patients who underwent IHC (n = 218). Scale bar, 200 μm. g Representative cases showing the multiplex immunofluorescence staining patterns of biomarkers (CD3, CD4, CD8, FOXP3, and PANCK) with statistically significant differences of intensity and density in composite and single-stained images. The cases were derived from patients who underwent multiplex immunofluorescence (n = 20). Scale bar, 200 μm. h The comparison of CD3+(EG: n = 10; YG: n = 8), CD4+(EG: n = 10; YG: n = 9), CD8+(EG: n = 8; YG: n = 10), FOXP3+(EG: n = 10; YG: n = 10) and PANCK+(EG: n = 10; YG: n = 9) intensity (H-Scores) between EG and YG patients. i The comparison of CD3+(EG: n = 9; YG: n = 10), CD4+(EG: n = 10; YG: n = 9), CD8+(EG: n = 8; YG: n = 10), FOXP3+(EG: n = 10; YG: n = 10) and PANCK+(EG: n = 10; YG: n = 9) density (Cells/mm²) between EG and YG patients by cell counts. j Cell density of CD4+CD3+ T cells (EG: n = 10; YG: n = 9), CD8+CD3+ T cells (EG: n = 8; YG: n = 7), and CD4+CD3+FOXP3− T cells (EG: n = 10; YG: n = 9) between EG and YG patients. For (h–j) the dot-line plots indicate Mean ± SD. The outliers were excluded by applying a normality test. Unpaired two-sided t-test for P value. k The comparison of CD4+, CD8+, and CD3+ T cell infiltration levels between samples with ERBB2 (n = 14) and ALK (n = 11) mutations and the overall levels of EG (n = 110) and YG (n = 108). Tukey’s box plot displays the median (thick line), interquartile range (box limits), 1.5× the interquartile range span (whiskers), and outliers (dots). Unpaired two-sided t-test for P value. Source data are provided as a Source Data file.