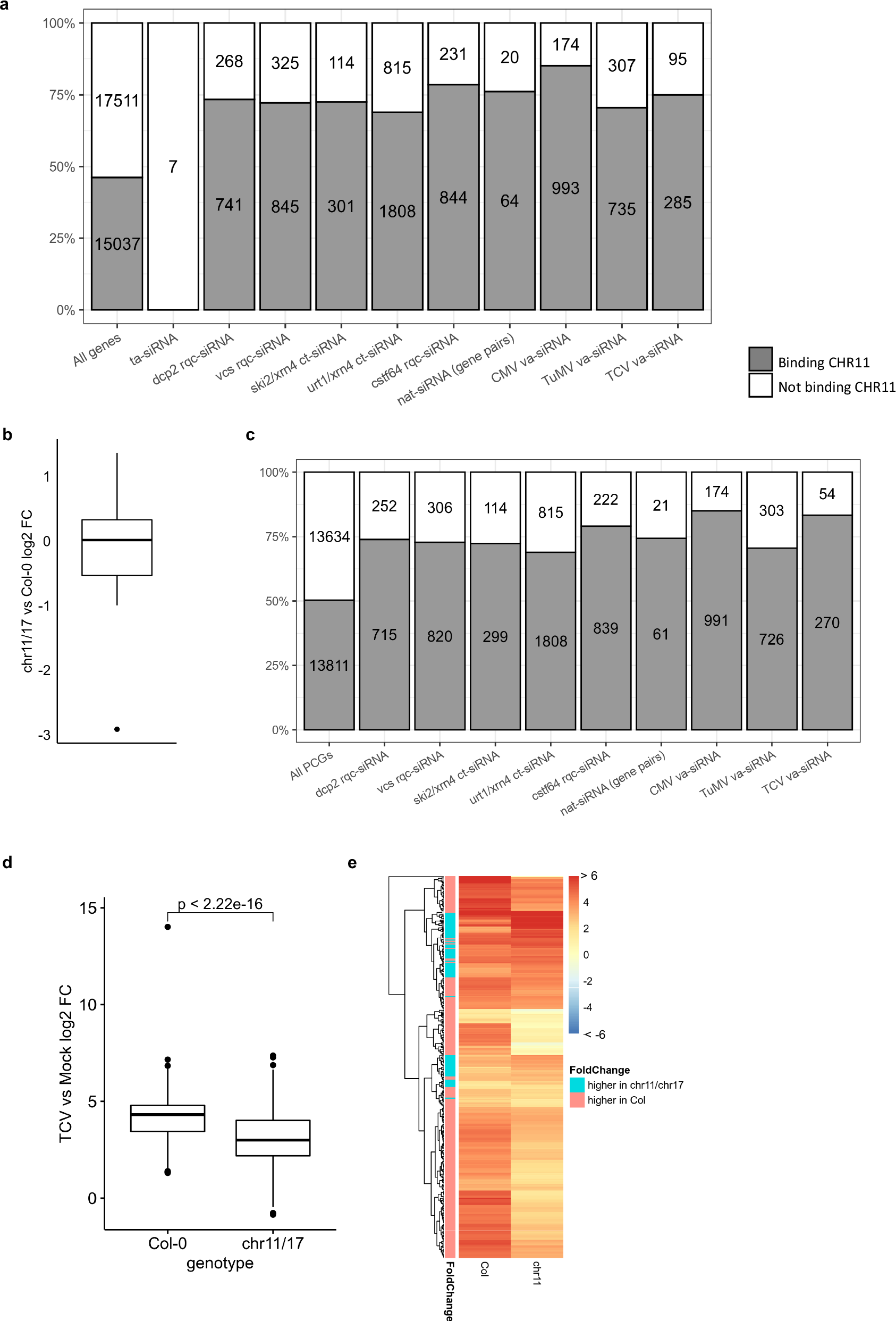
Fig. 6: CHR11 is enriched at endogenous PCGs producing siRNAs and promotes siRNA production.
From: Arabidopsis SGS3 is recruited to chromatin by CHR11 to select RNA that initiate siRNA production

a Number and proportion of whole Arabidopsis genes (whole-genome or sub-categories producing siRNAs) binding to CHR11 or not according to ref. 22. ta-siRNA: trans-acting siRNAs, va-siRNA: virus-activated siRNAs, nat-siRNA: natural antisense transcripts siRNAs, rqc-siRNA: endogenous siRNAs produced when RQC is impaired, ct-siRNA: endogenous siRNAs produced by coding transcripts. b Number and proportion of Arabidopsis PCGs (whole-genome or sub-categories producing siRNAs) binding CHR11 or not according to22. c Variation of 21/22nt ta-siRNA accumulation between chr11 chr17 and Col-0. Values are log2 fold changes according to DESeq2 differential analysis (n = 3 biologically independent samples per genotype and 7 ta-siRNA genes). The median is represented by the horizontal line, the box indicates the interquartile range (IQR, 25th-75th percentiles), whiskers correspond to 1.5 IQR, and black points indicate points outside this range. d Accumulation of va-siRNAs upon TCV infection of Col-0 and chr11 chr17. Values are log2 fold changes according to DESeq2 differential analysis compared to Mock treatment (n = 3 biologically independent samples per genotype and condition, and 324 TCV va-siRNA genes). The number shown above indicates the p-values of the difference of log2 fold change determined by a Wilcoxon test (the value displayed “< 2.2e-16” is the smallest p-value R will return for a Wilcoxon test). The median is represented by the horizontal line, the box indicates the interquartile range (IQR, 25th-75th percentiles), whiskers correspond to 1.5 IQR, and black points indicate points outside this range. e Variation of va-siRNAs upon TCV infection of Col-0 and chr11 chr17. Values of the heat map are log2 fold changes according to DESeq2 differential analysis compared to Mock treatment.