Fig. 3: Ultra-high dynamic range RF notch filter.
From: Programmable multifunctional integrated microwave photonic circuit on thin-film lithium niobate

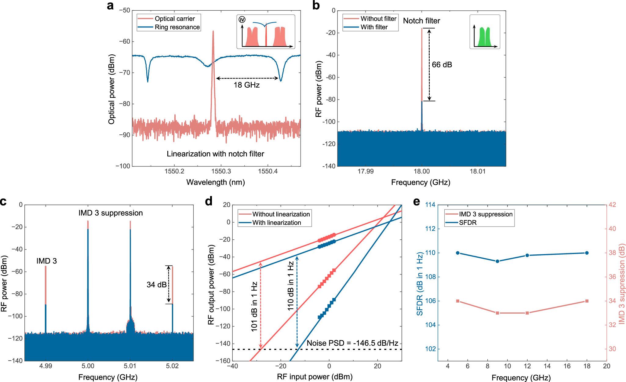
a The corresponding positions of the optical carrier (red) and the microrings response (blue) when linearization is achieved. Inset: Spectrum at node 4 in Fig. 2a. b Filtering results of the 18 GHz RF signal: the red line represents the output without filter, while the blue line represents the output with filter. c The RF output of the two-tone test: compared to the output without linearization (red), the output with linearization (blue) reduces IMD3 by 34 dB. d The measured SFDR at RF frequency of 5 GHz: the SFDR without linearization (red) is 101 dB, while with linearization (blue) it is improved to 110 dB in 1 Hz. e IMD3 suppression and SFDR at different frequencies.