Abstract
Microwave photonics, with its advanced high-frequency signal processing capabilities, is expected to play a crucial role in next-generation wireless communications and radar systems. The realization of highly integrated, high-performance, and multifunctional microwave photonic links will pave the way for its widespread deployment in practical applications, which is a significant challenge. Here, leveraging thin-film lithium niobate intensity modulator and programmable cascaded microring resonators, we demonstrate a tunable microwave photonic notch filter that simultaneously achieves high level of integration along with high dynamic range, high link gain, low noise figure, and ultra-high rejection ratio. Additionally, this programmable on-chip system is multifunctional, allowing for the dual-band notch filter and the suppression of the high-power interference signal. This work demonstrates the potential applications of the thin-film lithium niobate platform in the field of high-performance integrated microwave photonic filtering and signal processing, facilitating the advancement of microwave photonic system towards practical applications.
Similar content being viewed by others
Introduction
Traditional radio frequency (RF) filtering technologies are increasingly insufficient to meet the demands of future communication systems, which require large bandwidth, programmability, multifunctionality, and reductions in volume, weight, and power consumption1. Integrated microwave photonic (MWP) filters exploit the inherent broadband and flexible tuning characteristics of photonic components, combined with existing photonic integration technologies, to forge a new path for RF signal processing2,3,4,5,6,7. In recent years, significant advancements have been made in integrated MWP circuits. However, these studies often struggle to simultaneously achieve high integration8, multifunctionality9,10,11, and excellent RF metrics12,13,14, which are critical for practical RF applications.
In MWP systems, electro-optic modulators are responsible for faithful RF-to-optical conversion, and nearly all challenges stem from the modulator. The widely demonstrated MWP filters based on silicon-on-insulator (SOI)15,16,17,18,19,20 or silicon nitride21,22,23,24,25,26 microring resonators, as well as those utilizing the stimulated Brillouin scattering (SBS) effect in waveguides27,28,29,30,31,32,33, typically make use of commercial external lithium niobate modulators or compact SOI chip-based modulators for electro-optic conversion. The aforementioned approaches have limitations because commercial external lithium niobate modulators present challenges for high level of integration due to their large size, and the large half-wave voltage also limits link gain. Although silicon photonics technology has enabled the integration of modulation34,35,36 and MWP functions on the same photonic chip with reduced footprint, the typically higher drive voltages required by silicon modulators present challenges for linearity and power handling, which are problems particularly for MWP applications.
Thin-film lithium niobate (TFLN), with its strong and linear electro-optic effect and low waveguide propagation loss37, represents an ideal platform for high-performance modulators38,39,40,41,42,43,44,45 and other optical components46,47,48. Therefore, TFLN is an ideal platform for fabricating integrated MWP circuits, as it provides excellent electro-optic performance and supports a variety of components49,50. However, to date, there has yet to be a demonstration of integrating TFLN modulators and programmable optical structures on the same chip to achieve multifunctional MWP circuits.
In this work, we demonstrate a highly reconfigurable TFLN MWP circuit with three distinct functionalities in a compact footprint. By integrating an intensity modulator and cascaded programmable microring resonators on a single chip, we have achieved a tunable notch filter with high rejection ratio, enhanced the spurious free dynamic range (SFDR) by suppressing third-order intermodulation distortion (IMD3), and suppressed the high-power interference signals that are very close in frequency to the signal of interest.
The notch filter can be tuned over a frequency range of 20 GHz and can switch between single-band and dual-band operation while maintaining a rejection ratio beyond 60 dB. The linearization method suppresses IMD3 by 34 dB, increasing the SFDR of the notch filter to 110 dB in 1 Hz. Additionally, high-power interference signals that are very close in frequency to the signal of interest can be suppressed by 56 dB. Our demonstration illustrates the feasibility of achieving multifunctional and high-performance MWP circuits in a compact footprint, contributing to the application of integrated MWP technology in future communication systems.
Results
Multifunctional microwave photonic circuit
The structural diagram of the chip is shown in Fig. 1a. It consists of a TFLN intensity modulator and four cascaded programmable microrings. The intensity modulator converts the RF signal into the optical domain, and the modulation sidebands are processed by Mach-Zehnder Interferometer (MZI)-assisted microrings, whose coupling coefficient and resonant wavelength can be adjusted via thermal phase shifters. This forms the basis of our multifunctional capability. Figure 1b shows a microscope image of the chip and the experimental setup. The chip employs edge coupling structure, with light coupled in and out via lensed fibers. The insertion loss is 14 dB, which can be reduced by designing a specialized taper structure51.
a Structure of the integrated TFLN microwave photonics chip, which consists of an intensity modulator and four cascaded Mach-Zehnder Interferometer-assisted microrings. b Microscope image of the chip and the experimental setup. c False color image of the chip. d Dual-band notch filter with a rejection ratio of 60 dB. e An ultra-high dynamic range notch filter with a rejection ratio of 80 dB and a SFDR of 110 dB in 1 Hz. f Suppression of large interference signal with a suppression ratio of 56 dB. MMI multi-mode interferometer, DC directional coupler, NiCr Nickel Chromium.
We load the RF signal onto the modulator electrodes using a GSG structure RF probe and control the cascaded microrings with a 26-channel DC probe array. Figure 1c is a false-color optical image of the chip. The modulator electrode is 1 cm long and adopts a slot electrode structure, with a Vπ of 3.5 V at 5 GHz. The characterization method for RF Vπ is provided in Supplementary Information I. The coupling region of the microrings consists of a 3 dB directional coupler and an MZI, with heaters (gray) on the MZI arms acting as phase shifters. By precisely controlling the voltage applied to the heaters on the MZI arms, each microring can be set to a specific coupling state. Heaters in the racetrack region of the microrings are used to change the resonance positions. Detailed theoretical analysis and performance characterization of the programmable cascaded microrings can be found in Supplementary Information II.
We have achieved three distinct functionalities based on this circuit. The first functionality is a dual-band notch filter that can simultaneously filter out any two unwanted signals with a rejection ratio of up to 60 dB, as shown in Fig. 1d. The second functionality is an ultra-high dynamic range notch filter that improves the SFDR to 110 dB in 1 Hz while maintaining an 80 dB rejection ratio, as shown in Fig. 1e. The third functionality can suppress high-power interference signal with frequency close to the signal of interest, as illustrated in Fig. 1f.
Tunable notch filter
The schematic of the entire MWP link setup is shown in Fig. 2a. We demonstrate ultra-high extinction MWP notch filter through phase and amplitude shaping of two modulated sidebands using two ring resonances with different coupling states25. Key for this filter operation is to symmetrically position two ring resonances with respect to the optical carrier, where one resonance is in the overcoupling state and the other in the undercoupling state. Both resonances need to have the same extinction. Upon photodetection, the signal frequencies at the center of these resonances will create destructive RF interference leading to an ultra-high filter extinction. In experiments, we use a sweep signal generated by a vector network analyzer (VNA) as the RF input. Figure 2b illustrates the spectra at different nodes. After the optical carrier passes through the intensity modulator, two in-phase modulation sidebands are generated, as shown at Node II. The spectrum after processing by the two microrings is depicted at Node III. It can be observed that the resonance positions of the two microrings are symmetric with respect to the optical carrier, and their suppression ratios are identical. The difference lies in the coupling states, with one microring in the undercoupled state with 0 phase shift and the other microring in the overcoupled state with π phase shift. This meets the condition for destructive interference, leading to the ultra-high rejection ratio. Meanwhile, other parts of the modulation sidebands that are not processed by the microrings still add constructively, ensuring high link gain for the system.
a Experimental setup of programmable microwave photonic circuit, where red line represent optical path and green line represent electrical path. b Optical spectrum at different stage when a sweep signal is the RF input. c A high link gain, ultra-high rejection ratio notch filter tunable from 1.5 GHz to 21.5 GHz. d Tunable dual-band notch filter. LSB lower sideband, USB upper sideband, OC over-coupled, UC under-coupled.
Figure 2c presents the tunable notch filter response with the modulator operating at the quadrature point. The maximum link gain is −7 dB, with a suppression ratio of up to 80 dB and a 3-dB bandwidth of 1.3 GHz. This filter can be continuously tuned from 1.5 GHz to 21.5 GHz, as the tuning range is limited by the microrings’ Free Spectral Range (FSR) of 44 GHz. Additionally, when the modulator is set to operate at the null point and the other two microrings are turned on, the output spectrum is as shown at Node V. Based on the same working principle mentioned earlier, we achieved a tunable dual-band notch filter that can operate at two frequencies, f1 and f2, or can be tuned to a series of alternative frequency pairs such as \({{f}_{1}}^{{\prime} }\) and \({{f}_{2}}^{{\prime} }\), or \({{f}_{1}}^{{\prime\prime} }\) and \({{f}_{2}}^{{\prime\prime} }\), with a maximum link gain of 0 dB and a rejection ratio of up to 60 dB, as shown in Fig. 2d.
In this experiment, the choice of bias point directly affects the link gain and noise figure due to the use of an intensity modulator for electro-optic conversion14. However, since we placed the Erbium-Doped Fiber Amplifier (EDFA) directly before the photodetector (PD), the low bias technique could not optimize the noise figure, and it remained stable around 35 dB regardless of the bias voltage changes. We employed a bias tee to control the bias point, and detailed analyses of link gain and noise figure at different bias voltages are provided in Supplementary Information III.
Linearization for high dynamic range
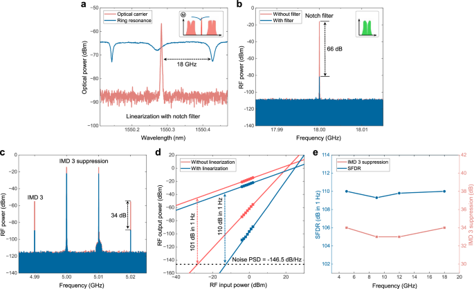
When two RF signals of different frequencies are input into the MWP system, intermodulation distortion (IMD) occurs, limiting the system’s dynamic range. We utilize the response of microrings to shape the optical carrier, thereby suppressing the third-order intermodulation distortion (IMD3) and improving the spurious-free dynamic range (SFDR). The relative positions between the optical carrier and the microring resonance peaks when achieving the ultra-high dynamic range notch filter are shown in Fig. 3a. This result was obtained from an optical spectrum analyzer (OSA), which corresponds to the spectrum at Node IV in Fig. 2a.
a The corresponding positions of the optical carrier (red) and the microrings response (blue) when linearization is achieved. Inset: Spectrum at node 4 in Fig. 2a. b Filtering results of the 18 GHz RF signal: the red line represents the output without filter, while the blue line represents the output with filter. c The RF output of the two-tone test: compared to the output without linearization (red), the output with linearization (blue) reduces IMD3 by 34 dB. d The measured SFDR at RF frequency of 5 GHz: the SFDR without linearization (red) is 101 dB, while with linearization (blue) it is improved to 110 dB in 1 Hz. e IMD3 suppression and SFDR at different frequencies.
The responses of overcoupled and undercoupled microrings with identical suppression ratios are symmetrically distributed around the optical carrier, enabling the filtering function. The filtering result is shown in Fig. 3b, where the red curve represents the RF output without filtering and the blue curve represents the filtered RF output. Concurrently, a third overcoupled microring is employed to process the optical carrier. Under specific conditions, we successfully suppressed the IMD3. (see Supplementary Information IV).
In the linearization demonstration, we utilized a two-tone signal generated by two signal generators as input, with the modulator operating at the quadrature point. Figure 3c illustrates the RF output from the two-tone test. It can be seen that after linearization, IMD3 is suppressed by 34 dB. From Fig. 3d, it is evident that with a noise power spectral density of −146.5 dBm/Hz in the system, the SFDR was 101 dB in 1 Hz without linearization, and it improved to 110 dB in 1 Hz after linearization. Additionally, it can be observed that after linearization, the slope of the IMD terms has changed due to the severe suppression of IMD3, as previously insignificant fifth-order intermodulation signals start to affect the output results. To further characterize the performance of our proposed linearization scheme, we extended our tests of IMD3 suppression and SFDR at different frequencies, as shown in Fig. 3e. The results demonstrate successful linearization and IMD3 suppression at each frequency point. Detailed experimental results are provided in Supplementary Information IV.
Large interference signal suppression
In practical applications, the RF receiving front-end may encounter interference from high-power RF signals. When the frequency of the signal of interest and the interfering signal are very close, a filter with ultra-high resolution is needed to eliminate the interference. However, achieving extremely high-resolution MWP filters is a significant challenge. Here, we propose a method to suppress high-power interference signals. Figure 4a presents the experimental setup for demonstrating large interference signal suppression.
a Experimental Setup of large interference signal suppression. b RF input and output, and optical sprctrum at different stage when achive the suppression. c The RF output without suppression of the large signal (blue). d The RF output after suppression of the large signal (blue). The signal of interest (red) remains unaffected. e Suppression of modulated large interference signal.
Figure 4b shows the RF and optical spectrum at different nodes. When a high-power RF signal is input, high-order modulation sidebands, as shown at Node II, are generated. We utilize the response of the microrings to process these high-order sidebands, as illustrated by the spectrum at Node III. By precisely controlling the microring for shaping higher-order sidebands, the high-power interference signal can be suppressed under specific conditions (see Supplementary Information V). The low-power signal of interest remains unaffected because it does not generate high-order modulation sidebands.
In this demonstration, the modulator operates at the quadrature point, with the input power of the interference signal set at 23 dBm and the input power of the signal of interest at −24 dBm. The frequency spacing between the two signals is 5 MHz, an exceptionally narrow spacing that nearly no existing MWP circuits are capable of discriminating. The RF output without suppression is shown in Fig. 4c, and the RF output after suppression is shown in Fig. 4d. It can be observed that only the high-power signal is suppressed, with a suppression ratio of 56 dB. Note that this large-signal suppression mechanism is based on higher-order modulation effects, that requires a minimum input RF signal strength for proper operation (see Supplementary information for the detailed theoretical analysis). For our particular TFLN modulator, the minimum RF signal strength that can be effectively suppressed was calculated to be 20.2 dBm.
To better simulate real-world radar system scenarios and demonstrate the system’s robustness, we have extended our experiments to test the suppression of modulated high-power interference signals. An arbitrary waveform generator was used to produce multi-tone signals to simulate modulation. The generated multi-tone signal had a center frequency of 2 GHz, which was considered the carrier. Eight equidistant signals spaced at 10 MHz on both sides of the carrier were generated as modulation sidebands, with their power levels set 30 dB lower than that of the carrier. Figure 4e illustrates the RF output before and after suppression, where the red curve represents the RF output without suppression and the blue curve shows the RF output after suppression. It can be observed that high-power interference signals are suppressed by 41 dB, while lower-power signals experience less suppression.
Discussion
Table 1 summarizes the performance of state-of-the-art integrated MWP circuits. In the past 3 years, research on MWP circuits based on SOI platforms has successfully integrated modulators with microrings17,18 or SBS spiral lines30. However, these works have neglected improvements in RF performance, with system dynamic ranges often below 100 dB Hz2/3. Additionally, the relatively low electro-optic conversion efficiency of SOI modulators limits system link gain and noise figure. Although our previous research on the Si3N4 platform achieved improvements in RF performance and multifunctionality24, the demonstration still relied on off-chip modulators, and the integration level remains to be enhanced. In contrast, our current work demonstrates high degree of integration, advanced functionality, and high RF performance metrics for the first time via a novel TFLN platform that consists of high speed modulator and a network of ring resonators. To date, no investigation of enhancement of RF performance metrics of MWP subsystem ever reported in TFLN. Naturally, our work shed light into the limit of performance that can be achieved in such novel systems.
Drawing on previous work, there are multiple strategies we can employ to further enhance the system’s performance. Firstly, the high edge-coupling loss currently hinders the noise figure from matching that achieved in prior research24. In future work, we can address this by designing tapers to reduce the coupling loss between the fiber and the TFLN waveguide. Secondly, we currently rely on an external EDFA to achieve high link gain, and its placement directly before the PD prevents us from applying the low-bias method to improve the noise figure. A potential solution in future research could be the development of a TFLN waveguide amplifier52,53. Furthermore, the SFDR of the demonstrated circuit has yet to reach the levels reported in our earlier work24. We plan to leverage the electro-optic effect to more precisely control the microring response, enabling further improvements in linearization performance. Additionally, while on-chip integration of PD has been demonstrated on the SOI platform17,18, we are also exploring strategies to advance the integration level on the TFLN platform.
In summary, we have designed and fabricated a programmable MWP circuit based on TFLN intensity modulator and cascaded microrings. Our experimental demonstrations highlight its multifunctionality, including high link gain, ultra-high dynamic range, ultra-high rejection ratio notch filter, as well as dual-band notch filter and suppression of large interference signals. This work marks the first demonstration of a multifunctional MWP circuit on the TFLN platform, and the improvement strategies outlined above provide a clear pathway toward achieving even higher performance. These advancements represent a significant breakthrough for the application of MWP technology in real-world communication and radar systems.
Methods
Device fabrication
The MWP circuit is fabricated from commercially available x-cut lithium niobate on insulator (LNOI) wafer (NANOLN), consisting of a 500 nm thick LN thin film, a 4.7 μm thick buried SiO2 layer, and a 500 μm thick silicon substrate. Firstly, SiO2 is deposited on the surface of a 4-inch LNOI wafer as an etching hard mask using plasma-enhanced chemical vapor deposition (PECVD). Various functional devices are patterned on the entire wafer using an ASML UV Stepper lithography system die-by-die with a resolution of 500 nm. Next, the exposed resist patterns are transferred first to the SiO2 layer using a standard fluorine-based dry etching process, and then to the LN device layer using an optimized Ar+ based inductively coupled plasma reactive-ion etching process. The etching depth of the LN layer is 250 nm, leaving a 250 nm-thick slab. After the removal of the residual SiO2 mask and redeposition, an annealing process is carried out. Following the deposition of the SiO2 cladding using PECVD, the microwave electrodes, heater, and wires/pads are fabricated through the second, third, and fourth lithography and lift-off processes, respectively.
Details of experiments
We use a laser (Teraxion) with relative-intensity noise below −160 dBc/Hz as the optical carrier. After passing through a polarization controller, polarization beam splitter, and polarization rotator, 16.8 dBm of TE mode light is coupled into the TFLN chip. In the tunable filtering experiment, a sweep signal generated by VNA (Keysight 5007A) drives the intensity modulator. The optical signal output from the chip is amplified by a low-noise EDFA (Amonics) and then sent to a PD (APIC 40 GHz) and the converted RF signal is measured with a VNA to obtain the S21 curve.
In the linearization experiment, we use a two-tone RF signal with a center frequency of 5 GHz and a space of 10 MHz as the RF input, generated by two signal generators (Wiltron 69147A and HP 8672A). The RF signal output from the PD is analyzed using an RFSA (Keysight N9000B).
In the large interference signal suppression experiment, the RF signal generated by a signal generator is amplified by an RF amplifier (ZVA-213-S+) to drive the intensity modulator. The RF output is measured with an RFSA (Keysight N9000B).
All the aforementioned experiments require the chip to operate in specific states. We use a multi-channel power supply with a precision of 0.001 V to accurately apply voltage to each heater. Additionally, a thermo electric cooler is employed to control the temperature, ensuring more stable operation.
Data availability
The data that support the plots within this paper and the supplementary materials are available at https://doi.org/10.5281/zenodo.14065933.
References
Akyildiz, I. F., Kak, A. & Nie, S. 6G and beyond: the future of wireless communications systems. IEEE Access 8, 133995–134030 (2020).
Yao, J. Microwave photonics. J. Light. Technol. 27, 314–335 (2009).
Capmany, J. & Novak, D. Microwave photonics combines two worlds. Nat. Photonics 1, 319 (2007).
Marpaung, D. et al. Integrated microwave photonics. Laser Photonics Rev. 7, 506–538 (2013).
Marpaung, D., Yao, J. & Capmany, J. Integrated microwave photonics. Nat. Photonics 13, 80–90 (2019).
Capmany, J., Ortega, B. & Pastor, D. A tutorial on microwave photonic filters. J. Light. Technol. 24, 201–229 (2006).
Liu, Y., Choudhary, A., Marpaung, D. & Eggleton, B. J. Integrated microwave photonic filters. Adv. Opt. Photonics 12, 485–555 (2020).
Fandiño, J. S., Muñoz, P., Doménech, D. & Capmany, J. A monolithic integrated photonic microwave filter. Nat. Photonics 11, 124–129 (2017).
Pérez, D. et al. Multipurpose silicon photonics signal processor core. Nat. Commun. 8, 636 (2017).
Pérez-López, D., López, A., DasMahapatra, P. & Capmany, J. Multipurpose self-configuration of programmable photonic circuits. Nat. Commun. 11, 6359 (2020).
Bogaerts, W. et al. Programmable photonic circuits. Nature 586, 207–216 (2020).
Cox, C. H., Ackerman, E. I., Betts, G. E. & Prince, J. L. Limits on the performance of RF-over-fiber links and their impact on device design. IEEE Trans. Microw. Theory Tech. 54, 906–920 (2006).
Lim, C. et al. Fiber-wireless networks and subsystem technologies. J. Light. Technol. 28, 390–405 (2009).
Liu, Y., Marpaung, D., Choudhary, A., Hotten, J. & Eggleton, B. J. Link performance optimization of chip-based si 3 n 4 microwave photonic filters. J. Light. Technol. 36, 4361–4370 (2018).
Rasras, M. S. et al. Demonstration of a tunable microwave-photonic notch filter using low-loss silicon ring resonators. J. Light. Technol. 27, 2105–2110 (2009).
Qiu, H. et al. A continuously tunable sub-gigahertz microwave photonic bandpass filter based on an ultra-high-q silicon microring resonator. J. Light. Technol. 36, 4312–4318 (2018).
Tao, Z. et al. Highly reconfigurable silicon integrated microwave photonic filter towards next-generation wireless communication. Photonics Res. 11, 682–694 (2023).
Tao, Y. et al. Hybrid-integrated high-performance microwave photonic filter with switchable response. Photonics Res. 9, 1569–1580 (2021).
Zhang, L. et al. Ultralow-loss silicon photonics beyond the singlemode regime. Laser Photonics Rev. 16, 2100292 (2022).
Yan, H., Xie, Y., Zhang, L. & Dai, D. Wideband-tunable on-chip microwave photonic filter with ultrahigh-qu-bend-mach–zehnder-interferometer-coupled microring resonators. Laser Photonics Rev. 17, 2300347 (2023).
Roeloffzen, C. G. et al. Silicon nitride microwave photonic circuits. Opt. Express 21, 22937–22961 (2013).
Taddei, C. et al. Fully reconfigurable coupled ring resonator-based bandpass filter for microwave signal processing. In Microwave Photonics (MWP) and the 2014 9th Asia-Pacific Microwave Photonics Conference (APMP) 2014 International Topical Meeting On 44–47 (IEEE, 2014).
Marpaung, D. et al. Si 3 n 4 ring resonator-based microwave photonic notch filter with an ultrahigh peak rejection. Opt. Express 21, 23286–23294 (2013).
Daulay, O. et al. Ultrahigh dynamic range and low noise figure programmable integrated microwave photonic filter. Nat. Commun. 13, 7798 (2022).
Liu, Y., Hotten, J., Choudhary, A., Eggleton, B. J. & Marpaung, D. All-optimized integrated RF photonic notch filter. Opt. Lett. 42, 4631–4634 (2017).
Zhuang, L., Roeloffzen, C. G., Hoekman, M., Boller, K.-J. & Lowery, A. J. Programmable photonic signal processor chip for radiofrequency applications. Optica 2, 854–859 (2015).
Casas-Bedoya, A., Morrison, B., Pagani, M., Marpaung, D. & Eggleton, B. J. Tunable narrowband microwave photonic filter created by stimulated Brillouin scattering from a silicon nanowire. Opt. Lett. 40, 4154–4157 (2015).
Marpaung, D. et al. Low-power, chip-based stimulated Brillouin scattering microwave photonic filter with ultrahigh selectivity. Optica 2, 76–83 (2015).
Gertler, S. et al. Narrowband microwave-photonic notch filters using Brillouin-based signal transduction in silicon. Nat. Commun. 13, 1947 (2022).
Garrett, M. et al. Integrated microwave photonic notch filter using a heterogeneously integrated Brillouin and active-silicon photonic circuit. Nat. Commun. 14, 7544 (2023).
Botter, R. et al. Guided-acoustic stimulated Brillouin scattering in silicon nitride photonic circuits. Sci. Adv. 8, 2196 (2022).
Gertler, S., Kittlaus, E.A., Otterstrom, N.T. & Rakich, P.T. Tunable microwave-photonic filtering with high out-of-band rejection in silicon. APL Photonics 5, 096103 (2020)
Ye, K. et al. Brillouin and Kerr nonlinearities of a low-index silicon oxynitride platform. APL Photonics 8, 051302 (2023)
Reed, G. T., Mashanovich, G., Gardes, F. Y. & Thomson, D. Silicon optical modulators. Nat. Photonics 4, 518–526 (2010).
Xu, Q., Schmidt, B., Pradhan, S. & Lipson, M. Micrometre-scale silicon electro-optic modulator. nature 435, 325–327 (2005).
Li, M., Wang, L., Li, X., Xiao, X. & Yu, S. Silicon intensity mach–zehnder modulator for single lane 100 gb/s applications. Photonics Res. 6, 109–116 (2018).
Zhang, M., Wang, C., Cheng, R., Shams-Ansari, A. & Lončar, M. Monolithic ultra-high-q lithium niobate microring resonator. Optica 4, 1536–1537 (2017).
Wang, C. et al. Integrated lithium niobate electro-optic modulators operating at CMOS-compatible voltages. Nature 562, 101–104 (2018).
Mercante, A. J. et al. Thin film lithium niobate electro-optic modulator with terahertz operating bandwidth. Opt. Express 26, 14810–14816 (2018).
Wang, C., Zhang, M., Stern, B., Lipson, M. & Lončar, M. Nanophotonic lithium niobate electro-optic modulators. Opt. Express 26, 1547–1555 (2018).
Rao, A. & Fathpour, S. Compact lithium niobate electrooptic modulators. IEEE J. Sel. Top. Quantum Electron. 24, 1–14 (2017).
He, M. et al. High-performance hybrid silicon and lithium niobate mach–zehnder modulators for 100 gbit s- 1 and beyond. Nat. Photonics 13, 359–364 (2019).
Zhang, M., Wang, C., Kharel, P., Zhu, D. & Lončar, M. Integrated lithium niobate electro-optic modulators: when performance meets scalability. Optica 8, 652–667 (2021).
Xu, M. et al. High-performance coherent optical modulators based on thin-film lithium niobate platform. Nat. Commun. 11, 3911 (2020).
Kharel, P., Reimer, C., Luke, K., He, L. & Zhang, M. Breaking voltage–bandwidth limits in integrated lithium niobate modulators using micro-structured electrodes. Optica 8, 357–363 (2021).
Zhu, D. et al. Integrated photonics on thin-film lithium niobate. Adv. Opt. Photonics 13, 242–352 (2021).
Boes, A. et al. Lithium niobate photonics: Unlocking the electromagnetic spectrum. Science 379, 4396 (2023).
Feng, H. et al. Integrated lithium niobate microwave photonic processing engine. Nature 627, 80–87 (2024).
Snigirev, V. et al. Ultrafast tunable lasers using lithium niobate integrated photonics. Nature 615, 411–417 (2023).
Yu, M. et al. Integrated electro-optic isolator on thin-film lithium niobate. Nat. Photonics 17, 666–671 (2023).
He, L. et al. Low-loss fiber-to-chip interface for lithium niobate photonic integrated circuits. Opt. Lett. 44, 2314–2317 (2019).
Liu, Y. et al. A photonic integrated circuit–based erbium-doped amplifier. Science 376, 1309–1313 (2022).
Bao, R. et al. An erbium-doped waveguide amplifier on thin film lithium niobate with an output power exceeding 100 mW. Laser Photonics Rev. 19, 2400765 (2025).
Acknowledgements
The authors acknowledge funding from the European Research Council Consolidator Grant (101043229 TRIFFIC), Nederlandse Organisatie voor Wetenschappelijk Onderzoek (NWO) Start Up (740.018.021), Photon Delta National Growth Fund program, the Research Grants Council, University Grants Committee (N_CityU11320, CityU11204022), and Croucher Foundation (9509005).
Author information
Authors and Affiliations
Contributions
C.C.W. (Chuangchuang Wei) and H.F. contributed equally to this work. C.C.W., K.Y., and D.M. proposed the concept and designed the experimental plan. H.F., K.Y., Z.C., D.M., and C.W. (Cheng Wang) designed and fabricated the TFLN photonic circuit. C.C.W. performed the experiments with input from D.M., K.Y., Y.K., A.K., and M.E. C.C.W., D.M., H.F. and C.W. wrote the manuscript with input from all authors. D.M. supervised the project.
Corresponding authors
Ethics declarations
Competing interests
The authors declare no competing interests.
Peer review
Peer review information
Nature Communications thanks Jijun He, Junqiu Liu, and the other anonymous reviewer(s) for their contribution to the peer review of this work. A peer review file is available.
Additional information
Publisher’s note Springer Nature remains neutral with regard to jurisdictional claims in published maps and institutional affiliations.
Supplementary information
Rights and permissions
Open Access This article is licensed under a Creative Commons Attribution-NonCommercial-NoDerivatives 4.0 International License, which permits any non-commercial use, sharing, distribution and reproduction in any medium or format, as long as you give appropriate credit to the original author(s) and the source, provide a link to the Creative Commons licence, and indicate if you modified the licensed material. You do not have permission under this licence to share adapted material derived from this article or parts of it. The images or other third party material in this article are included in the article’s Creative Commons licence, unless indicated otherwise in a credit line to the material. If material is not included in the article’s Creative Commons licence and your intended use is not permitted by statutory regulation or exceeds the permitted use, you will need to obtain permission directly from the copyright holder. To view a copy of this licence, visit http://creativecommons.org/licenses/by-nc-nd/4.0/.
About this article
Cite this article
Wei, C., Feng, H., Ye, K. et al. Programmable multifunctional integrated microwave photonic circuit on thin-film lithium niobate. Nat Commun 16, 2281 (2025). https://doi.org/10.1038/s41467-025-57441-1
Received:
Accepted:
Published:
Version of record:
DOI: https://doi.org/10.1038/s41467-025-57441-1
This article is cited by
-
Integrated lithium niobate photonic devices for photonic quantum information science
Nano Convergence (2025)






