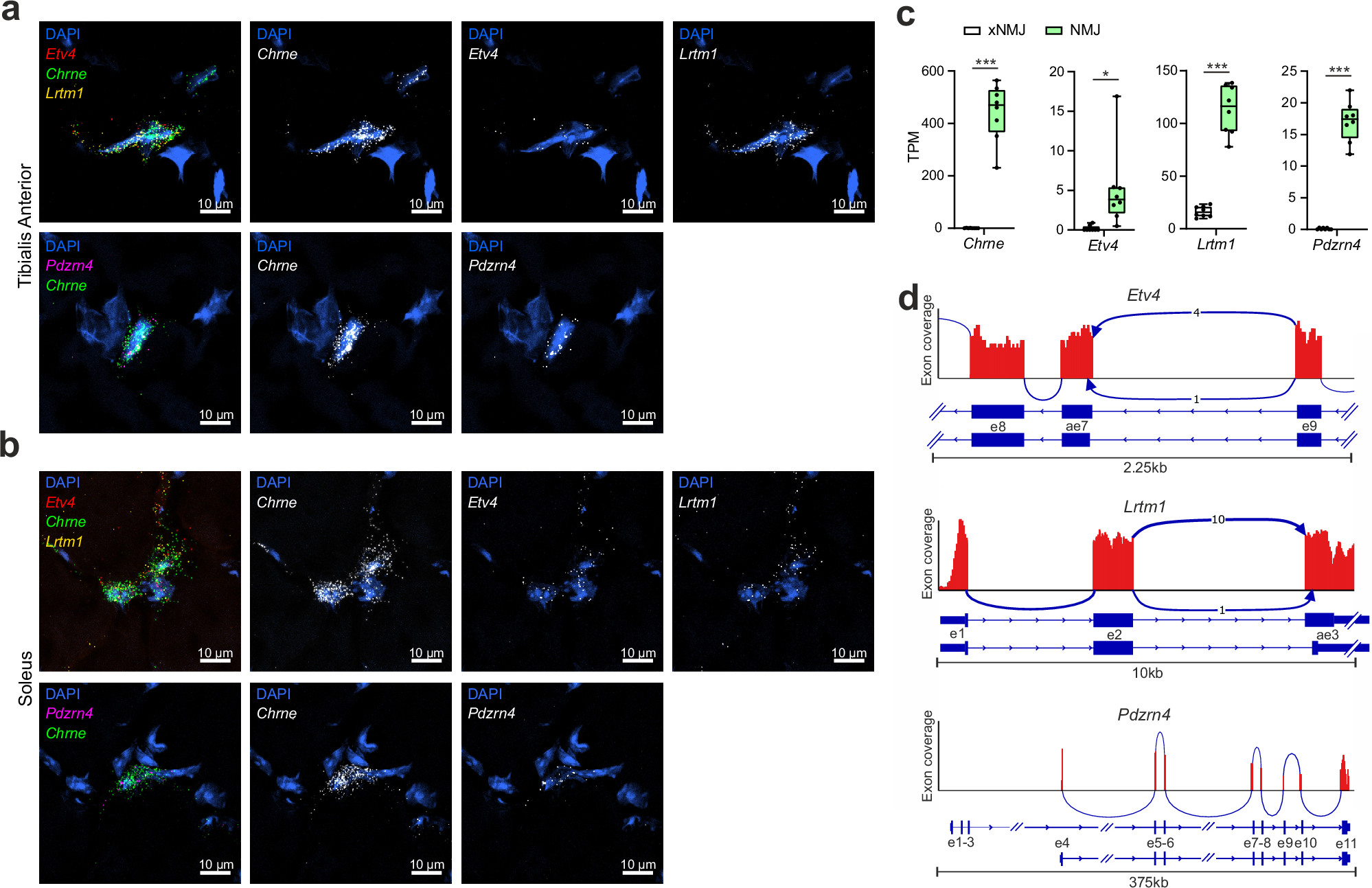
Fig. 4: Selection and confirmation of NMJ genes.

a and b single molecule fluorescent in situ hybridization (smFISH) on TA and soleus cross-sections from adult male C57BL/6 mice. NMJ myonuclei were identified by the presence of Chrne transcript. c Box-plots showing average transcripts per million (TPM) values from laser-capture-isolated NMJ regions and non-NMJ regions (xNMJ)39. d Representative Sashimi plots generated from bulk-RNA-seq data of TA and soleus39. For Pdzrn4 and Lrtm1, all exons (e) are depicted, and for Etv4, only three exons are depicted (a region that undergoes alternative mRNA splicing). Exons are portrayed as blue boxes with the aligned reads in red. The numbers in-between splice junctions show the proportion of how frequently a particular overlapping read was detected. Exons that can be spliced alternatively at their 3’ or 5’ end are indicated as alternative exons (ae). (a) and (b) were independently repeated twice on different muscles with similar results. The box-plots in (c) show the median with the lower and upper quartiles, and the whiskers show the minimum and maximum values. A regular t-test was performed (p < 0.05 = *p < 0.01 = **p < 0.001 = ***). xNMJ and NMJ n = 8. Source data and p-values are provided as a Source Data file.