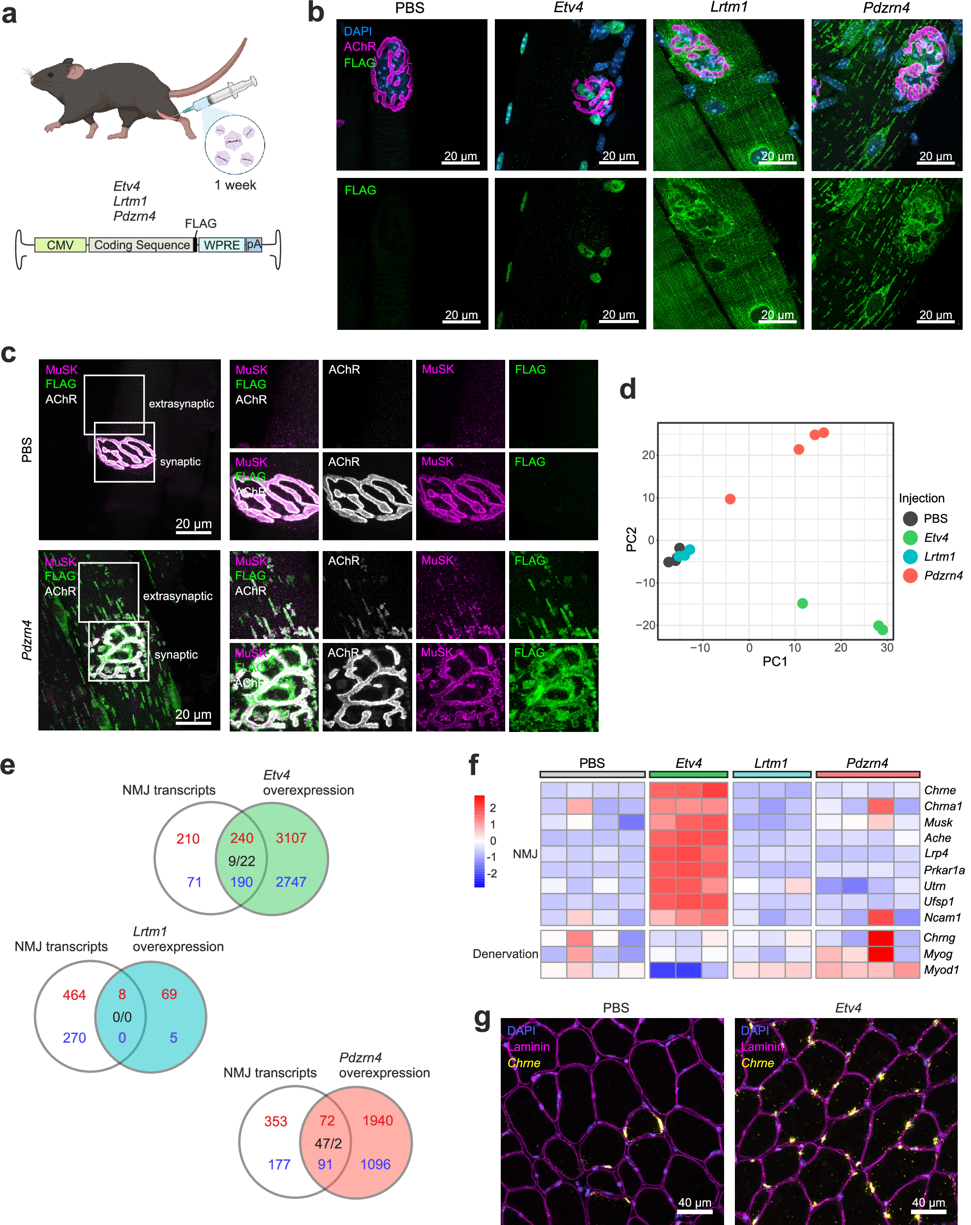
Fig. 5: PDZRN4 overexpression mislocalizes NMJ proteins, and ETV4 induces NMJ gene expression.

a Experimental scheme; AAVMYO containing either Etv4, Lrtm1 or Pdzrn4 coding sequence was injected into the TA of wild-type 12 week old male mice (2.5 × 1010 vector genome copies). All three transcripts were driven by a CMV promoter and were FLAG-tagged at the C-terminal end. b One-week post injection, whole-mount preparations of the extensor digitorum longus (EDL) were stained with DAPI, α-bungarotoxin (AChR) and an anti-FLAG antibody. c Whole-mount preparations of Pdzrn4- and PBS-injected EDL muscles. The overexpression of PDZRN4 leads to extrasynaptic localization of AChRs and MuSK. d Principle component (PC) analysis of bulk RNA-seq data from TA muscles overexpressing either Etv4, Lrtm1 or Pdzrn4. e Venn diagrams comparing NMJ transcripts (from Fig. 1) with up- or downregulated transcripts induced by overexpression of the indicated gene. Numbers in red/blue indicate NMJ enriched/depleted transcripts or upregulated/downregulated genes, respectively. Numbers in black represent oppositely regulated genes. f Heatmap generated from bulk RNA-seq depicting how NMJ and denervation-associated genes are changed by overexpression. g SmFISH of NMJ marker Chrne combined with an IF staining for laminin on EDL cross-sections. The experimental scheme in (a) was created with BioRender. Both (b) and (c) were repeated twice with similar results. In (e), for statistical analysis a Wald test (two-sided) was performed. Up- and down-regulated transcripts fulfill p-adj. <0.05 and Log2FC ± 0.25. The experiment in (g) was performed once, on different muscles, with similar results.