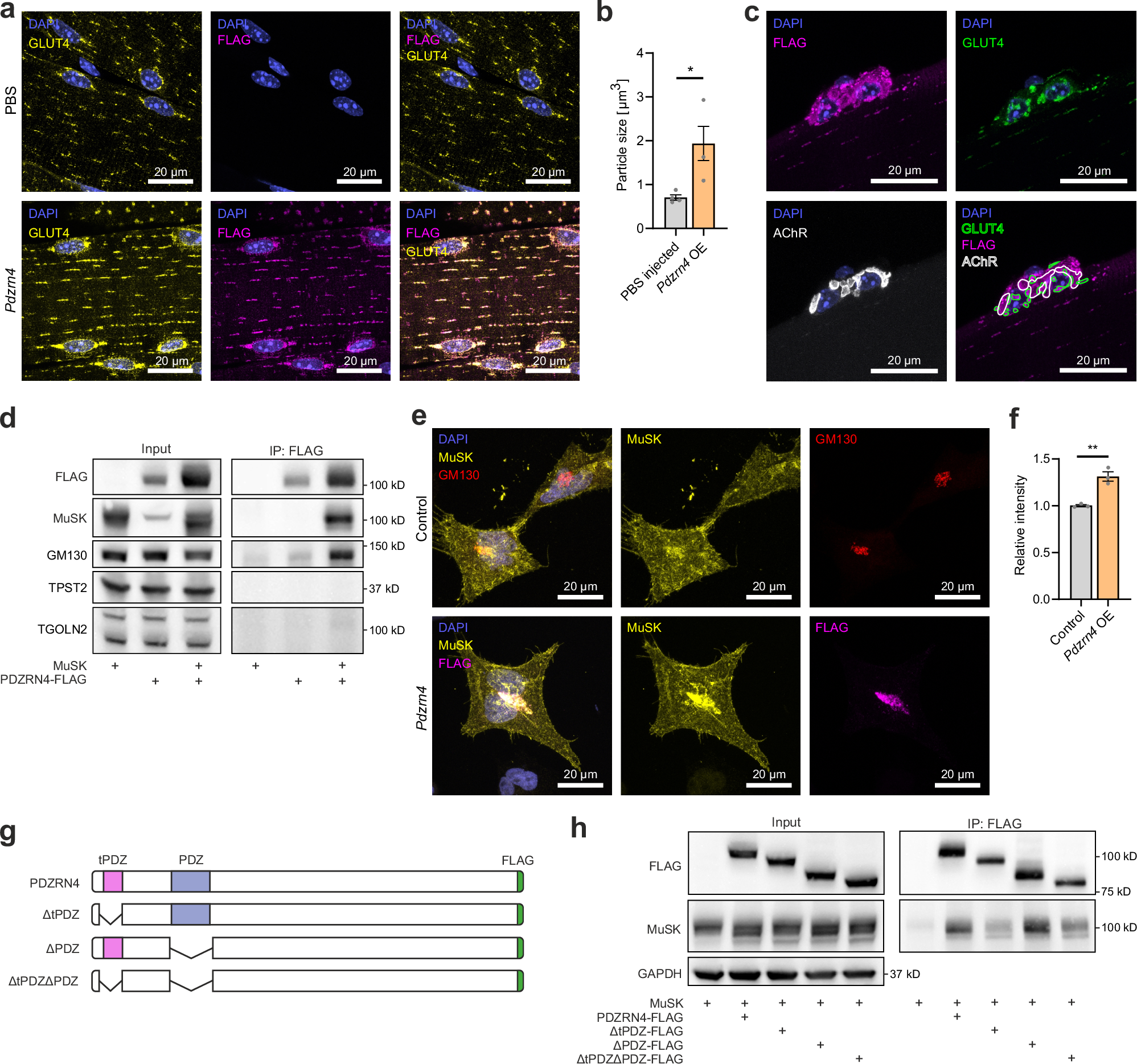
Fig. 6: PDZRN4 localizes to the Golgi complex and binds MuSK.

a Whole-mount staining of EDL muscle shows co-localization of PDZRN4 (FLAG) and the Golgi apparatus, stained with antibodies to glucose transporter type 4 (GLUT4). b The GLUT4-positive puncta in muscles overexpressing PDZRN4 are significantly larger compared to PBS-injected muscle. c At the NMJ, PDZRN4 (FLAG) co-localized with GLUT4 and with postsynaptic AChR clusters. For better visualization only the surrounding of GLUT4 and AChR staining is shown in the bottom right image. d Immunoprecipitation (IP) was conducted in HEK 293T cells overexpressing PDZRN4 and/or MuSK. IP against the FLAG tag of PDZRN4 resulted in co-pull down of both MuSK and GM130 whereas the Golgi-associated proteins TSPT2 and TGOLN2 were not detected. e MuSK and PDZRN4 were overexpressed in HeLa cells to study how PDZRN4 affects MuSK localization. To quantify MuSK levels at the Golgi, MuSK staining intensity was determined at the Golgi region. MuSK staining at the Golgi was compared to its total staining across the entire cell. f Quantification of the relative presence of MuSK at the Golgi apparatus in control and upon PDZRN4 overexpression. g The PDZRN4 isoform expressed in muscle contains a conventional and a truncated PDZ domain (tPDZ). Each domain was removed to investigate their respective contributions to MuSK interaction. h IP experiment using the deletion mutants of PDZRN4 shown in (g). The interaction between MuSK and PDZRN4 is independent of the conventional PDZ domain but is weakened by the deletion of the tPDZ domain. In (b) each data point represents the mean value of one mouse (n = 4). In (f) each data point represents the average of at least 15 cells from one cell culture well (n = 3 wells). The data in (b, f) is presented as mean ± SEM and a two tailed t-test was performed (p < 0.05 = *p < 0.01 = **p < 0.001 = ***). The IP in (d) was repeated once with similar results and (h) was performed once. Source data and p-values are provided as a Source Data file.