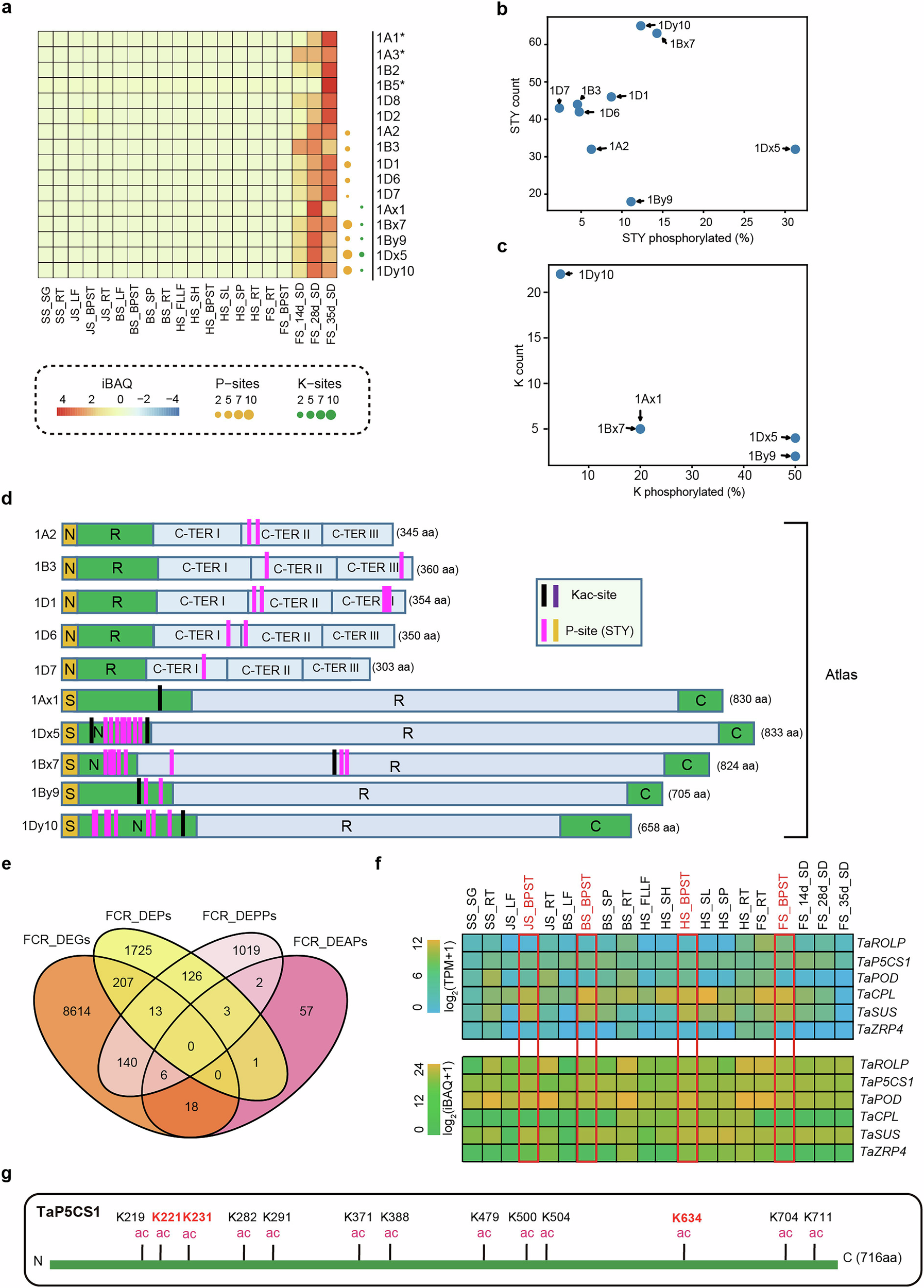
Fig. 4: Wheat glutenin subunits were modified by phosphorylation and acetylation and TaP5CS1 was identified to be associated with Fusarium crown rot via multi-omics.
From: Integration of multi-omics data accelerates molecular analysis of common wheat traits

a Expression patterns and PTMs of low- and high-molecular-weight glutenin subunits (LMW-GSs and HMW-GSs) at the protein level. b Scatter plot of the number of phosphorylation Ser-Thr-Tyr (STY) residues in a GS sequence versus the proportion of STY residues phosphorylated. c Scatter plot of the number of lysine (K) residues in a protein lysine sequence versus the proportion of K residues acetylated. d The primary structure and the PTM sites of 10 LMW-GSs and HMW-GSs in our atlas. e Venn diagram of numbers of differentially expressed genes (DEGs), proteins (DEPs), and acetylation proteins (DEKPs) in response to Fusarium crown rot. f Expression analysis of TaP5CS1 in 20 tissues at transcript and protein levels, respectively. iBAQ, intensity-based absolute quantification. g TaP5CS1 showed the multiple acetylation sites. Source data are provided as a Source Data file.