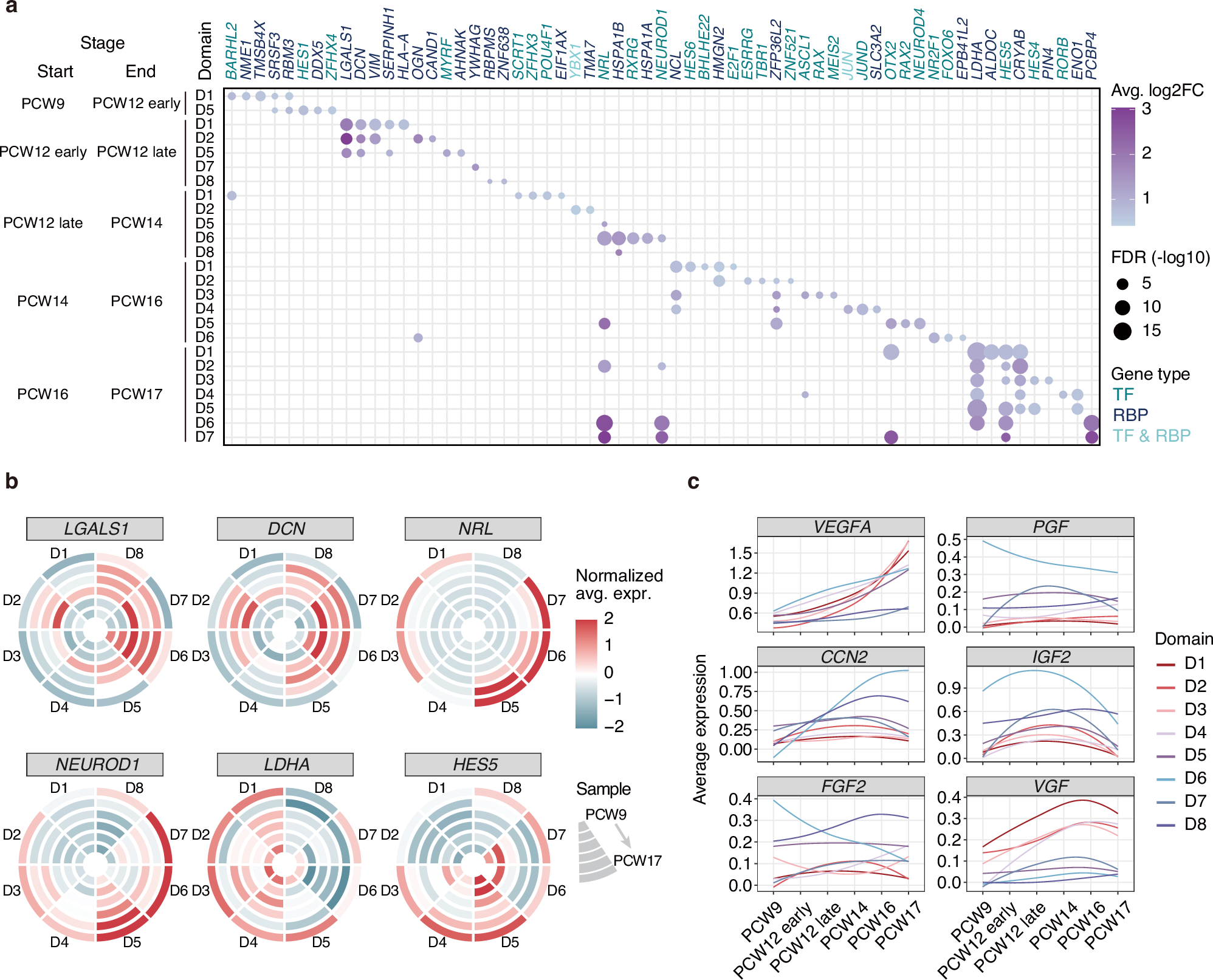
Fig. 4: Putative critical regulatory genes for each spatial domain during retinal development.
From: Spatiotemporally resolved transcriptomics reveals the cellular dynamics of human retinal development

a Up-regulated TFs and RBPs for each spatial domain between neighboring developmental stages. b Examples illustrating the expression dynamics of putative critical regulatory genes in each spatial domain during development. c Expression dynamics of growth factors that are related to retinal development in each spatial domain during development.