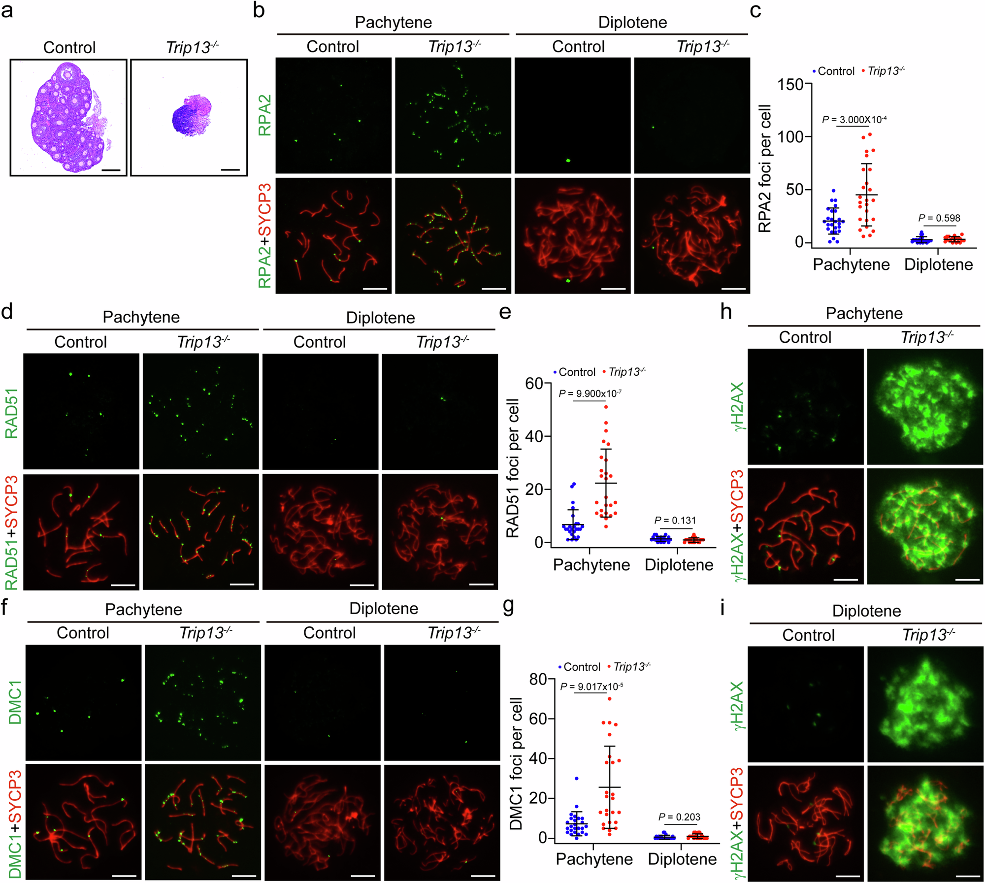
Fig. 1: Trip13−/− oocytes are not eliminated by the DNA damage checkpoint.
From: Aberrant activation of chromosome asynapsis checkpoint triggers oocyte elimination

a Representative images of H&E staining of ovary sections from control and Trip13−/− mice at PD21. Scale bar, 100 μm. Representative images of the RPA2 and SYCP3 staining (b), RAD51 and SYCP3 staining (d), and DMC1 and SYCP3 staining (f) in chromosome spreads of control and Trip13−/− oocytes at pachytene and diplotene stages. Scale bar, 10 μm. Quantification of RPA2 foci (c), RAD51 foci (e), and DMC1 foci (g) in chromosome spreads of control and Trip13-/- oocytes at pachytene and diplotene stages. 25 pachytene nuclei and 20 diplotene nuclei of each genotype were analyzed. Representative images of γH2AX and SYCP3 staining in chromosome spreads of control and Trip13-/- oocytes at pachytene (h) and diplotene (i) stages. Scale bar, 10 μm. All statistical data are presented as mean ± SD. P value, two-tailed Student’s t test. Source data are provided as a Source Data file.