Fig. 4: Trip13−/− oocytes are eliminated by BRCA1-dependent chromosome asynapsis checkpoint.
From: Aberrant activation of chromosome asynapsis checkpoint triggers oocyte elimination

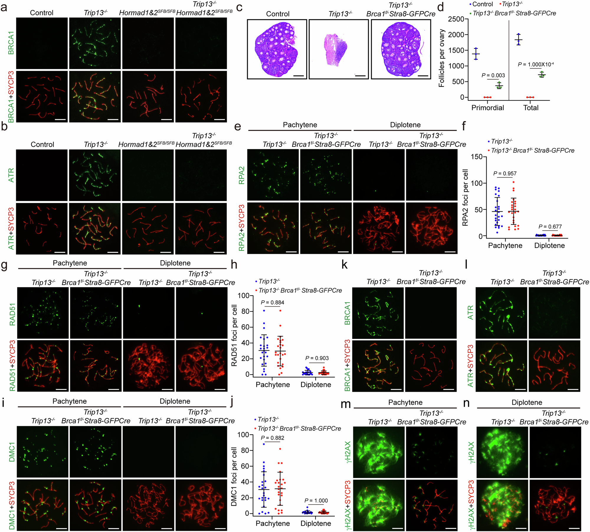
Representative images of BRCA1 and SYCP3 staining (a) and ATR and SYCP3 staining (b) in chromosome spreads of control, Trip13−/−, Hormad1&2SFB/SFB, and Trip13−/− Hormad1&2SFB/SFB oocytes at pachytene stages. Scale bar, 10 μm. c. Representative images of H&E staining of ovary sections from control, Trip13−/−, and Trip13−/− Brca1f/- Stra8-GFPCre mice at PD21. Scale bar, 100 μm. d Quantification of primordial and total follicle numbers in control, Trip13−/− and Trip13−/− Brca1f/- Stra8-GFPCre mice at P21. The control and Trip13−/− data were the same as in Fig. 2j. 3 mice of each genotype were analyzed. Representative images of RPA2 and SYCP3 staining (e), RAD51 and SYCP3 staining (g), and DMC1 and SYCP3 staining (i) in chromosome spreads of Trip13−/− and Trip13−/− Brca1f/- Stra8-GFPCre oocytes at pachytene and diplotene stages. Scale bar, 10 μm. Quantification of RPA2 foci (f), RAD51 foci (h), and DMC1 foci (j) in chromosome spreads of Trip13−/− and Trip13−/− Brca1f/- Stra8-GFPCre oocytes at pachytene and diplotene stages. 25 pachytene nuclei and 20 diplotene nuclei of each genotype were analyzed. Representative images of BRCA1 and SYCP3 staining (k) and ATR and SYCP3 staining (l) in chromosome spreads of Trip13−/− and Trip13−/− Brca1f/- Stra8-GFPCre oocytes at pachytene stages. Scale bar, 10 μm. Representative images of γH2AX and SYCP3 staining in chromosome spreads of Trip13−/− and Trip13−/− Brca1f/- Stra8-GFPCre oocytes at pachytene (m) and diplotene (n) stages. Scale bar, 10 μm. All statistical data are presented as mean ± SD. P value, two-tailed Student’s t test. Source data are provided as a Source Data file.