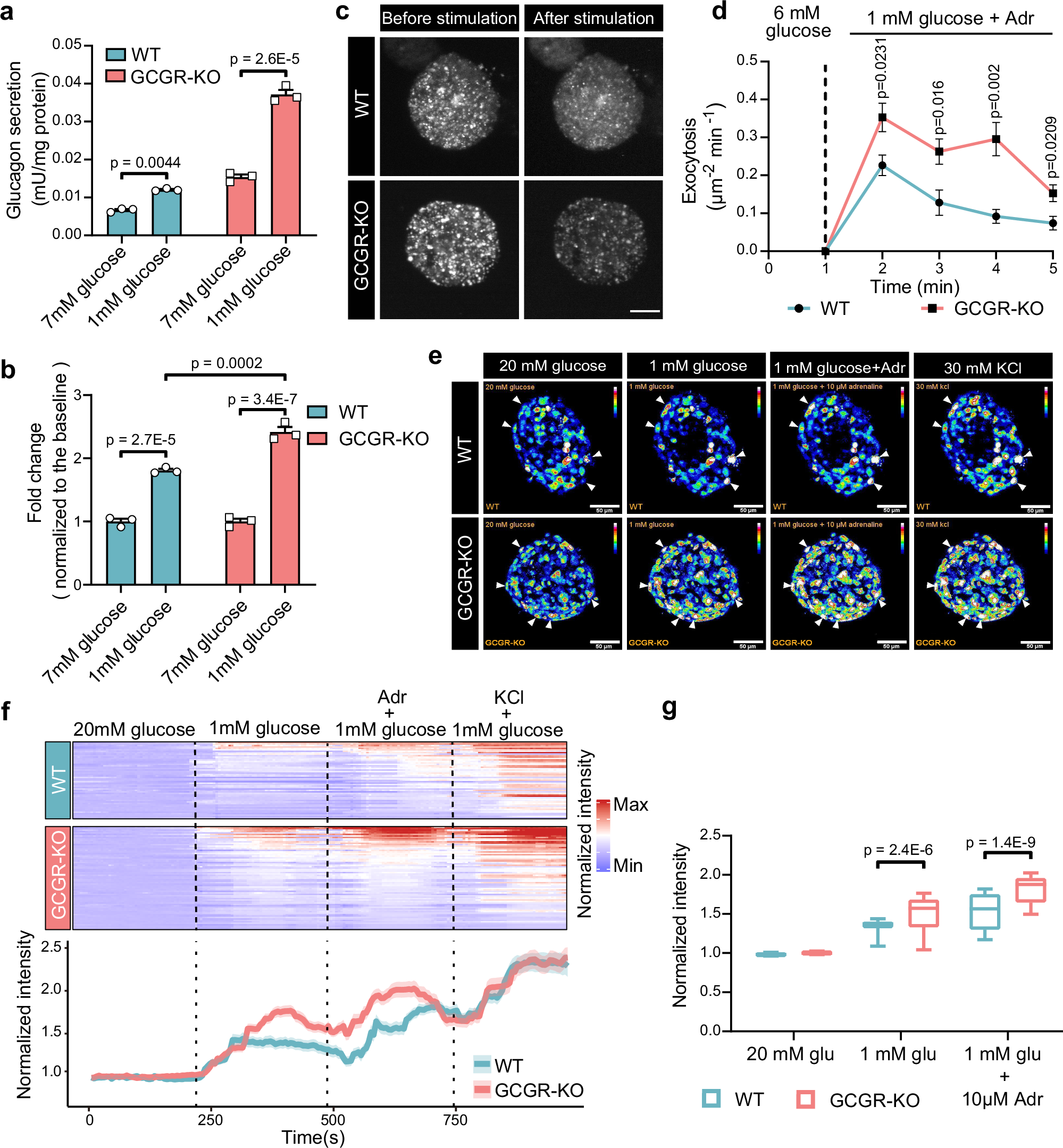
Fig. 3: Disruption of GCGR increases glucagon secretion in α cells.
From: Blockade of glucagon receptor induces α-cell hypersecretion by hyperaminoacidemia in mice

a Measurement of glucagon secretion from isolated WT and CGGR-KO mouse islets. Data are derived from 3 biological replicates. b Fold change in glucagon secretion for each group. Data from (a) were normalized to the baseline (7 mM glucose) for each respective group. c Representative confocal microscopy images of WT and GCGR-KO α-cells before and after stimulation with 1 mM glucose + 10 μM adrenaline (adr). Glucagon granules are visualized by NPY-mCherry expression. Scale bar, 5 μm. d Average exocytosis as a function of time for WT and GCGR-KO α-cells as in (c). For WT, n = 8 cells/4 mice; for GCGR-KO, n = 9 cells/3 mice. Cells were stimulated with 1 mM glucose + 10 μM adrenaline from 1 to 5 min. e Variance in Fluo4 intensity when WT or GCGR-KO islets were perfused with different stimulation (as indicated). The arrow indicates α cells that started spiking after application of 1 mM glucose. Scale bar, 50 μm. f Pancreatic α-cell Ca2+ oscillation in response to a series of stimulations. In the heatmap, each column represents a time point, and each row represents one cell. The color scale ranges from red (high intensity) to blue (low intensity) (upper panel). The average Ca2+ oscillation of α-cells in response to a series of stimulations is shown in the time course (lower panel). Calcium influx responses for each α cell were normalized to the initial fluorescence intensity (20 mM glucose). For WT, n = 53 cells/3 mice; for GCGR-KO, n = 71 cells/3 mice. g Comparison of Ca2+ oscillation intensity in WT and GCGR-KO α-cell in response to indicated stimulations. The whiskers indicated the maximum and minimum values, the center indicated the median and the bound of the box indicated the upper and lower quartiles. Data presented in panels (a, b, d, g) are mean ± SEM. Data in (a, d, g) were analyzed using two-tailed unpaired t-tests. Data in (b) were analyzed by two-way ANOVA with Bonferroni’s post hoc test. p-values < 0.05 are displayed. Source data are provided as a Source Data file.