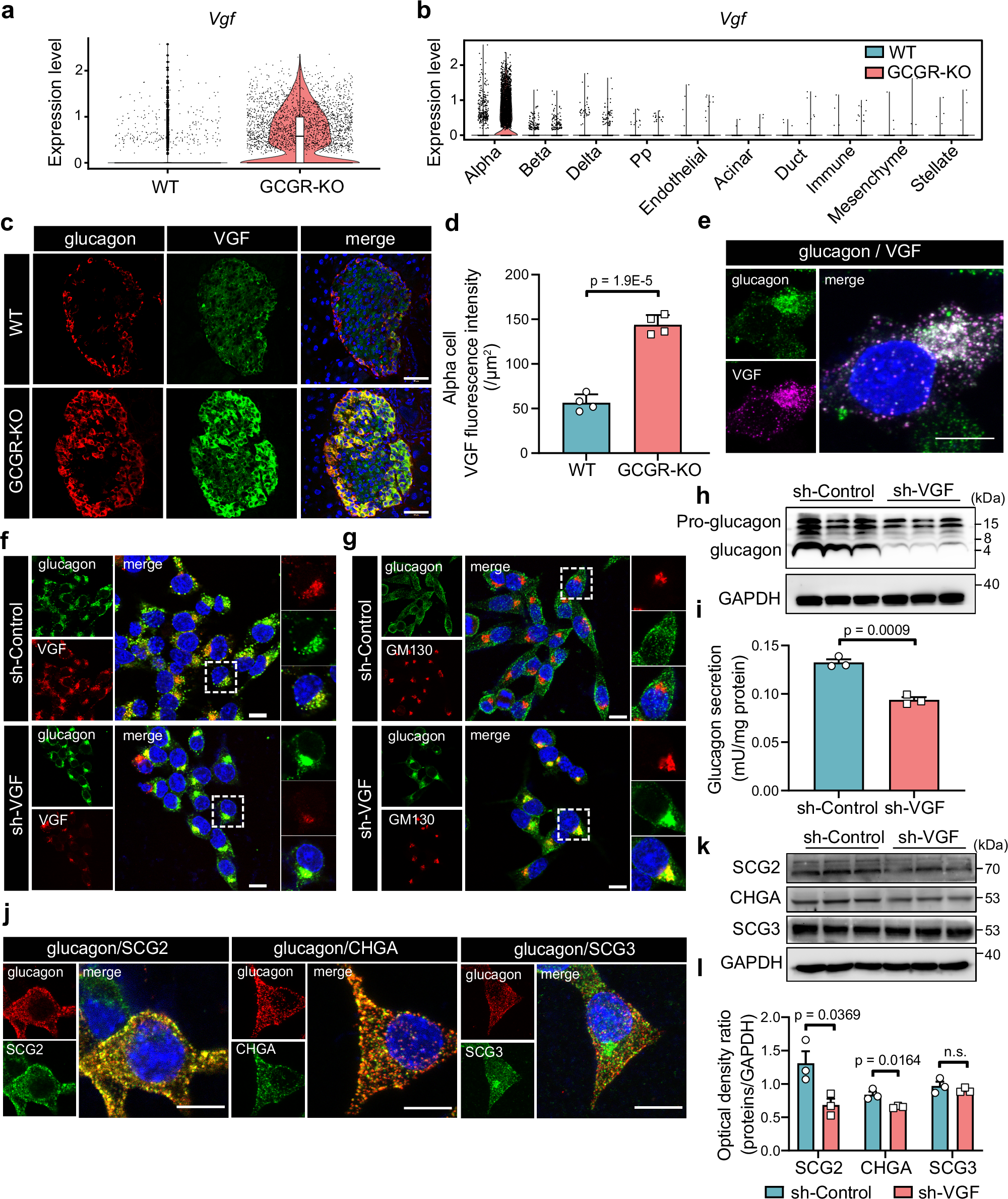
Fig. 4: Disruption of GCGR dramatically upregulates the glucagon granule component, VGF, in α cells.
From: Blockade of glucagon receptor induces α-cell hypersecretion by hyperaminoacidemia in mice

a Violin plot showing the expression levels of Vgf in WT and GCGR-KO α cells. The whiskers indicated the maximum and minimum values, the center indicated the median and the bound of the box indicated the upper and lower quartiles. b Violin plot illustrating Vgf expression across all cell types. c Representative confocal microscopy images of VGF expression in pancreas from WT and GCGR-KO mice. Scale, 50 μm. d Quantification of VGF fluorescence intensity in α-cells from WT (n = 4 mice) and GCGR-KO (n = 4 mice) mouse pancreas sections. e Immunofluorescence staining of VGF and glucagon in αTC1-6 cells. Scale bar, 10 μm. f, g Representative confocal microscopy images of αTC1-6 cells transfected with sh-Control or sh-VGF adenovirus. In (f), cells were stained with anti-glucagon (green) and anti-VGF (red) antibodies. In (g), cells were stained with anti-glucagon (green) and anti-GM130 (red) antibodies. Scale bar, 10 μm. h Western blot analysis of the glucagon protein levels in αTC1-6 cells after VGF knockdown. Cells were stimulated with 1 mM glucose +10 μM adrenaline for 2 h. i Measurement of glucagon secretion from αTC1-6 cells at 1 mM glucose after VGF knockdown. Data are derived from 3 independent experiments. j Immunofluorescence staining of SCG2, CHGA and SCG3 in αTC1-6 cells. Scale bar, 10 μm. k Western blot analysis the SCG2, CHGA and SCG3 protein levels in αTC1-6 cells after VGF knockdown. l Quantification of SCG2, CHGA and SCG3 protein levels in (k). Values were normalized to GAPDH, and data are derived from 3 independent experiments. Data presented in (d, i, l) are mean ± SEM and were analyzed using two-tailed unpaired t-tests. p-values < 0.05 are displayed. Source data are provided as a Source Data file.