Abstract
The development of polymer materials for water decontamination makes a significant contribution to environmental protection and public health. Herein, we report the preparation of metallacage-crosslinked free-standing supramolecular networks by photo-induced copolymerization of acrylate metallacages and butyl methacrylate for water decontamination. The integration of metallacages into polymer networks endows the networks good capability for generating singlet oxygen via photosensitization, making them serve as a type of decontamination materials that can effectively eliminate diverse organic pollutants and bacterial contaminants. This study not only provides a mild and effective strategy for the preparation of metallacage-cored supramolecular networks via photo-induced copolymerization but also explores their applications for photocatalytic dye degradation and bacterial killing, which will promote the future development of metallacage-based supramolecular materials for photocatalytic applications.
Similar content being viewed by others
Introduction
Water pollution caused by chemicals and microorganisms has become a worldwide problem of our society. It is predicted that the water scarcity will reach 40% in 2030, while the water demand will increase by 55% in 20501,2. Therefore, various strategies including physical adsorption3,4,5, biodegradation6,7,8, ozonation9,10, electrochemical oxidation11,12,13, phytoremediation14,15 and photocatalysis16,17,18,19 have been developed for water decontamination. Among these strategies, photocatalysis has received much more attention owing to its low-cost, simple setup, fast processing time and relatively complete mineralization of chemicals20,21,22,23. Conventional photocatalytic materials such as metal nanoparticles, metal oxides and carbon-based materials exhibit good photo- and chemo-stability and reasonable photocatalytic efficiency24,25,26,27,28,29,30, but they often suffer from limited visible light absorption and poor processability, which greatly limit their applications in water decontamination. Instead, polymer networks with embedded organic photocatalysts can not only avoid the above-mentioned problem, but also provide a convenient method to finely tune the loading amount of photocatalysts for efficient photocatalysis31,32,33,34,35,36. In this regard, supramolecular networks allow for the bottom-up assembly of different functional building blocks, which are advantageous in photocatalytic water decontamination because of their ease of preparation, good processability, stimuli-responsiveness and self-healing properties.
Metallacages represent a class of three-dimensional geometric structures formed by metal-coordination bonds37,38,39,40,41,42. They have emerged as a type of promising photocatalysts not only due to their designable structures and tunable light absorption, but also because their confined cavities are beneficial for the loading of different substrates to enhance the excited energy transfer and thus increase the photocatalytic efficiency43,44,45,46. However, for photocatalytic water decontamination, the processibility and stability of metallacages are needed to be further improved to offer the materials good recyclability and reusability. The copolymerization of metallacages and monomers provides a rational strategy to solve this problem47,48,49, but common polymerization methods may break the weak metal-coordination bonds and destroy the structures of the metallacages owing to the demanding reaction conditions including elevated temperatures, the use of additional catalysts, and acidic or alkaline environments33,50,51,52. Moreover, the undesired side reactions and tedious purification should be avoided. An alternative approach is the photo-induced copolymerization of metallacages with conventional monomers, which features advantages such as rapid curing, solvent-free process, and mild conditions. By exposing metallacages and suitable organic monomers to UV light, the polymerization can proceed instantly. This process preserves the structure of the metallacages, resulting in metallacage-crosslinked supramolecular networks with predesigned architectures and enhanced photocatalytic efficiency.
In this work, we report the preparation of free-standing supramolecular networks by photo-induced copolymerization of acrylate metallacages with butyl methacrylate for photocatalytic water decontamination (Fig. 1). Owing to the good singlet oxygen (1O2) generation ability of the perylene diimide (PDI)-based metallacages, these supramolecular networks also show good photosensitivity upon irradiation, and their photosensitivity increases as the increase of the density of metallacages in the networks. Therefore, these networks can not only serve as a type of heterogeneous photocatalysts for the photocatalytic oxidative degradation of dyes, but also show the ability to kill the bacteria via photodynamic process. It is worthy noting that water purified by these networks could support the well growth of plants due to the effective degradation of dyes and the killing of bacteria in water, indicating the good performance of these polymer networks in water decontamination.
Synthetic routes of metallacage -crosslinked supramolecular networks and their cartoon representations for water decontamination.
Results
Preparation and characterization of metallacage 4
In order to prepare acrylate metallacages that could be used as polymeric crosslinkers, two methacrylamide groups were introduced into the tetracarboxylic ligand of the PDI-based metallacage (See the Supplementary Information for synthetic details). Based on the multicomponent self-assembly of tetrapyridyl PDI (1), acrylate tetracarboxylic ligand (2), and cis-(PEt3)2Pt(OTf)2 (3), metallacage 4 was synthesized and separated in 93% yield (Fig. 1). The structure of metallacage 4 was confirmed by 31P{1H}, 1H NMR, and electrospray ionization time-of-flight mass spectrometry (ESI-TOF-MS). Different from a single phosphorus environment in 3 (Fig. 2a), the 31P{1H} NMR spectrum of 4 revealed two doublet peaks at 5.44 and −0.31 ppm (Fig. 2b). These doublet peaks, accompanied by concurrent 195Pt satellites, indicated the coordination of each platinum atom with one pyridyl nitrogen of the PDI face and one carboxylic oxygen of the tetracarboxylic pillar. In the 1H NMR spectra (Fig. 2c, d), the α-pyridyl protons Ha and the β-pyridyl protons Hb of metallacage 4 split into two sets of signals with noticeable chemical shifts, corresponding to the protons inside and outside the cavity of metallacage. The coordination stoichiometry of 4 was determined by ESI-TOF-MS (Fig. 2e). Isotopically well-resolved peaks with charge states ranging from 4+ to 8+ were observed for 4 due to the loss of counterions (OTf−), confirming the right chemical composition. For example, peaks at m/z = 797.3888, 932.3615, 1112.6855, 1365.0142, 1743.5010 were found, corresponding to [4−8OTf]8+, [4−7OTf]7+, [4−6OTf]6+, [4−5OTf]5+, [4−4OTf]4+, respectively. These data were entirely consistent with their calculated values. To further unveil the coordination structures of 4, single crystals suitable for X-ray diffraction analysis were successfully obtained through the vapor diffusion of toluene into its DMF solution over one month. Metallacage 4 was formed by the connection of two tetrapyridyl PDI faces and two tetracarboxylic pillars via eight platinum (II)-based metal-coordination bonds (Fig. 2f and Supplementary Table 1). The dimension of 4 was measured to be 1.65 × 1.41 × 0.98 nm³, based on the distance between platinum atoms. Different from previously reported PDI-based metallacages, the PDI faces and the tetracarboxylic pillars are nearly perpendicular with each other53,54, the two tetracarboxylic pillars in metallacage 4 were inclined and the dihedral angle between the two planes decreased into 41.9°, which was attributed to the introduction of two methacrylamide groups. The distance between the two PDI faces was ca. 11 Å. Consequently, it is anticipated that metallacage 4 is capable of complexing planar guest molecules.
Partial 31P{1H} NMR (243 MHz, CD3CN, 295 K) spectra of (a) 3 and (b) 4. Partial 1H NMR spectra (600 MHz, CD3CN, 295 K) of (c) 1 and (d) 4. e ESI-TOF-MS spectra of 4. f Crystal structure of 4. Hydrogen atoms, triethylphosphine units, counterions, and solvent molecules were omitted for clarity. g UV/vis absorption and (h) emission spectra of 1 and 4 in CH3CN. λex = 365 nm, c = 10.0 μM.
The UV-vis absorption (Fig. 2g) and fluorescent experiments (Fig. 2h) were conducted to investigate the photophysical properties of 1 and 4. Ligand 1 exhibited three absorption bands derived from the absorption of typical PDI derivatives. Metallacage 4 also showed three absorption bands at 458, 490, and 526 nm, with molar absorption coefficients of 3.00 × 104, 8.05 × 104, and 1.25 × 105 M−1 cm−1, respectively. In the emission spectra, two emission bands were found for ligand 1 (λmax = 552 and 583 nm) and metallacage 4 (λmax = 546 and 581 nm). The fluorescence quantum yields (ΦF) of 1 and 4 in CH3CN were measured to be 95.21 % and 11.43 %, respectively (Supplementary Figs. 34,35). The incorporation of amide groups on the pillars facilitates a photoinduced electron transfer pathway, leading to emission quenching and a lower quantum yield for 4 compared to 1. Furthermore, metal-coordination bonds in metallacage 4 enhance intersystem crossing from the singlet to a triplet state, contributing to the increased generation of singlet oxygen in 4.
Given that metallacage 4 possesses electron-deficient PDI faces and available cavities, we initiated an examination of its host–guest complexation with polycyclic aromatic hydrocarbons (PAHs), including pyrene (G1) and coronene (G2). The 1H NMR spectra (Fig. 3, b–f) revealed that all complexes underwent fast exchange on the NMR timescale. The protons of all the guests displayed significant upfield chemical shifts, indicating their effective host–guest complexation with metallacage 4. The association constants (Ka) of 4⊃G1 and 4⊃G2 in CD3CN (Fig. 3t and Supplementary Figs. 36, 37) were determined to be (2.63 ± 0.05) × 103 and (1.41 ± 0.07) × 104 M-1, respectively. Encouraged by these results, the encapsulation of four typical industrial polluted dyes, including alizarin red S (G3), methyl orange (G4), methylene blue (G5), rhodamine B (G6) by 4 was then studied. After the addition of two negatively charged dyes G3 and G4, the protons of G3 and G4 exhibited notable upfield shifts due to the shielding effect of 4 (Fig. 3, g–j), indicating an obvious host−guest complexation. As for the positively charged dyes G5 and G6, lots of unidentifiable peaks were found in 1H NMR spectra after complexation (Fig. 3k, l), and extra undistinguishable peaks were observed in the 31P{1H} NMR spectra (Fig. 3r, s). This result suggested the metallacage was destroyed by the addition of G5 and G6, because the chloride ions of G5 and G6 broke the metal-coordination bonds of 4, which was also observed in other supramolecular coodination systems35,55. The Ka of 4⊃G3 and 4⊃G4 in CD3CN were determined to be (9.24 ± 0.27) × 104 and (6.62 ± 0.32) × 104 M-1, respectively (Fig. 3t and Supplementary Figs. 40, 41).
a Cartoon representations of the complexation between 4 and guests. b–l Partial 1H NMR (600 MHz, CD3CN, 295 K) and m–s 31P{1H} NMR (243 MHz, CD3CN, 295 K) spectra of metallacage 4, guests G1–G6 and their related host–guest complexes. [Host] = [Guest] = 2 mM. t The binding constants of 4⊃G1, 4⊃G2, 4⊃G3 and 4⊃G4.
Preparation and characterization of supramolecular networks 6a–6c
The metallacage-crosslinked supramolecular networks 6a, 6b and 6c were prepared via photo-induced copolymerization of metallacage 4 and butyl methacrylate. The weight percentages of metallacage 4 in 6a, 6b and 6c were adjusted to 1%, 3%, and 6%, respectively. The pure poly(butyl methacrylate) 7 (no metallacages were added) was also prepared using the same strategy as a control group. In the 31P{1H} NMR spectra (Fig. 4a and Supplementary Figs. 42a, 43a) of 6a–6c, the two doublet peaks became more and more broad as the reaction proceeded. In the 1H NMR specta (Fig. 4b and Supplementary Figs. 42b, 43b), as the photo-induced polymerization proceeded, signals at 6.01 and 5.45 ppm corresponding to the terminal alkene protons H8 and H9 of butyl methacrylate gradually disappeared, suggesting the successful copolymerization between metallacage 4 and butyl methacrylate. The protons corresponding to the metallacages remained nearly unchanged in the networks, indicating that the metallacage structures are well-preserved in the polymers. The morphology of the supramolecular networks was examined by their optical, fluorescent photographs and scanning electron microscopy (SEM). Red, free-standing films with orange emission were found for all the networks (Fig. 4c and Supplementary Fig. 44). SEM analysis indicated that the networks displayed a continuous architecture with smooth surface and ~1 mm cross-section height (Fig. 4d and Supplementary Fig. 45). Moreover, elements of C, O, N and Pt were all detected (Fig. 4f and Supplementary Figs. 46, 47) and distributed uniformly in networks 6a, 6b and 6c by the EDS analysis (Fig. 4e and Supplementary Figs. 48, 49). Among these polymeric network, 6c can form a flexible film with good mechanical properties and processability, which can be easily stretched and folded (Supplementary Fig. 51a). The tensile stress-strain analysis (Supplementary Fig. 52a) revealed that at strains below 5%, the stress-strain behavior was linear, indicative of typical elastic deformation. As the applied strain increased, the tensile stress increased steadily, ultimately reaching the maximum tensile strength within the strain range of 20–30%, which led to the failure of the polymer networks (Supplementary Fig. 52b). While the breaking strength continued to increase, the amount of deformation gradually decreased (Supplementary Fig. 52c). Notably, from 6a to 6c, the elastic modulus showed an increase (Supplementary Fig. 52d), suggesting that the incorporation of metallacages as crosslinks enhances the mechanical properties of these networks.
a Partial 31P{1H} NMR (243 MHz, CD3CN, 295 K) and b 1H NMR spectra (600 MHz, CD3CN, 295 K) of network 6c after 3 and 6 h upon light irradiation. c Optical photograph and fluorescence photograph of 6c. d SEM images (surface and cross section) of 6c. Each experiment was repeated three times. e Elemental mapping of C, O, Pt, N of 6c. f EDS spectrum of 6c. g ESR spectra of 4, 6c and 7 under illumination (white light, 100 mW/cm2), using TEMP (0.2 M) as a spin trap agent. h Plots of the absorption decays of DPBF at 410 nm versus the irradiation time in the presence of 1, 4, 6a, 6b, 6c, and 7 (λex = 520 nm).
It has been recognized that PDI ligand 1 can act as a photosensitizer capable of producing singlet oxygen (1O2) under light irradiation56,57. To investigate the generation of 1O2 through photosensitization by metallacage 4, network 6c, and polymer 7, electron spin resonance (ESR) spectroscopy was employed, using 2,2,6,6-tetramethylpiperidine (TEMP) as a 1O2 sensor. TEMP generates a stable tetramethylpiperidine oxide radical (TEMPO) upon trapping 1O2. The results showed that both 4 and 6c exhibited a 1:1:1 triplet signal upon light irradiation (Fig. 4g), which was consistent with the 1O2 signal generated by the complexes. By contrast, no obvious signals were observed for 7, indicating that metallacage 4 plays an important role in the generation of 1O2. The 1O2 generation quantum yields of 1 and 4 were further evaluated using a reactive 1O2 scavenger, 1,3-diphenylisobenzofuran (DPBF), because DPBF could react with 1O2, along with noticeable changes in its absorption. The absorption bands corresponding to 1 and 4 remained nearly unchanged upon photo-irridiation, suggesting their good photostability. The 1O2 quantum yields (ΦΔ) of all the compounds were calculated using Rose Bengal (RB) with a known efficiency (ΦΔRB = 0.54) as the reference (Supplementary Fig. 35a). The ΦΔ values were determined to be 0.15 and 0.16 for 1 and 4, respectively (Fig. 4h and Supplementary Fig. 53b, c). For the supramolecular networks, the ΦΔ of 6a and 6b were only 0.07 and 0.12 (Supplementary Fig. 53e, f), respectively, due to the low content of metallacages in the networks. After increasing the content of 4, the ΦΔ of 6c rose to 0.16 (Supplementary Fig. 53g). In contrast, polymer 7 did not generate 1O2 (Supplementary Fig. 53d). We also quantitatively determine the amount of singlet oxygen generated in the presence of 4 and 6a–6c based on the decreased absorption of DPBF. The concentration of generated 1O2 followed the order: 6c > 6b > 6a, which was consistent with the density of the metallacage crosslinkers in the networks (Supplementary Fig. 54). The 1O2 concentration of 4, 6a, 6b and 6c upon irradiation for 5 min were 19.96 μmol/L, 8.31 μmol/L, 10.98 μmol/L and 20.59 μmol/L, respectively (Supplementary Fig. 55). These results reveal that the metallacage-crosslinked network 6c still effectively retain the 1O2 generation ability.
Chemicals and microorganisms, especially dyes and bacteria are the most aboundant sources of water pollution. It has been widely recognized that dyes can be effectively degraded by the photo-oxidation reactions catalyzed by 1O258,59,60. In addition, 1O2 can cause severe irreversible damage to a wide range of bacteria61,62,63. Although PDI-based metallacages can generate 1O2 to degrade dyes and kill bacteria, their limited stability and processability prevent their practical applications as photocatalysts in water treatment. The integration of metallacages into metallacage-crosslinked supramolecular networks can increase the stability and processability of metallacages, offering a type of heterogeneous polymeric photocatalysts for water decontamination.
Photocatalytic degradation performance of supramolecular networks 6a–6c
The photocatalytic oxidation degradation of dyes by supramolecular networks 6a–6c was further explored. The networks were soaked in water to study their water-swelling property. There was no discernible difference in volume and morphology of polymer network 6c before and after being soaked in water for 30 min, indicating that it does not undergo swelling in water (Supplementary Fig. 56). Four typical industrial pollutants, G3, G4, G5 and G6 were used to determine the photocatalytic efficiency of 6a, 6b and 6c. Since the dyes tend to undergo certain self-degradation in aqueous solution, an adsorption-desorption equilibrium test was conducted in the dark to ensure that the solution reached a relatively stable state before photocatalytic degradation. The results indicated that all these dyes reached equillubrium after 60 min in aqueous solution (Supplementary Fig. 57), which were then used as the samples for examining the photocatalytic efficiency. The weight of the supramolecular networks was kept the same for better comparison. Taking 6c for example, the color of the solutions gradually faded as the increase of irradiation time (λex = 520 nm, Supplementary Fig. 58). In the UV/vis absorption spectra of 6c with different dyes, all the dyes experienced a remarkable decreased in absorption intensity (Fig. 5a–d). Similar trends were also observed for other samples (Supplementary Figs. 59–61). For all networks, G5 showed the highest degradation efficiency after photo-irridiation, while G6 exhibited the lowest degradation efficiency (Supplementary Figs. 60e, 61e, and 62). The degradation rate constants (Fig. 5f) of 6a, 6b and 6c were calculated from the according kinetic curves (Fig. 5e and Supplementary Figs. 60f, 61f). The photodegradation performance of the supramolecular networks followed the order: 6c > 6b > 6a, which was consistent with the density of the metallacage crosslinkers in the networks (Each experiment was repeated three times, and the average value is taken). However, compared to the photodegradation activity of 6c towards G5 with 80.16 % removal efficacy, only 40.31% of G5 was photodegraded in the presence of metallacage 4 (Supplementary Fig. 59e, f). The significant difference between the photodegradation performance 6c and metallacage 4 can be ascribed to the structure integrity of metallacage 4 protected by the supramolecular polymeric networks, while the free metallacage 4 can be destroyed after the addition of G5. The protection ability of resulting networks for the embedded metallacage 4 was further confirmed by the addition of the tetrabutylammonium iodide, as iodide ions can destroy the metal-coordination bonds in metallacage 4 (Supplementary Fig. 64). Furthermore, these networks could be reused for at least five cycles without obvious decrease in photocatalytic performance (Fig. 5h), revealing its good stability and reusability.
Time-dependent UV/vis absorption spectra of (a) G3, (b) G4, (c) G5 and (d) G6 in aqueous solution in the presence of 6c under 520 nm light irradiation. e Degradation kinetics fitted curves and (f) rate constants of G3, G4, G5 and G6 with 6c under 520 nm light irradiation. C0 and CT indicate the initial and intermediate concentrations of dyes, where T is the reaction time. g Removal efficiency of 6a, 6b, and 6c for photodegradation of G3, G4, G5 and G6 under 520 nm light irradiation. The error bars are calculated via repeating the measurements for three times, data are presented as the mean ± SD, n = 3. h Reuse test of 6c for photodegradation of G5.
Photodynamic antibacterial properties of supramolecular networks 6a–6c
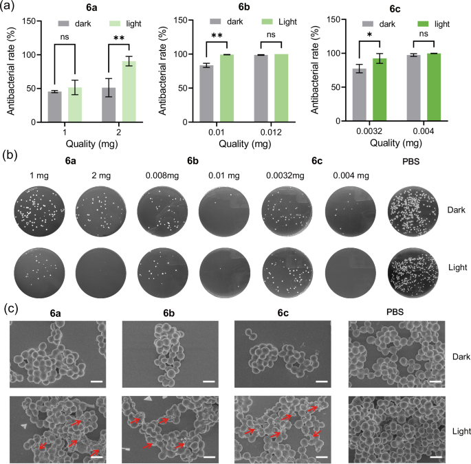
To further promote the application of these supramolecular networks in water decontamination, their photodynamic antibacterial properties were also investigated. In vitro antibacterial activities of 6a–6c against Gram-positive bacterial (S. aureus) and Gram-negative bacterial (E. coli) were systematically evaluated. Ligand 1 and 3 only showed moderate antibacterial ability upon photo-irrdiation. Metallacage 4 demonstrated significantly enhanced antibacterial behavior owing to its good photosensitivity to produce 1O2 (Supplementary Figs. 65a, 66a). As the increase of the density of metallacages, gradually enhanced bactericidal effects were observed from 6a to 6c under 520 nm light irradiation. The MBC values of 6a, 6b and 6c were 2, 0.01 and 0.004 mg against S. aureus (Fig. 6a, b), and >2, 0.01 and 0.032 mg against E. coli, respectively (Supplementary Fig. 67a). Polymer 7 displayed negligible antibacterial effect against S. aureus nor E. coli (Supplementary Fig. 68a), indicating that the antibacterial behaviors of these networks were derived from their metallacage crosslinkers. From these results, it can be concluded that metallacages with the capability to produce 1O2 endow the bactericidal activity to the resulting metallacage-crosslinked networks, and the slight increase of 4 in the networks can bring dramatic enhancement in antibacterial activities.
a Antibacterial activities of 6a, 6b and 6c against S. aureus with or without 520 nm light irradiation for 30 min. Data are presented as the mean ± SD, n = 3. Group differences were conducted by one-way ANOVA with Tukey’s post-hoc test. The statistical test was one-sided and no adjustments were made for multiple comparisons. ns indicates not significant; P-values < 0.05 were considered statistically significant, p = 0.0018 for 6a, p = 0.0011 for 6b, p = 0.0311 for 6c. b The remaining bacterial colony-forming units (the diameter of the agar plate was 90 mm) and (c) SEM images of S. aureus after the treatment with 6a, 6b, 6c and PBS with or without 520 nm light irradiation for 30 min. Scale bars are 1 μm.
To get a deeper insight into the antibacterial behaviors of 6a, 6b and 6c against bacteria, SEM measurement was employed to visualize the morphological changes of S. aureus and E. coli after treatments. No obvious morphological transition of E. coli or S. aureus was found after the treatment of PBS or 6a–6c without light irradiation (Fig. 6c and Supplementary Fig. 67c). By contrast, once the bacteria were cocultured with networks 6a–6c and irradiated (λex = 520 nm) for 30 min, the cell membranes of the bacteria were significantly wrinkled and collapsed. From 6a to 6c, the damaged cell percentage gradually increased after treatment (Fig. 6c and Supplementary Fig. 67c), which was consistent with their enhanced antibacterial activities. The generated 1O2 can react with the unsaturated fatty acids in the bacterial cell membrane, leading to lipid peroxidation62,64,65,66. This process would disrupt the integrity of the cell membrane, causing increased permeability, leakage of cellular contents, and ultimately cell death.
Wastewater decontamination performance of supramolecular network 6c
In order to promote the applications of such networks in real wastewater decontamination, wastewater containing both bacteria and dyes was prepared to investigate to the possibility of networks in the water treatment (Fig. 7a and Supplementary Fig. 69). It could be noted that the absorption of G3 (or G5) demonstrated a considerable decrease in the wastewater in the presence of supramolecular network 6c after 520 nm light irradiation for 30 min (Supplementary Fig. 70a, b), suggesting G3 and G5 in the wastewater could be degraded efficiently. Their degradation kinetics (Supplementary Fig. 70c, d) were close to the solution containing only the dyes. 6c also possessed excellent bactericidal effects to S. aureus and E. coli in the wastewater upon 520 nm light irradiation for 30 min (Fig. 7b). As individual dyes G3 and G5 did not show any antibacterial abilities against S. aureus and E. coli (Supplementary Fig. 71), indicating the reduction of bacterial cells was only attributed to the antibacterial activities of the metallacages in the networks. These results revealed that the networks could cause the photodegradation of dyes and bacterial death simultaneously, indicating that they could be used as water decontamination materials in the removal of multiple pollutants. The purified water was further applied for plant growth. An aqueous solution containing all the four dyes (0.02 g/L) and the two types of bacteria (108 CFU/mL) was prepared for the study. Upon photoirradiation (λex = 520 nm) for 30 min in the presence of 6c, the color of the solution changed from brown to light red (Fig. 7c). The average height of the plants cultivated with purified water was approximately 25 cm after 7 days (Fig. 7d), which was noticeably higher and more vigorous than those cultivated with wastewater (height of ca. 18 cm). The root growth of the plants cultivated with wastewater before and after treatment on the fourth and seventh day was also studied (Fig. 7e). On the fourth day, the roots of the purified water group were long and robust, whereas those of the wastewater group were short and thin. After seven days of growth, the roots of the purified water group remained more developed than those of the wastewater group. These results indicated that bacteria and dyes might cause root rot or introduce toxic substances to the plants and thus inhibit their growth. The purified water provided a cleaner environment for the plants, which effectively promoted the root development and nutrient absorption. In order to verify the stability of the networks, the 1H and 31P{1H} NMR spectra of 6c (Supplementary Fig. 72a, b) after wastewater decontamination was collected. It can be seen from the spectra that although the intensity of the peaks slightly decreased, the location of the peaks and their shape were consistent with their original results, indicating that the metallacages inside the networks were intact even after water decontamination.
a Cartoon illustration of the water decontamination setup. b The remaining bacterial colony-forming units of S. aureus or E. coli and dye (G3 or G5) solution after the treatment with or without 6c under 520 nm light irradiation for 30 min. The diameter of the agar plate was 90 mm. c Optical photographs of wastewater (initial concentrations of G3, G4, G5 or G6 is 0.02 g/L, S. aureus or E. coli is 108 CFU/mL) and the resulting purified water (treated by 6c after 520 nm illumination for 30 min). d Optical photographs of plants cultured with purified water (left) and wastewater (right) for 7 days. e Optical photograph of the roots of plants treated with purified water (numbers 1, 2, and 3) and wastewater (numbers 4, 5, and 6).
Discussion
In summary, an acrylate, PDI-based metallacage was prepared and utilized to construct metallacage-crosslinked supramolecular networks based on photo-induced copolymerization. This strategy greatly increased the stability and processability of the metallacages, while their photosensitivity was well retained in the networks. Therefore, the supramolecular networks were used as heterogeneous photocatalysts for the degradation of dyes and bacterial disinfection owing to its good 1O2 generation ability. After treatment, the water quality was remarkably improved for plant irrigation and growth, suggesting the good performance of these networks for water decontamination. This study provides an efficient photopolymerization strategy to prepare free-standing supramolecular networks and explores their applications for water decontamination, which significantly contributes to the advancement of metallacage-based networks as photocatalytic functional materials.
Methods
Synthesis of Metallacage 4
Compounds 1, 2 and 3 (in a 1:1:4 molar ratio) were dissolved in acetone/water (10 mL, 4:1, v/v). The whole reaction mixture was heated at 60 °C for 8 hours and then cooled to room temperature. The solvent was removed by nitrogen flow. The residue was redissolved in acetonitrile and filtered, then treated with diethyl ether to obtain precipitation. The resulting product was collected via centrifugation, yielding metallacage 4 as a red powder.
Preparation of networks 6a–6c and polymer 7
Metallacage 4 (0.002 g) was dissolved in acetonitrile (30 µL), mixed with butyl methacrylate (BMA, 0.200 g) and stirred for 30 minutes. Photoinitiator 2,2-Dimethoxy-2-phenylacetophenone (DMPA) was then added to the mixture at a concentration of 1 wt% relative to the total weight of the monomers, and the mixture was stirred for additional 5 min. The resulting suspension was poured into a Teflon mold and photopolymerized under a UV lamp for 8 hours to produce network 6a with a 1 wt% metallacage loading. The distance between the mold and the UV light source was set to 5 cm. Networks 6b and 6c, with metallacage loadings of 3 wt% and 6 wt%, respectively, and polymer 7 (without metallacages) were prepared using the same procedure.
Photocatalytic degradation measurement
Networks 6a, 6b or 6c (0.1 mg) were added to aqueous dye solutions of G3, G4, G5 or G6 (0.02 g/L, 5 mL). The distance between the reactor and the UV lamp (λ = 520 nm) was maintained at 5 cm. Samples of the dye solutions were collected at 20-min intervals during irradiation. The collected samples were analyzed using a UV/Vis spectrophotometer to measure absorbance and quantify the dye concentration based on the maximum absorption wavelength of the dyes. The degradation rate was determined by calculating the percentage of dye concentration remaining relative to the initial dye concentration, using an absorbance standard curve. Degradation performance was evaluated using the following Eqs. (1) and (2):
where η represents the degradation rate, C0 is the initial concentration of dyes (mg/L), and Ct is the concentration (mg/L) at the reaction time (t).
where C0/Ct represents the normalized dye concentration, K is the first-order rate constant, and t is the reaction time.
Antibacterial activity of ligands and networks
S. aureus and E. coli bacterial suspensions used in the antibacterial test were prepared at a concentration of 105 CFU/mL in phosphate-buffered saline (PBS) (CFU stands for colony-forming units). Ligands 1, 3 and 4 were dissolved in dimethyl sulfoxide. Next, 15 μL of each initial solution was added to the wells of a standard 96-well culture plate, then diluted using the double dilution method. Then, 185 μL of bacterial suspension was added to each well. For network 6a, the corresponding solid samples were cut and placed in a standard 96-well culture plate, followed by the addition of 200 μL of bacterial suspension into each well. For networks 6b and 6c, a specific amount of solid was cut, fully dissolved in ethanol, and a certain volume of the ethanol solution was transferred into the 96-well culture plate. After ethanol was completely evaporated, 200 μL of bacterial suspension was added to each well. These cultures were either exposed to 520 nm irradiation or left untreated for 30 minutes, after which they were incubated at 37 °C for 24 h. Subsequently, 100 µL of the planktonic bacterial suspensions were serially diluted and plated onto nutrient agar plates. The bacterial colonies were recorded after 24 h incubation at 37 °C. Each experiment was repeated for three times.
Reporting summary
Further information on research design is available in the Nature Portfolio Reporting Summary linked to this article.
Data availability
The data generated in this study are provided in the main text and Supplementary Information/Source Data file. All data are available from the corresponding author upon request. The X-ray crystallographic coordinates for structures reported in this study have been deposited at the Cambridge Crystallographic Data Centre (CCDC), under deposition number 2384029. These data can be obtained free of charge from The Cambridge Crystallographic Data Centre via www.ccdc.cam.ac.uk/data_request/cif. Source data are provided with this paper.
References
Li, W., Yu, H. & Rittmann, B. E. Chemistry: reuse water pollutants. Nature 528, 29–31 (2015).
Wang, M. et al. Accounting for interactions between sustainable development goals is essential for water pollution control in China. Nat. Commun. 13, 730 (2022).
Ali, I. & Gupta, V. K. Advances in water treatment by adsorption technology. Nat. Protoc. 1, 2661–2667 (2006).
Shen, Y., Fang, Q. & Chen, B. Environmental applications of three-dimensional graphene-based macrostructures: adsorption, transformation, and detection. Environ. Sci. Technol. 49, 67–84 (2015).
Xie, S. et al. Intelligent mesoporous materials for selective adsorption and mechanical release of organic pollutants from water. Adv. Mater. 30, 1800683 (2018).
Madsen, E. L. Determining in situ biodegradation. Environ. Sci. Technol. 25, 1662–1673 (1991).
Yu, M. et al. Intimate coupling of photocatalysis and biodegradation for wastewater treatment: mechanisms, recent advances and environmental applications. Water Res. 175, 115673 (2020).
Sheridan, E. A. et al. Plastic pollution fosters more microbial growth in lakes than natural organic matter. Nat. Commun. 13, 4175 (2022).
Yu, G., Wang, Y., Cao, H., Zhao, H. & Xie, Y. Reactive oxygen species and catalytic active sites in heterogeneous catalytic ozonation for water purification. Environ. Sci Technol. 54, 5931–5946 (2020).
Lim, S., Shi, J. L., von Gunten, U. & McCurry, D. L. Ozonation of organic compounds in water and wastewater: a critical review. Water Res. 213, 118053 (2022).
Martínez-Huitle, C. A. et al. Single and coupled electrochemical processes and reactors for the abatement of organic water pollutants: a critical review. Chem. Rev. 115, 13362–13407 (2015).
Hodges, B. C., Cates, E. L. & Kim, J. H. Challenges and prospects of advanced oxidation water treatment processes using catalytic nanomaterials. Nat. Nanotechnol. 13, 642–650 (2018).
Xia, C. et al. Confined local oxygen gas promotes electrochemical water oxidation to hydrogen peroxide. Nat. Catal. 3, 125–134 (2020).
Barac, T. et al. Engineered endophytic bacteria improve phytoremediation of water-soluble, volatile, organic pollutants. Nat. Biotechnol. 22, 583–588 (2004).
Jeevanantham, S. et al. Removal of toxic pollutants from water environment by phytoremediation: a survey on application and future prospects. Environ. Sci. Technol. 13, 264–276 (2019).
Mills, A., Davies, R. H. & Worsley, D. Water purification by semiconductor photocatalysis. Chem. Soc. Rev. 22, 417–425 (1993).
Marin, M. L. et al. Organic photocatalysts for the oxidation of pollutants and model compounds. Chem. Rev. 112, 1710–1750 (2012).
Li, X., Yu, J. & Jaroniec, M. Hierarchical photocatalysts. Chem. Soc. Rev. 45, 2603–2636 (2016).
Tao, X., Zhao, Y., Wang, S., Li, C. & Li, R. Recent advances and perspectives for solar-driven water splitting using particulate photocatalysts. Chem. Soc. Rev. 51, 3561–3608 (2022).
Mondal, B. & Mukherjee, P. S. Cage encapsulated gold nanoparticles as heterogeneous photocatalyst for facile and selective reduction of nitroarenes to azo compounds. J. Am. Chem. Soc. 140, 12592–12601 (2018).
Yu, F., Jing, X., Wang, Y., Sun, M. & Duan, C. Hierarchically porous metal-organic framework/MoS2 interface for selective photocatalytic conversion of CO2 with H2O into CH3COOH. Angew. Chem. Int. Ed. 60, 24849–24853 (2021).
Li, W. et al. Artificial light-harvesting systems based on AIEgen-branched rotaxane dendrimers for efficient photocatalysis. Angew. Chem. Int. Ed. 133, 18909–18916 (2021).
Bokotial, D., Acharyya, K., Chowdhury, A. & Mukherjee, P. S. Pt (II)/Pd (II)-based metallosupramolecular architectures as light harvesting systems and their applications. Angew. Chem. Int. Ed. 63, e202401136 (2024).
Lettmann, C., Hinrichs, H. & Maier, W. F. Combinatorial discovery of new photocatalysts for water purification with visible light. Angew. Chem. Int. Ed. 40, 3160–3164 (2001).
Zhang, T. & Lin, W. Metal-organic frameworks for artificial photosynthesis and photocatalysis. Chem. Soc. Rev. 43, 5982–5993 (2014).
Fan, Y. et al. Convenient recycling of 3D AgX/graphene aerogels (X = Br, Cl) for efficient photocatalytic degradation of water pollutants. Adv. Mater. 27, 3767–3773 (2015).
Hu, W., Lin, L., Zhang, R., Yang, C. & Yang, J. Highly efficient photocatalytic water splitting over edge-modified phosphorene nanoribbons. J. Am. Chem. Soc. 139, 15429–15436 (2017).
Pan, L. et al. Manipulating spin polarization of titanium dioxide for efficient photocatalysis. Nat. Commun. 11, 418 (2020).
Song, R. et al. Highly efficient degradation of persistent pollutants with 3D nanocone TiO2-based photoelectrocatalysis. J. Am. Chem. Soc. 143, 13664–13674 (2021).
Huang, C. et al. Unraveling fundamental active units in carbon nitride for photocatalytic oxidation reactions. Nat. Commun. 12, 320 (2021).
Sprick, R. S. et al. Visible-light-driven hydrogen evolution using planarized conjugated polymer photocatalysts. Angew. Chem. Int. Ed. 55, 1792–1796 (2016).
Corrigan, N., Shanmugam, S., Xu, J. & Boyer, C. Photocatalysis in organic and polymer synthesis. Chem. Soc. Rev. 45, 6165–6212 (2016).
Zhu, Y. et al. When polymerization meets coordination-driven self-assembly: metallo-supramolecular polymers based on supramolecular coordination complexes. Chem. Soc. Rev. 50, 7395–7417 (2021).
Li, G. et al. Robust and dynamic polymer networks enabled by woven crosslinks. Angew. Chem. Int. Ed. 134, e202210078 (2022).
Zhang, Z. et al. Mechanically interlocked networks cross-linked by a molecular necklace. Nat. Commun. 13, 1393 (2022).
Huang, H., Jing, X., Deng, J., Meng, C. & Duan, C. Enzyme-inspired coordination polymers for selective oxidization of C(sp3)−H bonds via multiphoton excitation. J. Am. Chem. Soc. 145, 2170–2182 (2023).
Chakrabarty, R., Mukherjee, P. S. & Stang, P. J. Supramolecular coordination: self-assembly of finite two-and three-dimensional ensembles. Chem. Rev. 111, 6810–6918 (2011).
Sun, Y., Chen, C., Liu, J. & Stang, P. J. Recent developments in the construction and applications of platinum-based metallacycles and metallacages via coordination. Chem. Soc. Rev. 49, 3889–3919 (2020).
Lisboa, L. S. et al. Heterotrimetallic double cavity cages: syntheses and selective guest binding. Angew. Chem. Int. Ed. 61, e202201700 (2022).
Wei, Z. et al. A platinum (II)-based molecular cage with aggregation-induced emission for enzymatic photocyclization of alkynylaniline. Angew. Chem. Int. Ed. 62, e202214577 (2023).
Banerjee, R., Chakraborty, D. & Mukherjee, P. S. Molecular barrels as potential hosts: from synthesis to applications. J. Am. Chem. Soc. 145, 7692–7711 (2023).
Moree, L. K., Faulkner, L. A. V. & Crowley, J. D. Heterometallic cages: Synthesis and applications. Chem. Soc. Rev. 53, 25–46 (2024).
Hou, Y. et al. Perylene diimide-based multicomponent metallacages as photosensitizers for visible light-driven photocatalytic oxidation reaction. CCS Chem. 4, 2604–2611 (2022).
Mu, C. et al. Isoreticular preparation of tetraphenylethylene-based multicomponent metallacages towards light-driven hydrogen production. Angew. Chem. Int. Ed. 135, e202311137 (2023).
Liu, D. et al. Molecular co-catalyst confined within a metallacage for enhanced photocatalytic CO2 reduction. J. Am. Chem. Soc. 146, 2275–2285 (2024).
Gao, K. et al. Guest-regulated generation of reactive oxygen species from porphyrin-based multicomponent metallacages for selective photocatalysis. Angew. Chem. Int. Ed. 136, e202319488 (2024).
Lu, C. et al. Fluorescent metallacage-core supramolecular polymer gel formed by orthogonal metal coordination and host–guest interactions. J. Am. Chem. Soc. 140, 7674–7680 (2018).
Gao, K. et al. Emissive metallacage-cored polyurethanes with self-healing and shape memory properties. Angew. Chem. Int. Ed. 134, e202209958 (2022).
Zhang, R. et al. Metallacycle/metallacage-cored supramolecular networks. Prog. Polym. Sci. 141, 101680 (2023).
Fan, J. et al. Tetrabutyl titanate-controlled polymerization of ε-caprolactone at ambient temperature. Chem. Commun. 46, 5805–5807 (2010).
Versace, D. L. et al. Zinc complex based photoinitiating systems for acrylate polymerization under air; in situ formation of Zn-based fillers and composites. Polym. Chem. 5, 6569–6576 (2014).
Arnould, P. et al. Identifying competitive tin-or metal-free catalyst combinations to tailor polyurethane prepolymer and network properties. Polym. Chem. 11, 5725–5734 (2020).
Hou, Y. et al. Highly emissive perylene diimide-based metallacages and their host−guest chemistry for information encryption. J. Am. Chem. Soc. 142, 18763–18768 (2020).
Li, R. et al. Enhancing the photosensitivity of hypocrellin A by perylene diimide metallacage-based host–guest complexation for photodynamic therapy. Nano-Micro Lett 16, 226 (2024).
Benchimol, E., Nguyen, B. N. T., Ronson, T. K. & Nitschke, J. R. Transformation networks of metal-organic cages controlled by chemical stimuli. Chem. Soc. Rev. 51, 5101–5135 (2022).
Wurthner, F. et al. Perylene bisimide dye assemblies as archetype functional supramolecular materials. Chem. Rev. 116, 962–1052 (2016).
Teng, K., Niu, L. & Yang, Q. Supramolecular photosensitizer enables oxygen-independent generation of hydroxyl radicals for photodynamic therapy. J. Am. Chem. Soc. 145, 4081–4087 (2023).
Zhang, M., Chen, C., Ma, W. & Zhao, J. Visible-light-induced aerobic oxidation of alcohols in a coupled photocatalytic system of dye-sensitized TiO2 and TEMPO. Angew. Chem. Int. Ed. 120, 9876–9879 (2008).
Mushtaq, F. et al. Magnetoelectrically driven catalytic degradation of organics. Adv. Mater. 31, 1901378 (2019).
Routoula, E. & Patwardhan, S. V. Degradation of anthraquinone dyes from effluents: a review focusing on enzymatic dye degradation with industrial potential. Environ. Sci Technol. 54, 647–664 (2020).
Macia, N., Bresoli-Obach, R., Nonell, S. & Heyne, B. Hybrid silver nanocubes for improved plasmon-enhanced singlet oxygen production and inactivation of bacteria. J. Am. Chem. Soc. 141, 684–692 (2018).
Xu, Y. et al. Design of a metallacycle-based supramolecular photosensitizer for in vivo image-guided photodynamic inactivation of bacteria. Angew. Chem. Int. Ed. 134, e202110048 (2022).
Xu, Y. et al. De novo designed Ru (II) metallacycle as a microenvironment-adaptive sonosensitizer and sonocatalyst for multidrug-resistant biofilms eradication. Angew. Chem. Int. Ed. 136, e202319966 (2024).
Planas, O., Macia, N., Agut, M., Nonell, S. & Heyne, B. Distance-dependent plasmon-enhanced singlet oxygen production and emission for bacterial inactivation. J. Am. Chem. Soc. 138, 2762–2768 (2016).
Wu, G. et al. Efficient self-assembly of heterometallic triangular necklace with strong antibacterial activity. Nat. Commun. 11, 3178 (2020).
Gao, F., Shao, T., Yu, Y., Xiong, Y. & Yang, L. Surface-bound reactive oxygen species generating nanozymes for selective antibacterial action. Nat. Commun. 12, 745 (2021).
Acknowledgements
M.Z. acknowledges the National Natural Science Foundation of China (22171219 and 22222112), the Innovation Talent Promotion Plan of Shaanxi Province for Science and Technology Innovation Team (2023-CX-TD-51), Technology Innovation Leading Program of Shaanxi Province (2023KXJ-032) and the Interdisciplinary Training Program for Doctoral Candidate of Xi’an Jiaotong University (IDT2105). L.G. acknowledges the National Natural Science Foundation of China (22101227), and the Shaanxi Fundamental Science Research Project for Chemistry and Biology (23JHQ016). D. C. acknowledges the National Natural Science Foundation of China (U2230112), Shaanxi Innovative Talents Promotion Plan (2022TD-58). We thank Dr. Gang Chang and Dan He at Instrument Analysis Center and Dr. Aqun Zheng and Junjie Zhang at Experimental Chemistry Center of Xi’an Jiaotong University for NMR and fluorescence measurements. We thank Menghan Sun from Shiyanjia Lab (www.shiyanjia.com) for the X-ray crystal structure and mechanical property tests. We also acknowledge the mass spectrometry characterization provided by the members of Molecular Scale Lab at Shenzhen University.
Author information
Authors and Affiliations
Contributions
M.Z., L.G. and D.C. conceived and directed the project. R.L. synthesized the compounds, performed the photodegradation experiments, and wrote the manuscript. H.Z. performed the antibacterial experiment studies. Y.H. helped in data analyses. All authors discussed the results and commented on the manuscript.
Corresponding authors
Ethics declarations
Competing interests
The authors declare no competing interest.
Peer review
Peer review information
Nature Communications thanks Mostafa Ahmadi, Yao Sun and the other, anonymous, reviewer(s) for their contribution to the peer review of this work. A peer review file is available.
Additional information
Publisher’s note Springer Nature remains neutral with regard to jurisdictional claims in published maps and institutional affiliations.
Source data
Rights and permissions
Open Access This article is licensed under a Creative Commons Attribution-NonCommercial-NoDerivatives 4.0 International License, which permits any non-commercial use, sharing, distribution and reproduction in any medium or format, as long as you give appropriate credit to the original author(s) and the source, provide a link to the Creative Commons licence, and indicate if you modified the licensed material. You do not have permission under this licence to share adapted material derived from this article or parts of it. The images or other third party material in this article are included in the article’s Creative Commons licence, unless indicated otherwise in a credit line to the material. If material is not included in the article’s Creative Commons licence and your intended use is not permitted by statutory regulation or exceeds the permitted use, you will need to obtain permission directly from the copyright holder. To view a copy of this licence, visit http://creativecommons.org/licenses/by-nc-nd/4.0/.
About this article
Cite this article
Li, R., Zhang, H., Hou, Y. et al. Metallacage-crosslinked free-standing supramolecular networks via photo-induced copolymerization for photocatalytic water decontamination. Nat Commun 16, 2733 (2025). https://doi.org/10.1038/s41467-025-57822-6
Received:
Accepted:
Published:
Version of record:
DOI: https://doi.org/10.1038/s41467-025-57822-6









