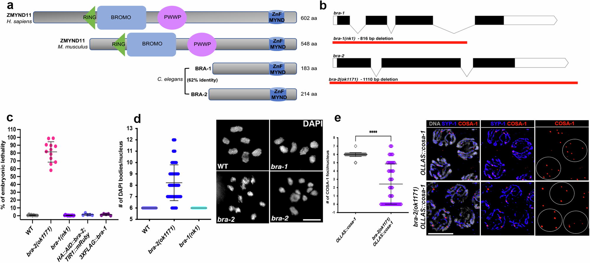
Fig. 1: BRA-2 is evolutionarily conserved and is required for robust CO formation.

a Schematic representation of C. elegans BRA-1/2 and mammalian ZMYND11 with putative protein domains highlighted. b Exon/Intron organization of bra-1 and bra-2 loci. Red lines indicate deleted regions in the respective mutant alleles. c Quantification of viability levels in the indicated genetic backgrounds. The number of worms scored for each genotype was WT (7), bra-2(ok1171) (12), bra-1(nk1) (11), HA::AID::bra-2; TIR1::mRuby (5), 3XFLAG::bra-1 (5). Bars indicate mean with ±SD. d Left: quantification of DAPI-bodies number in diakinesis nuclei of the indicated genotypes. Nuclei analyzed: WT = 47, bra-2 = 85, bra-1 = 47. Representative examples are shown to the right. Scale bar 2 μm. Bars indicate average with ±SD. e Quantification of OLLAS::COSA-1 foci in the indicated genotypes (left) and representative images of late pachytene nuclei stained for SYP-1 (blue)/OLLAS (COSA-1, red), and counterstained by DAPI (gray). At least three germ lines for each genetic background were used for the quantifications. The number of nuclei analyzed was: OLLAS::cosa-1 (138), bra-2 OLLAS::cosa-1 (153). Bars indicate average with ±SD. Scale bar 5 μm.