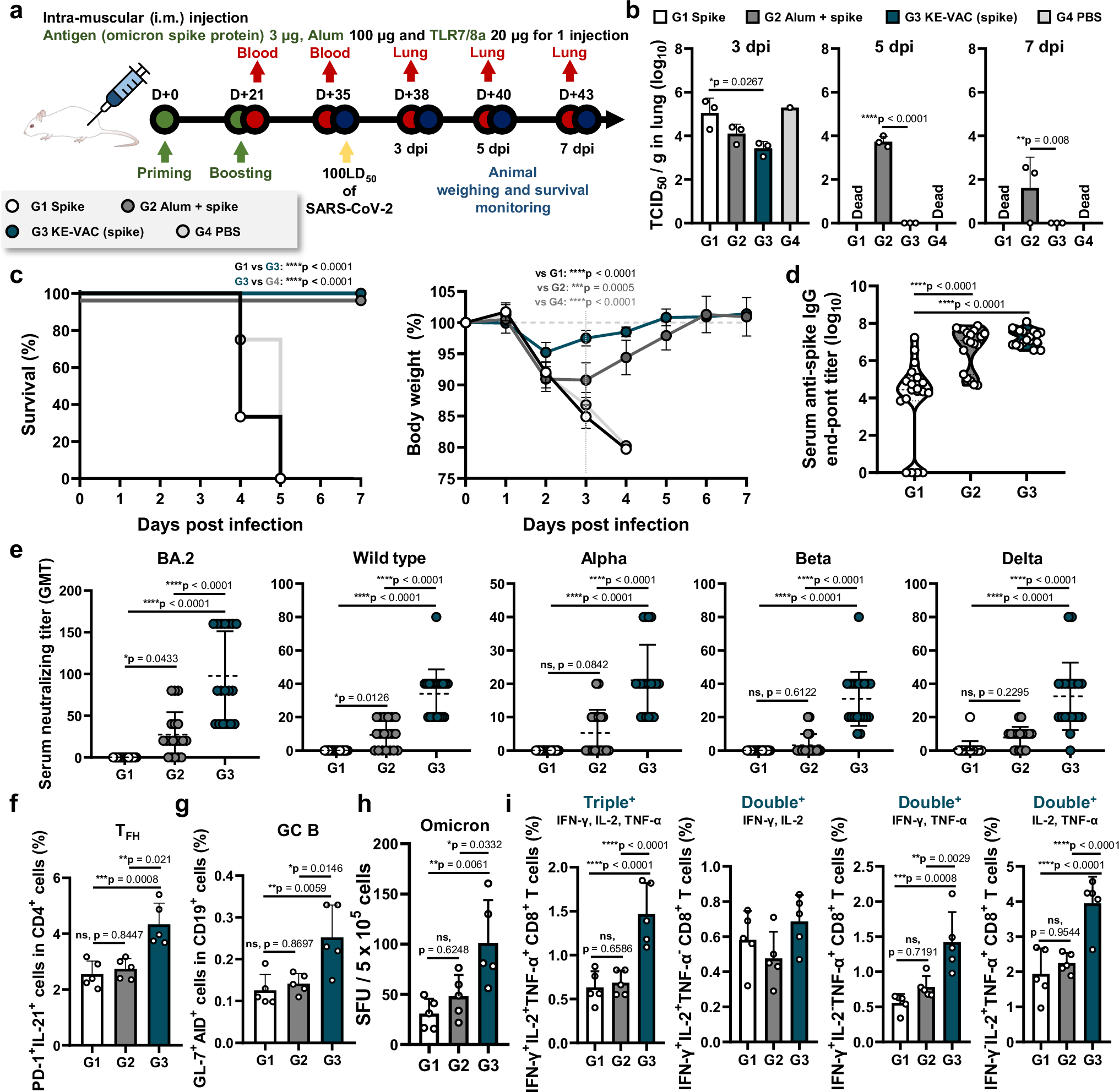
Fig. 4: Broadening of both cellular and humoral immune responses against SARS-CoV-2 and its variant in KE-VAC-immunised mice.

a Timeline detailing the immunisation schedule, blood collection intervals, and SARS-CoV-2 challenge protocol. BALB/c mice were administered the spike protein (BA.2) alone or in combination with alum or KE-VAC on days 0 and 21. The components were intramuscularly injected into mice twice, with a 3-week interval. The doses were as follows: omicron spike protein, 3 µg; Alum, 100 µg; and m-TLR7/8a in nanoliposome, 20 µg. b Following viral infection, the infectious virus was titrated from the lung homogenates of the mice (n = 3). c Virus-infected mice were monitored for body weight (n = 5) and survival rate (n = 12) from 5 to 7 dpi. d ELISA was performed to determine antibody titers of spike-specific IgG (n = 19). e A serum neutralization assay was performed against live SARS-CoV-2 virus variants: Omicron BA.2, WT, alpha, beta, and delta strains, and the results are presented as GMTs (n = 18 to 20). For the measurement of GC immune cells and antigen-specific CD8+ T-cells, splenocytes were collected from the immunised mice. TFH cells (f) and GC B-cells (g) were characterised via FACS (n = 5). h ELISPOT was performed to determine antigen-specific T cell in splenocyte of immunised mice (n = 5). i Total polyfunctional CD8+ T-cells were analysed via FACS in the presence of monensin for 12 h, and each population of triple- or double-cytokine-positive CD8+ cells were analysed (n = 5). Data presented as mean ± SD. Statistical significance was analysed via one-way ANOVA/Bonferroni in (b–i). p values: ns, not significant; *p < 0.05; **p < 0.01; ***p < 0.001; ****p < 0.0001).