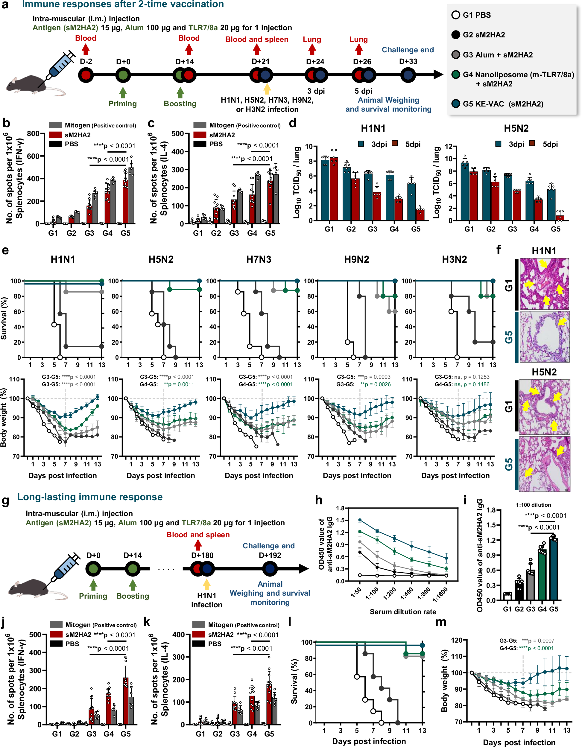
Fig. 5: Rapid and long-term productivity of KE-VAC for various influenza strains.

a Timeline detailing the immunisation schedule, blood collection intervals, and virus challenge protocol. The components were intramuscularly injected into mice twice, with a 2-week interval. The doses were as follows: sM2HA2 antigen, 15 µg; Alum, 100 µg; and m-TLR7/8a in nanoliposome, 20 µg. (b and c) Cytokine production by splenocytes after vaccination (n = 5 for PBS and Mitogen, and n = 10 for sM2HA2). (b) IFN-γ and (c) IL-4 production in splenocytes after vaccination was confirmed by ELISPOT. (d) Following viral infection, the infectious virus was titrated from mouse lung homogenates (n = 6). (e) Survival rates and body weight changes were observed in infected mice after infection with influenza variants H1N1, H5N2, H7N3, H9N2, and H3N2 (n = 7). (f) Haematoxylin and eosin (H&E) staining was conducted on H1N1- and H5N2-infected mouse lungs. The yellow arrows indicate infiltrated immune cells. (g) Timeline detailing the immunisation schedule, blood and spleen collection, and virus challenge protocol for confirming long-term protection. The virus challenge and analysis conducted 6 months after immunisation. (h) The ant-sM2HA2 IgG concentration in the serum was evaluated, and (i) a representative value at a 1:100 dilution was used (n = 7). (j and k) Cytokine production by splenocytes 6 months after vaccination (n = 6 for PBS and Mitogen, and n = 12 for sM2HA2). (j) IFN-γ and (k) IL-4 production in splenocytes after vaccination was confirmed by ELISPOT. (l) Survival rates and (m) body weight changes were observed in the mice after virus challenge (n = 7). Data presented as mean ± SD. Statistical significance was analysed via two-way ANOVA in (b, c, j and k) and one-way ANOVA in (i), at 7 days post injection in.(e, m). p values: ns not significant; *p <  0.05; **p <  0.01; ***p <  0.001; ****p <  0.0001).