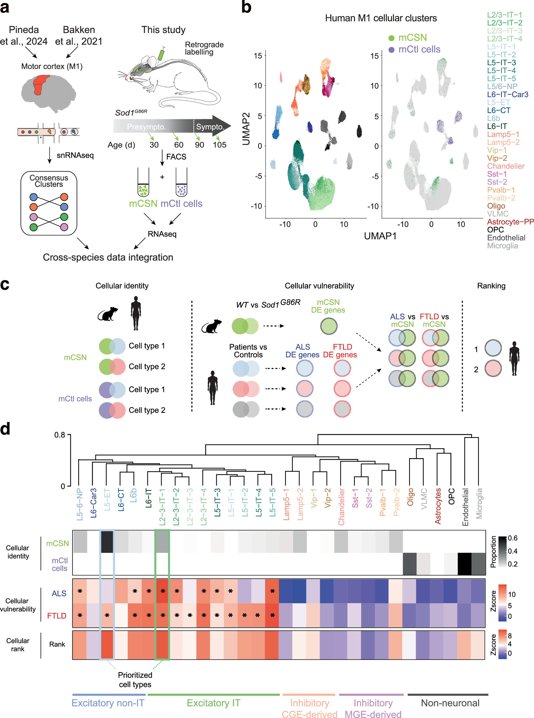
Fig. 1: Cross-species transcriptomic analysis prioritizes vulnerable cell-types in ALS.

a Experimental design displaying integration of single nuclei RNAseq from ALS patients and healthy controls5, the human motor cortex13 and our database of mouse retrogradelly labelled CSN and control cells (mCSN and mCtl cells) from WT and Sod1G86R male mice. b UMAP plot of the 116 clusters identified in the human M1 motor cortex (left) and expression of the mCSN and mCtl cells enriched genes in each cluster (right). c Experimental design of the cross-species DEG enrichment analysis wherein DEG identified in mCSN were intersected with each of the 30 DEG cell populations in human ALS, FTD and healthy controls. d Cluster dendrogram and heatmaps showing enrichment of mCSN and mCtl cells geneset in each of the 30 DE human cell populations (Cellular identity) as well as enrichment of mCSN DEG in all DE ALS or FTLD cell populations (Cellular vulnerability). We observed a significant enrichment of the mCSN DEG in human excitatory neurons (two-tailed hypergeometric test: Bonferroni’s adjusted *p < 4e-04). Based on mCSN geneset enrichment and cross-species DE analysis, a cumulative score was calculated for each DE group and ranked to prioritize the most affected cell populations in ALS patients (Cellular rank). Created in BioRender. Dieterle, S. (2025) https://BioRender.com/d49e840.