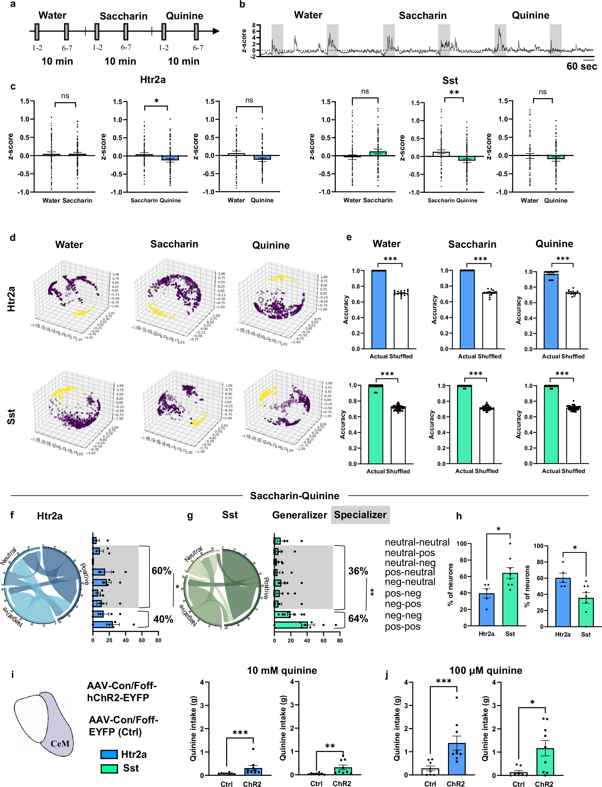
Fig. 7: Different salient stimuli elicit responses in CeMHtr2a and CeMSst neurons.

a Behavioral paradigm. b Representative trace from a CeMHtr2a neuron showing increased neuronal activity during the 1-min consumption bouts (gray color). c Average z-score comparisons of the activities of the same CeMHtr2a and CeMSst neurons recorded in the three different conditions (two-tailed Wilcoxon matched-pairs signed-rank test. CeMHtr2a: water-saccharin, p = 0.9477, n = 80; saccharin-quinine, p = 0.0175, n = 71; water-quinine, p = 0.0714, n = 67. CeMSst: water-saccharin, p = 0.1836, n = 69; water-quinine, p = 0.6808, n = 63; saccharin-quinine, paired two-tailed t test p = 0.0067, t = 2.788, n = 78). d CEBRA-generated embeddings of CeMHtr2a and CeMSst neurons in the three conditions. e Comparison of behavioral decoding accuracy using RF across animals for Htr2a (blue) and Sst (green) neurons (water, saccharin, quinine: two-tailed Wilcoxon matched-pairs signed-rank test p < 0.0001). (Prediction scores of accuracy of behavior compared to shuffled data. Htr2a: Actual-Shuffled n = 16. Sst: Actual-Shuffled: n = 57). Chord diagrams and bar graphs showing the stable (“generalizers”) or unstable correlation (“specializers”) of the same CeMHtr2a (f) and CeMSst neurons (g) when switching from saccharin to quinine. Specializers in gray (CeMHtr2a unpaired two-tailed t test p = 0.0332, t = 2.569, n = 5 mice; CeMSst p = 0.0087, t = 3.047, n = 8 mice). h Percentages of generalizers (left) and specializers (right) within the CeMHtr2a and CeMSst populations (Generalizer: unpaired two-tailed t test p = 0.0259, t = 2.573. Specializer: p = 0.0261, t = 2.570). (Htr2a: n = 5, Sst: n = 8 mice). i Photoactivation of CeMHtr2a (blue) and CeMSst neurons (green) promotes 10 mM quinine intake compared to controls (CeMHtr2a: Mann-Whitney two-tailed test p = 0.0007, U = 3.500. CeMSst: p = 0.0016, U = 5). (CeMHtr2a: n = 8 Ctrl, n = 9 ChR2; CeMSst: n = 8 Ctrl, n = 9 ChR2 mice). j Same as in (i), except for 100 μM quinine (CeMHtr2a: Mann-Whitney two-tailed test p = 0.0003, U = 2. CeMSst: p = 0.0151, U = 11). Group sizes as in (i). CeMHtr2a::ChR2 and CeMSst::ChR2 mice drink larger amounts of 100 µM compared to 10 mM quinine (CeMHtr2a main effect quinine: Two-way ANOVA, F(1,15) = 14.83, p = 0.0016; multiple comparison p = 0.0003. CeMSst main effect quinine: Two-way ANOVA, F(1,15) = 8.711, p = 0.0099; multiple comparison p = 0.0015). (n = 8 Ctrl, n = 9 ChR2 mice). Values = Mean ± SEM.