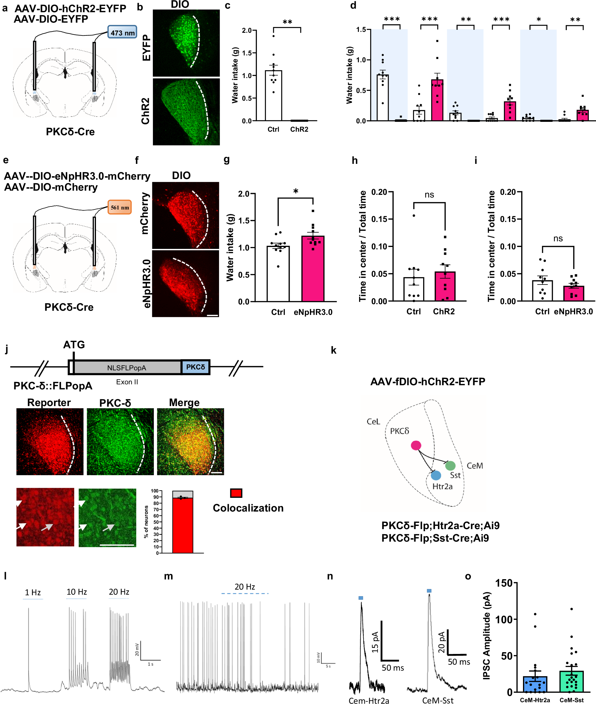
Fig. 8: Inhibition of appetitive CeM neurons by CeAPKCδ neurons.

a Viruses injected and optic fiber placement in the CeA (modified from Allen Mouse Brain Atlas, mouse.brain-map.org). b EYFP and ChR2 expression in the CeL of PKCδ-Cre mice. All mice used for behavior showed similar results. c Water intake during 30 min CeAPKCδ photoactivation in water-deprived mice (two-tailed Wilcoxon signed-rank test p = 0.0020). (n = 10 mice each). d Water intake during photoactivation of CeAPKCδ neurons in a 10 min Light ON/OFF behavioral paradigm (Light ON, light blue shading) by water-deprived mice (0–10 min, Mann-Whitney two-tailed U test p < 0.0001, U = 0; 10–20 min, p = 0.0004, U = 5; 20–30 min, two-tailed Wilcoxon signed-rank test p = 0.0078; 30–40 min, Mann-Whitney two-tailed U test p = 0.0002, U = 4; 40–50 min two-tailed Wilcoxon signed-rank test p = 0.0312; 50–60 min Mann-Whitney U test p = 0.0011, U = 9). (n = 10 mice each). e Same as in (a) except for eNpHR3.0 expression (modified from Allen Mouse Brain Atlas, mouse.brain-map.org). f Same as in (b) except for mCherry and eNpHR3.0 expression. g Water intake during 30 min photoinhibition of CeAPKCδ neurons by water-deprived mice (unpaired two-tailed t test p = 0.0282, t = 2.365). (n = 11 mice each). Time in the center during an OF test by photoactivated PKCδ-Cre::ChR2 (h) (Mann-Whitney two-tailed U test p = 0.4359, U = 39, n = 10 mice each) and by photoinhibited PKCδ-Cre::eNpHR3.0 (i) (unpaired two-tailed t test p = 0.2719, t = 1.133, n = 11 mice each). j PKCδ-Flp transgene. NLSFLPo-pA, optimized FLP with NLS and polyA recognition sequence. mCherry (red) and PKCδ (green) expression in the CeA of PKCδ-Flp;FPDi mice. Fraction of mCherry+ among PKCδ cells: 88.7 ± 1.0% (n = 3 brains, 3 sections per brain). k Intersectional strategy to map PKCδ-CeM connectivity. l Example trace of a CeAPKCδ neuron photostimulated with 1, 10, and 20 Hz in slices. m Representative example of photostimulated (20 Hz) CeAPKCδ neuron suppressing current-injection-induced firing of a CeMSst neuron. n Representative traces of induced inhibitory postsynaptic current (IPSC) in CeMHtr2a (left) and CeMSst (right) cells after photoactivation of CeAPKCδ neurons. o Quantification of IPSC amplitudes of recorded CeMHtr2a and CeMSst neurons (n = 22 for CeMHtr2a, n = 18 for CeMSst neurons). Values = Mean ± SEM. Scale bar: 115 μm.