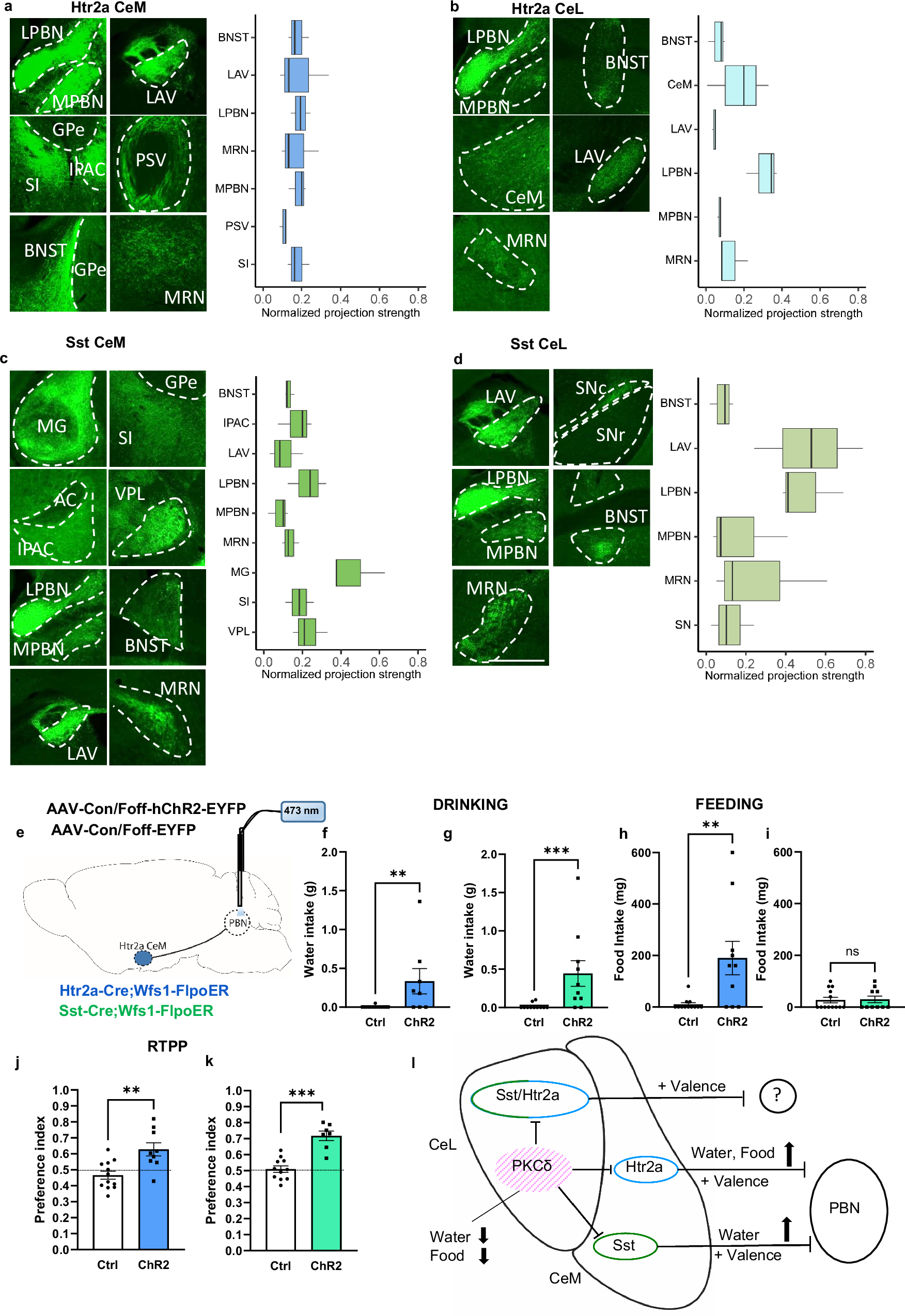
Fig. 9: Output regions of Htr2a and Sst neurons and functional analysis of CeM → PBN projectors.

Brain regions that receive projections from CeMHtr2a (a), CeLHtr2a neurons (b), CeMSst (c), and CeLSst neurons (d), and corresponding box-plots with quantification of fluorescence intensities (n = 3 mice per condition). Values = Median (Center) ± Min/Max (whiskers). 25–75 percentile (box). Scale bar: 500 μm. Abbreviations: AC anterior commissure, BNST bed nucleus of the stria terminalis, CeL central amygdala lateral part, CeM central amygdala medial part, GPe globus pallidus, external segment, IPAC interstitial nucleus of the anterior commissure, LAV lateral vestibular nucleus, MG medial geniculate complex, MRN midbrain reticular nucleus, L/MPBN lateral/medial parabrachial nucleus, PSV principal sensory nucleus of the trigeminal, SI Substantia innominata, SN substantia nigra, VPL ventral lateral nucleus of the thalamus. e Bilateral CeA viral injection and bilateral optic fiber placement above the PBN (modified from Allen Mouse Brain Atlas, mouse.brain-map.org). Water intake during photoactivation of PBN projections of CeMHtr2a (f) or CeMSst (g) neurons by normally hydrated mice compared to controls (CeMHtr2a: Mann-Whitney two-tailed U test p = 0.0021, U = 22.50 and CeMSst: p = 0.0008, U = 13). (CeMHtr2a to PBN: n = 14 Ctrl, n = 8 ChR2. CeMSst to PBN: n = 11 Ctrl, n = 10 ChR2 mice). Food intake during photoactivation of PBN projections of CeMHtr2a (h) or CeMSst (i) neurons by satiated mice compared to controls (CeMHtr2a: Mann-Whitney two-tailed U test p = 0.0061, U = 23 and CeMSst: p = 0.9265, U = 63.50). (CeMHtr2a to PBN: n = 12 Ctrl, n = 10 ChR2. CeMSst to PBN: n = 13 Ctrl, n = 10 ChR2 mice). Preference for the light-paired chamber in the RTPP task when PBN projections of CeMHtr2a (j) or CeMSst (k) neurons are activated, compared to controls (CeMHtr2a: unpaired two-tailed t test p = 0.0023, t = 3.522 and CeMSst: p < 0.0001 t = 5.949). (CeMHtr2a to PBN: n = 12 Ctrl, n = 9 ChR2. CeMSst to PBN: n = 11 Ctrl, n = 7 ChR2 mice). Values = Mean ± SEM. l. The CeA appetitive microcircuit. All CeL and CeM appetitive neurons encode positive valence and form long-range projections. CeMHtr2a and CeMSst neurons promote water intake, CeMHtr2a neurons promote feeding. They are inhibited by anorexigenic CeAPKCδ neurons. Activation of PBN projections of CeMHtr2a or CeMSst neurons promotes food and water intake.