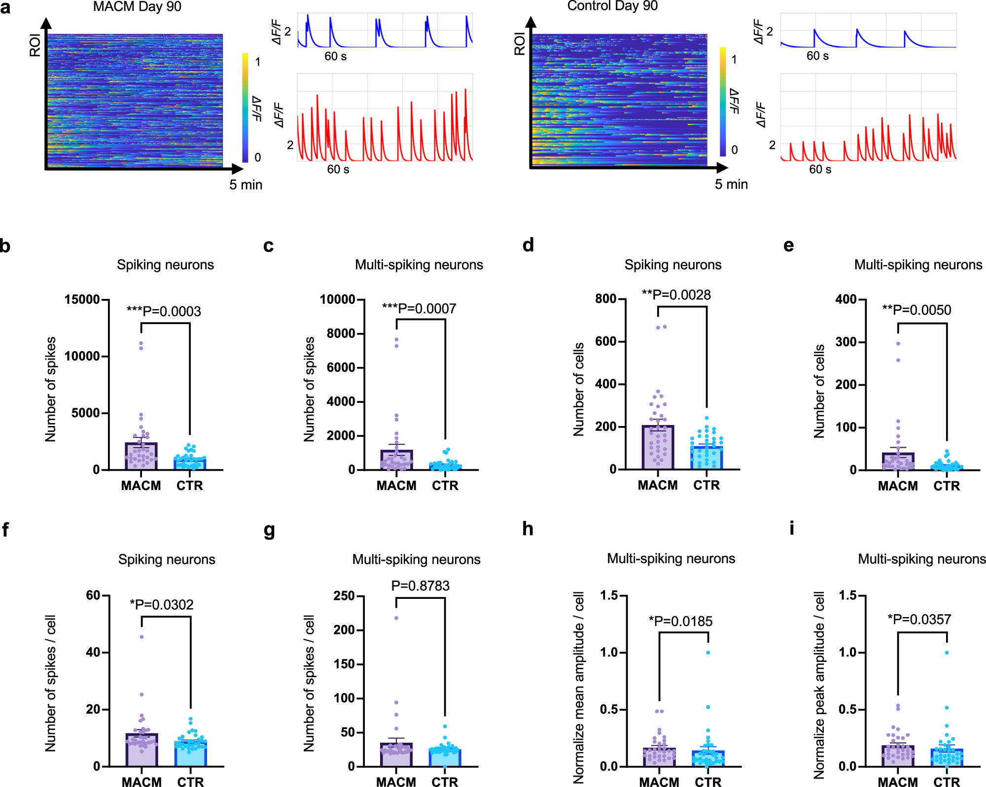
Fig. 4: Functional analysis via calcium imaging shows increased active neural activity in MACMOs.
From: Astrocyte-secreted cues promote neural maturation and augment activity in human forebrain organoids

a Normalized ΔF/F colorized amplitude plot and sample trace of spiking and multi-spiking neurons of day-90 MACMOs and control organoids. b–i Quantification of calcium activities of day 90 organoids of different conditions. Number of spikes (b) in spiking neurons (c) in multi-spiking neurons. d, e Number of cells (d) in spiking neurons (e) in multi-spiking neurons. Number of spikes per cell (f) in spiking neurons (g) in multi-spiking neurons. Normalized mean (h) and peak (i) amplitude of multi-spiking neurons. The data are represented as mean ± SEM. Each point represents 5 mins recording from one organoid. n = 32 MACMOs, and n = 33 control organoids; at least 4 organoids per differentiation; Significant difference is determined by two-tailed Mann–Whitney U test; *P  <  0.05, **P  <  0.01, ***P  <  0.001; ****P  <  0.0001. Source data are provided as a Source Data file.