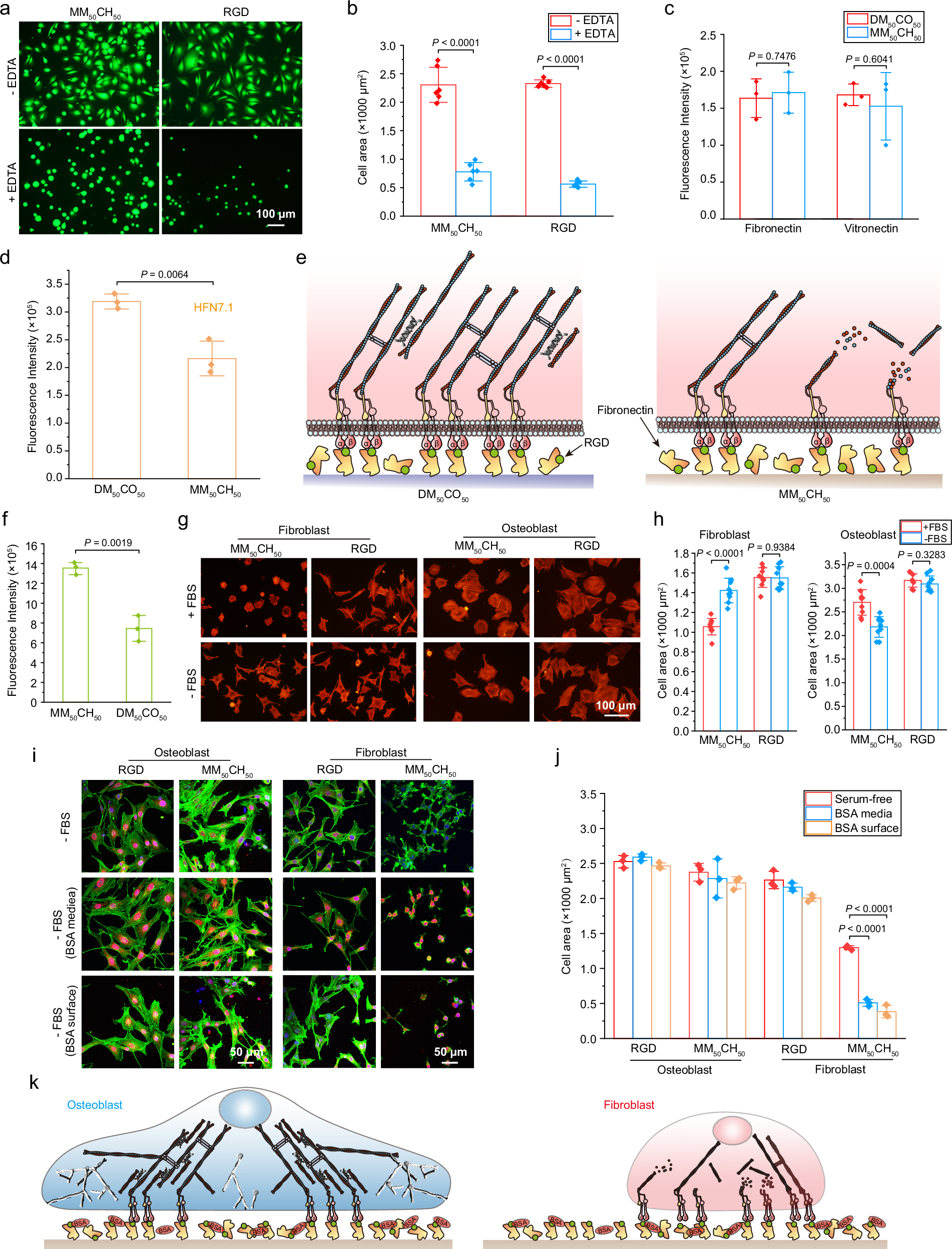
Fig. 3: Mechanism analysis of osteoblast-selective adhesion on MM50CH50-modified surface.
From: Promoting implant osseointegration via the osteoblast-selective β-amino acid polymer strategy

a, b Representative fluorescent micrographs on cell adhesion (a) and quantitative analysis on cell area (b) of Calcein-AM stained osteoblasts (MC-3T3-E1) adhered to MM50CH50 and RGD-modified surfaces in serum-containing media for 3 h with or without EDTA treatment (n = 6). Data were presented as mean ± SD. Statistical analysis: two-tailed t-test. c The amount of surface-adsorbed fibronectin and vitronectin on MM50CH50 and DM50CO50-modified surfaces (n = 3). Data were presented as mean ± SD. Statistical analysis: two-tailed t-test. d Quantification of the available integrin-binding RGD motif by antibody HFN7.1, from III9-10 of fibronectin that was adsorbed onto MM50CH50 and DM50CO50-modified surfaces (n = 3). Data were presented as mean ± SD. Statistical analysis: two-tailed t-test. e Schematic representation of fibroblast adhesion on DM50CO50-modified surfaces bearing high density of RGD motif and MM50CH50-modified surfaces bearing low density of RGD motif. f Quantification of BSA adsorption on MM50CH50 and DM50CO50-modified surfaces (n = 3). Data were presented as mean ± SD. Statistical analysis: two-tailed t-test. g, h Representative fluorescent images of cell morphology (g) and quantified average cell area (h) of fibroblasts (NIH-3T3) and osteoblasts (MC-3T3-E1) on MM50CH50 and RGD-modified surfaces in serum-containing or serum-free medium after 2 h of incubation (n = 9), Data were presented as mean ± SD. Statistical analysis: two-tailed t-test. i, j Representative fluorescent images of cell morphology (i) and quantified cell area (j) of fibroblasts (NIH-3T3) and osteoblasts (MC-3T3-E1) in a serum-free environment (as a control), supplemented with BSA (BSA medium), or plated on BSA-pretreated surfaces (BSA surface) after 12 h of cell culture (n = 3). Data were presented as mean ± SD. Statistical analysis: one-way ANOVA with Tukey post-test. k Schematic representation of osteoblast and fibroblast adhesion in BSA-containing environment, summering the potential adhesion mechanism of two types of cells when BSA blocks part of the exposed RGD motif.