Abstract
Osseointegration for implants, especially bioinert implants, poses significant clinical challenges. Overcoming fibrotic encapsulation and promoting osseointegration at the implant interface are critical for successful bone repair, which highly expected biomaterials with osteoblast over fibroblast selectivity. However, few materials possess the function. β-amino acid polymers have demonstrated cell adhesion property, easy preparation, and robust stability to resist proteolysis as emerging biomaterials. Here, we develop amphiphilic β-amino acid polymers that demonstrate exceptional osteoblast vs fibroblast selectivity, outperforming the natural osteoblast-selective KRSR peptide. The optimal polymer selectively supports osteoblast adhesion by manipulating the adsorption of serum proteins and the presentation of RGD motifs on polymer-modified surfaces. In vivo study using polymer-modified titanium-implants in female rat maxillary bone reveals that the optimal polymer substantially promotes osseointegration of titanium-implants compared to uncoated titanium-implants, which tend to develop fibrous encapsulation. This study demonstrates the effectiveness of our strategy in designing osteoblast-selective biomaterials and implies the promising application of β-amino acid polymer as emerging osteoblast-selective biomaterials to promote osseointegration.
Similar content being viewed by others
Introduction
Osseointegration plays a vital role in bone regeneration and realizing the function of permanent implants, including orthopedic and dental implants1,2. The process is primarily determined by the initial osteoblast adhesion to the implant surface, as these cells are responsible for synthesizing and depositing the extracellular matrix (ECM), crucial for bone remodeling and mineralization3. However, during the process of implant placement, the wound healing response is caused by the foreign body reaction, or when the local tissue healing microenvironment is disrupted due to individual patient differences, fibroblasts may be recruited to the area near the implant. This leads to the formation of a fibrous capsule, which inhibits the colonization of osteoblasts on the implant surface, thereby increasing the likelihood of osseointegration failure4,5 (Fig. 1a). Moreover, compromised osseointegration and fibrous capsule formation can result in implant loosening and elevate the risk of bacterial biofilm-related infections at the implant-tissue interface, ultimately causing implant failure6.
a Schematic illustration of the competition between osteoblasts and fibroblasts at the interface between implants and surrounding bones after dental implantation. b Thiol-terminated β-amino acid polymers composed of a cationic subunit (NM, MM, DM, or βHLys) and a hydrophobic subunit (CP, CH, or CO), x + y = 1, x = 0.4 − 1. c Osteoblasts (MC-3T3-E1) and fibroblasts (NIH-3T3) were cultured on polymer or peptide-modified surfaces for 24 h and then stained with Calcein-AM. Heatmap depicts the ratio of osteoblasts to fibroblasts for cell coverage area. d, e Representative fluorescent images of cell morphology and quantification of cell area for human primary osteoblasts (d) and human primary fibroblasts (e) on RGD, KRSR, and MM50CH50-modified surfaces, respectively, after cell seeding for 3, 12, and 24 h (n = 10). The red fluorescence represents the F-actin that was stained by rhodamine-phalloidin. Scale bar: 50 μm. Data were presented as mean ± SD Statistical analysis: one-way ANOVA with Tukey post-test. f, g Schematic diagrams (summarizing the findings in d, e) showing the distribution of F-actin for osteoblasts and fibroblasts.
Currently, two strategies are widely employed to promote osteoblast adhesion and osseointegration: altering the implant surface topography and modifying the surface with bioactive molecules such as the ECM-derived cell adhesion peptide Lys-Arg-Ser-Arg (KRSR) and Arg-Gly-Asp (RGD)7,8,9,10,11,12,13. However, these strategies fail to achieve the desired osteoblast-selective adhesion and optimal osseointegration. Most existing strategies promote osteoblast adhesion but lack selectivity between osteoblast and fibroblast. While the KRSR peptide promotes selective osteoblast adhesion, it suffers from the common shortcomings of natural peptides, such as susceptibility to proteolysis, difficulty in large-scale synthesis, and expensiveness14. Therefore, developing biomaterials and implant coatings that can selectively promote osteoblast adhesion over fibroblast is crucial for improved osseointegration.
Osteoblast and fibroblast exhibit different adhesion behaviors due to their distinct cell types and functions15,16, which implies the feasibility to develop osteoblast-selective bioactive molecule by adjusting surface chemistry composition and protein adsorption. β-amino acid polymers are promising for biomaterial applications because of that their backbone is inherently protein-mimetic, and that they overcome the shortcomings of ECM-derived peptides by offering excellent stability against proteolysis, easy large-scale synthesis, and low cost17,18,19,20. In this work, we explore the selectivity between osteoblasts and fibroblasts using a library of amphiphilic β-amino acid polymers with varying compositions, tunable positive charges, and amphiphilicity (Fig. 1b). Notably, we observe tunable protein adsorption among these polymers and identified an optimal polymer, MM50CH50, which demonstrate desired osteoblast-selective adhesion in vitro and potent in vivo osseointegration in a rat oral implant model, outperforming the gold standard of cell adhesion RGD peptide and the osteoblast-selective KRSR peptide (Fig. 1c). Compared to the general cell adhesion function, achieving selective osteoblast adhesion using polymeric materials is considered impossible before the achievement in this work. These advantages and the structural diversity of osteoblast-selective β-amino acid polymers make our design a promising and effective strategy for developing biomaterials that enhance the osseointegration of implants in dental or orthopedic surgery at the early stage of osseointegration and prevent aseptic loosening.
Results
High-throughput screening of β-amino acid polymers for osteoblast-selective adhesion
We investigated the selectivity between osteoblasts and fibroblasts on a library of cationic and amphiphilic β-amino acid polymers. A total of 76 β-amino acid polymers were prepared in about 20 residues (degree of polymerization (DP) of ~20) by ring-opening polymerization on a mixture of two β-lactams, one bearing the cationic side chain group and the other bearing the hydrophobic side chain group. These polymers were composed of variable ratios of cationic and hydrophobic residues, with the cationic content ranging from 40% to 100%). The cationic residues were selected from NM (non-methyl), MM (monomethyl), DM (dimethyl), and βHLys (β-homo-lysine), while the hydrophobic residues were selected from CP (cyclopentyl), CH (cyclohexyl), and CO (cyclooctyl) (Fig. 1b).
To quickly evaluate the selectivity of β-amino acid polymers for osteoblast vs. fibroblast adhesion, these thiol-terminated polymers were covalently modified to a glass surface via the maleimide-functionalized octaethylene glycol (OEG8) as an anti-fouling layer21. The universal cell-adhesion RGD peptide and osteoblast-specific KRSR peptide served as controls for non-selective and osteoblast-selective adhesion, respectively. Additionally, OEG8 was used as a negative control for cell adhesion. The cell adhesion selectivity of these β-amino acid polymers was evaluated by measuring the surface coverage of osteoblasts and fibroblasts on each polymer-modified surface after 24 h of cell culture and calculating the selective adhesion ratio (Fig. 1c).
Some polymers, such as DM50CO50, can promote cell adhesion for both osteoblast and fibroblast but without cell-selectivity (Supplementary Fig. 1). Among these polymers, both MM40CH60 and MM50CH50 exhibited the highest selective adhesion ratio in the series polymer. However, based on more detailed observations, we found that fibroblasts showed better adhesion regarding cell spreading on the MM40CH60 surface compared to the MM50CH50 surface (Supplementary Fig. 2). Therefore, to achieve the best osteoblasts vs. fibroblasts selectivity, MM50CH50 was chosen as the optimal polymer and further studied for its selectivity and potential to enhance osseointegration. (1H NMR spectra and gel permeation chromatography characterization of MM:CH polymers in Supplementary Figs. 3–10 and Table S1, respectively).
The morphology of osteoblasts and fibroblasts on the MM50CH50 surface
To assess the osteoblast-selectivity of MM50CH50, this thiol-terminated polymer was modified to the OEG8-covered glass slide, and the resulting surface was characterized by X-ray photoelectron spectroscopy (XPS) and water contact angle (WCA). XPS characterization showed apparent C1s and N1s peaks following the amination process, and the subsequent change of C:N element ratio, indicating a successful surface amination and the further modification of OEG8 and MM50CH50 (Supplementary Fig. 11 and Table S2). The WCA of the surface increased from 55° to 69° after the modification with MM50CH50, further indicating successful modification of the glass surface (Supplementary Fig. 12).
Human primary osteoblast and human primary fibroblast adhesion were evaluated for cell morphology on the RGD, KRSR, and MM50CH50-modified surfaces, staining F-actin in red and the nucleus in blue (Fig. 1d, e). On the RGD surface, both cell types exhibited normal spreading with well-defined actin stress fibers (Fig. 1d, e and Supplementary Fig. 13). For MM50CH50 and KRSR-modified surfaces, osteoblast displayed polygonal morphology with multiple lamellipodia after 3 h of incubation. For cell culture over 12 h, osteoblasts on the MM50CH50-modified surface showed significant spreading and formed an organized network of the actin stress fibers (Fig. 1d). In contrast, fibroblasts on MM50CH50 or KRSR-modified surfaces exhibited a round shape and poor adhesion after 3 h of culture. With the extension of cell culture time, fibroblasts showed minimal spreading with little stress fibers (Fig. 1e). These observations of cell spreading were described with diagrams that closely follow the contours of the cytoskeletal network to effectively visualize the individual fibers and fiber bundles (Fig. 1f, g). It’s worth mentioning that even on the non-selective RGD surface, obvious differences in cytoskeletal morphology were observed: fibroblasts displayed long and spindle-shaped extensions aligned with cell movement, while osteoblasts had short and multidirectional F-actin bundles. This suggests different spreading behaviors and adhesion mechanisms between the two cell types, possibly relating to the osteoblast-selectivity of the β-amino acid polymers.
The difference of osteoblast vs. fibroblast adhesion
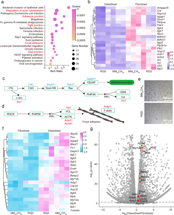
To unveil the cell-selective adhesion mechanism and gain insight into the differences in adhesion behavior and intracellular events between osteoblasts and fibroblasts under a non-selective condition, RNA sequencing (RNA-seq) was performed on cells that were cultured on the RGD surface. The two types of cells were incubated for 24 h to allow adhesion maturation. Three replicates of osteoblast and fibroblast adhered on the RGD surface were sequenced, respectively. The analysis identified 8008 differentially expressed genes (DEGs) between fibroblasts and osteoblasts (adjust Q value ≤0.05), with 3854 upregulated DEGs and 4154 downregulated DEGs (Supplementary Fig. 14a). Then, gene ontology (GO) enrichment analysis was performed for cellular components categories to identify the key biology processes that are different between osteoblasts and fibroblasts. The results showed that DEGs are mainly ascribed to cellular components such as cytoplasm, nucleus, cytosol, and cytoskeleton (Fig. 2a and Supplementary Fig. 14b). Among these, the GO term related to the cytoskeleton was most correlated with cell adhesion. To investigate the biological functions of these 665 DEGs in the cytoskeleton, a Kyoto Encyclopedia of Genes and Genomes (KEGG) pathway enrichment analysis was further performed. The top 15 pathways sorted by Q-values were presented, among which the “regulation of actin cytoskeleton pathway”, a dominant pathway related to cell adhesion, existed as the top 1 pathway, indicating a difference in cytoskeleton formation between the two types of cells when they adhered to the RGD surface (Fig. 2b).
a Venn diagram of four key gene ontology (GO) terms (cytoplasm, cytosol, cytoskeleton, and nucleus) from cellular components categories. b Kyoto Encyclopedia of Genes and Genomes (KEGG) pathway enrichment analysis of the cytoskeleton in GO cellular components categories. The top 15 pathways were shown. The y-axis label represents the KEGG pathway, and the x-axis represents the rich ratio. The size of the dots represents the number of gene enrichment. c–g The level of gene expression by osteoblasts and fibroblasts with respect to: Cdc42 to Arp2/3 pathway (c), Rac to Arp2/3 pathway (d), ROCK downstream pathways toward the activation of myosin II (e), Integrin downstream pathways (f), and focal adhesion (g). Genes expressed to a higher level in osteoblasts and in fibroblasts are blue and red, respectively. h Working model for osteoblast and fibroblast adhesion on the RGD-modified surface.
To evaluate the activation degree of “regulation of actin cytoskeleton pathway” in osteoblasts and fibroblasts, the regulation of actin cytoskeleton-related genes among each group were mapped by hierarchical clustering analysis (Supplementary Fig. 15). Several genes (e.g., Diaph3, Baiap2, Enah, Wasl, Arpc4, Arpc5, Arpc5l, Cyfip2, Brk1, and Tmsb4x) expressed to a higher level in osteoblasts than in fibroblasts, and all of them were involved in Cdc42 to Arp2/3 pathway and Rac to Arp2/3 pathway that are associated with the formation of filopodia and lamellipodia22, respectively (Fig. 2c, d). Gene-gene interaction networks also showed the relationship of these genes (Supplementary Fig. 16). Moreover, the formation of actomyosin stress fiber in osteoblasts was also promoted owning to the activation of myosin light chain (MLC) (Fig. 2e). For fibroblast, several genes (PtK2, Bcar1, Crk, Src, Vcl, Actn1, Actn4, Pikfyve, Pip5k1c, and Pip5k1a) expressed to a higher level than that in osteoblast, and all of them were located in the pathway related to the formation of focal adhesion and F-actin (Fig. 2f, g). Among them, some genes were selected as representative genes. We examined their protein level expression and found that the results were consistent with that of the gene analysis (Supplementary Fig. 17).
Therefore, we speculated that more filopodia and lamellipodia were formed to promote osteoblast adhesion and spreading, while fibroblasts achieve mature adhesion maybe depending on more focal adhesion and stress fibers. Lamellipodia and filopodia often occur on the stage of cell nascent adhesion or migration, however, the formation of focal adhesion depends on integrin clustering23. We further examined the expression of Lamin A/C, a core nuclear lamina component responsive to mechanical cues24, and integrin β1, involved in cell adhesion and mechanotransduction, where its assembly indicates increased binding to RGD25. The result indicated that fibroblasts possess stronger intracellular force compared to osteoblasts, likely due to fibroblasts’ higher number of stress fibers26, and that they rely on more RGD binding sites to balance the contractile force of these fiber bundles (Supplementary Fig. 18 and Fig. 2h).
Mechanism analysis of osteoblast-selected adhesion on the MM50CH50 surface
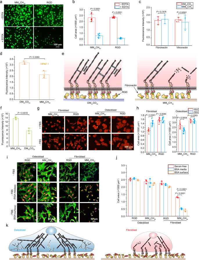
Ethylenediaminetetraacetic acid (EDTA), a divalent cation chelator, was also used to block integrin-RGD binding27,28. In a serum-containing environment, the presence of EDTA substantially diminished cell spreading on both RGD and MM50CH50 surfaces (Fig. 3a, b), which indicates that cell attachment onto the β-amino acid polymer surface relies on the integrin-binding RGD motif of surface absorbed cell-adhesion proteins. Hence, the type, amount, and conformation of these adsorbed proteins could regulate the density and position of cell adhesion ligands and influence their cell adhesion behaviors29,30. To investigate whether the osteoblast-selective mechanism of MM50CH50 is related to the exposure of the RGD motif, the β-amino acid polymer DM50CO50, which lacks cell-selective function, was used for comparison. Fibronectin (FN) and vitronectin (VN), known as critical ECM proteins for mediating cell adhesion, were employed to study cell-adhesion protein adsorption on polymer-modified surfaces. The amount of adsorbed FN and VN on polymer surfaces was measured by immunofluorescence analysis, but indicated no significant difference between the surface of DM50CO50 and MM50CH50 (Fig. 3c).
a, b Representative fluorescent micrographs on cell adhesion (a) and quantitative analysis on cell area (b) of Calcein-AM stained osteoblasts (MC-3T3-E1) adhered to MM50CH50 and RGD-modified surfaces in serum-containing media for 3 h with or without EDTA treatment (n = 6). Data were presented as mean ± SD. Statistical analysis: two-tailed t-test. c The amount of surface-adsorbed fibronectin and vitronectin on MM50CH50 and DM50CO50-modified surfaces (n = 3). Data were presented as mean ± SD. Statistical analysis: two-tailed t-test. d Quantification of the available integrin-binding RGD motif by antibody HFN7.1, from III9-10 of fibronectin that was adsorbed onto MM50CH50 and DM50CO50-modified surfaces (n = 3). Data were presented as mean ± SD. Statistical analysis: two-tailed t-test. e Schematic representation of fibroblast adhesion on DM50CO50-modified surfaces bearing high density of RGD motif and MM50CH50-modified surfaces bearing low density of RGD motif. f Quantification of BSA adsorption on MM50CH50 and DM50CO50-modified surfaces (n = 3). Data were presented as mean ± SD. Statistical analysis: two-tailed t-test. g, h Representative fluorescent images of cell morphology (g) and quantified average cell area (h) of fibroblasts (NIH-3T3) and osteoblasts (MC-3T3-E1) on MM50CH50 and RGD-modified surfaces in serum-containing or serum-free medium after 2 h of incubation (n = 9), Data were presented as mean ± SD. Statistical analysis: two-tailed t-test. i, j Representative fluorescent images of cell morphology (i) and quantified cell area (j) of fibroblasts (NIH-3T3) and osteoblasts (MC-3T3-E1) in a serum-free environment (as a control), supplemented with BSA (BSA medium), or plated on BSA-pretreated surfaces (BSA surface) after 12 h of cell culture (n = 3). Data were presented as mean ± SD. Statistical analysis: one-way ANOVA with Tukey post-test. k Schematic representation of osteoblast and fibroblast adhesion in BSA-containing environment, summering the potential adhesion mechanism of two types of cells when BSA blocks part of the exposed RGD motif.
To explore the conformational differences of FN adsorbed onto different surfaces, the exposed amount of RGD motif of surface-adsorbed FN was measured using the monoclonal antibody HFN7.1. The result showed that the amount of RGD motif on the non-selective DM50CO50 surface was higher than that on the osteoblast-selective MM50CH50 surface, which is consistent with the above hypothesis that inadequate RGD motif on the MM50CH50 surface is unable to sustain stress fiber formation, resulting in poor fibroblast adhesion (Fig. 3d, e).
In addition to the impact of the cell adhesion proteins, the predominant serum protein in the medium, bovine serum albumin (BSA), might also affect the surface density of the RGD motif and even block the RGD motif, therefore affecting cell adhesion behavior. Surface adsorption analysis of BSA on the MM50CH50 and DM50CO50 surfaces showed that osteoblast-selective MM50CH50 obviously promoted BSA adsorption compared to the non-selective DM50CO50, suggesting that BSA adsorption plays a crucial role in the osteoblast-selective function of MM50CH50 (Fig. 3f). It is noteworthy that MM50CH50 was almost deprived of osteoblast-selective function when cells were cultured in a serum-free environment without BSA (Fig. 3g, h). To better understand the role of BSA in the osteoblast-selectivity of MM50CH50, cells were cultured in a serum-free environment either supplemented with BSA or on BSA-pretreated surfaces. In both cases, fibroblast adhesion was largely inhibited on the MM50CH50 surface, while osteoblast adhesion remained unaffected, indicating that the decrease of RGD motifs due to BSA adsorption contributed substantially to the osteoblast-selectivity of MM50CH50 (Fig. 3i, j).
Altogether, the above analysis indicates that fibroblasts and osteoblasts have different adhesion mechanisms. Fibroblast, having more stress fibers, exhibit stronger intracellular forces than osteoblasts, which leads to differing responses to the density of RGD motifs on a surface, i.e., fibroblast adhesion and spreading require a higher density of RGD motifs compared to osteoblasts. This point was echoed by the observation that expression of Lamin A/C and integrin β1 in fibroblast was significantly lower on the MM50CH50 surface than on the RGD surface (Supplementary Fig. 18). The fact that the osteoblast-selective MM50CH50 surface manipulates adsorbed serum protein, including cell-adhesion proteins (such as FN) and BSA, to present fewer exposed RGD motifs than the non-selective DM50CO50 surface, enables MM50CH50 favorable osteoblast adhesion but not fibroblast adhesion. So, both cell-adhesion proteins and BSA significantly contribute to the osteoblast-selective adhesion of MM50CH50 (Fig. 3k).
RNA-seq analysis of osteoblast and fibroblast on the MM50CH50 surface
To further investigate the mechanism behind the osteoblast-selective adhesion of MM50CH50, RNA-seq was employed to explore the differences in cellular adhesion between osteoblasts and fibroblasts on the MM50CH50 surface by analyzing broad changes in the cellular transcriptome. We identified 9064 DEGs between fibroblasts and osteoblasts (adjust Q value ≤0.05) on the MM50CH50 surface, including 4413 upregulated and 4651 downregulated DEGs (Supplementary Fig. 19a). DEGs related to cytoskeleton via cellular components categories of GO enrichment analysis were obtained and analyzed by KEGG pathway enrichment analysis (Fig. 4a and Supplementary Fig. 19b). We found that the “regulation of actin cytoskeleton” and “focal adhesion” pathway, relevant to cell adhesion behavior, were both presented in top 15 pathways. According to the two pathways, several genes expressed to a higher level in fibroblast than in osteoblast were used to perform hierarchical clustering analysis (Fig. 4b). In line with our prior results of RNA-seq preformed on the RGD surface, most of these genes were involved in stress fiber formation and focal adhesion. For fibroblast, while Crk, Dock, Rac3, and Iqgap1 were significantly upregulated, Vcl, Actn1, Actn4, and Actg1 were downregulated on the MM50CH50 surface relative to those on the RGD surface (Fig. 4c, d). These genes were examined on their protein level expression and we found that the results were consistent with the gene analysis (Supplementary Fig. 20).
a KEGG pathway enrichment analysis of the cytoskeleton in GO cellular components categories. The y-axis label represents the KEGG pathway, and the x-axis represents the rich ratio. The size of the dots represents the number of gene enrichment. b Heatmap of selected genes related to the “regulation of actin cytoskeleton” and “focal adhesion” pathways in each cell type. c, d The level of gene expression by osteoblasts and fibroblasts with respect to: integrin downstream pathways toward the activation of adherens junction (c), ROCK pathway (d). Genes expressed to a higher level in osteoblasts and in fibroblasts are blue and red, respectively. e Bright field microscopy images of fibroblast adhered to MM50CH50 and RGD-modified surfaces after cell seeding for 24 h. Scale bar: 500 μm. f Heatmap of selected genes related to the formation of filopodia and lamellipodia in each cell type. g Volcano plot obtained from RNA-seq analysis of osteoblasts vs. fibroblasts on MM50CH50-modified surface.
According to the analysis for pathways relevant to these genes, we found fibroblasts tend to form stress fibers and focal adhesion when they are cultured on the RGD surface. In contrast, cell–cell interaction is a dominant pathway when they are cultured on the MM50CH50 surface. The “adherens junction”, “tight junction”, and “gap junction” pathways, all related to cell–cell interaction, were among the top 20 pathways in the KEGG enrichment analysis. This RNA-seq analysis results were consistent with bright field microscopy observations, which showed that fibroblasts on the MM50CH50 surface tended to cluster after 24 h, unlike the well-dispersed morphology on the RGD surface (Fig. 4e). This result echoed the earlier conclusion that the density of exposed RGD motifs on the MM50CH50 surface is not enough to enable fibroblast adhesion, leading to cell–cell interaction and eventually fibroblast detachment from the surface.
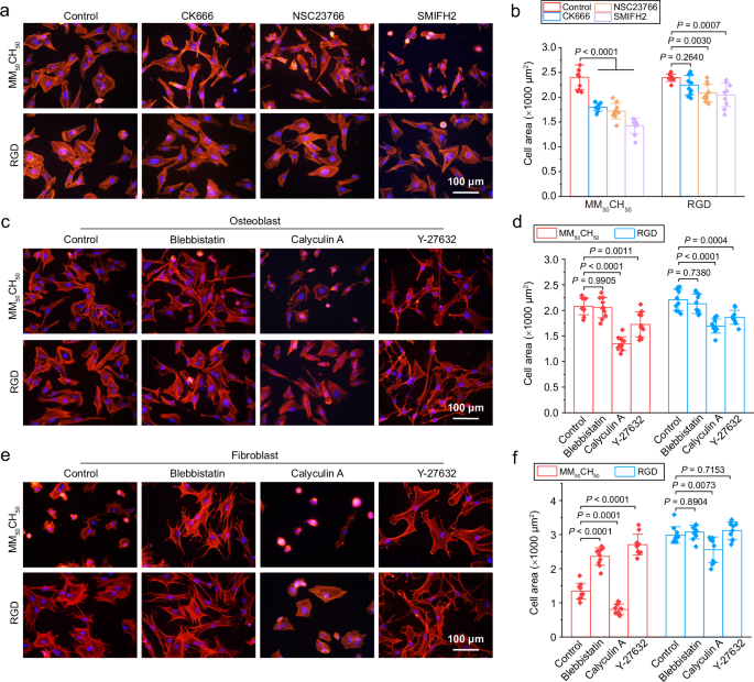
Further, several genes related to filopodia and lamellipodia formation, which are more highly expressed in osteoblast than in fibroblast, were analyzed. The results from hierarchical clustering analysis and volcano plot showed that genes relevant to drive filopodia and lamellipodia formation (e.g., Wasl, Diaph3, Enah, and Baiap2) in osteoblast were upregulated on the MM50CH50 surface relative to those on the RGD surface (Fig. 4f, g). To assess whether lamellipodia and filopodia promote osteoblast adhesion, small-molecule inhibitors targeting actin nucleators, including NSC23766 (Rac inhibitor)31, CK666 (Arp2/3 inhibitor)32, and SMIFH2 (Formin inhibitor)33, were used to treat human primary osteoblasts (Fig. 5a). In agreement with the RNA-seq analysis, inhibition of either lamellipodia or filopodia formation causes a decrease of the cell spreading area on the MM50CH50 surface (Fig. 5b), indicating that the pseudopodia-based adhesion may be a dominant pathway to promote osteoblast adhesion and spreading under a relatively low density of exposed RGD motifs on surface-adsorbed serum proteins.
a Representative fluorescent images of human primary osteoblasts were captured after 12 h of incubation with the small-molecule inhibitors CK666, NSC23766, and SMIFH2, respectively. F-actin was stained by rhodamine-phalloidin (red) and nucleus were stained by DAPI (blue). Non-treated cells were used as the control. b Cell area quantification on cells adhered to MM50CH50 and RGD-modified surfaces after treatment with inhibitors (n = 10). c–f Representative fluorescent images of human primary osteoblasts (c) and human primary fibroblasts (e) were captured after 12 h of incubation with the small-molecule inhibitors Blebbistatin, Calyculin A, and Y-27632, respectively. F-actin were stained by rhodamine-phalloidin (red) and nucleus was stained by DAPI (blue). Non-treated cells were used as the control. Quantification of cell area for osteoblasts (d) and fibroblasts (f) adhered to MM50CH50 and RGD-modified surfaces after treatment with inhibitors (n = 10). Data were presented as mean ± SD. Statistical analysis: one-way ANOVA with Tukey post-test.
In order to a comprehensive understanding of osteoblast-selectivity mechanisms, we continued to explore the impact of intracellular force and stress fibers on cell adhesion and spreading using small-molecule inhibitors. These inhibitors were utilized to modulate the actomyosin-based contractility in human primary osteoblasts and human primary fibroblasts, including Blebbistatin (a myosin II inhibitor)34, Calyculin A (a phosphatase inhibitor that promotes myosin contraction)35, and Y-27632 (a ROCK inhibitor that prevents stress fiber formation)36. The results showed that Blebbistatin treatment did not obviously change the spreading area of the osteoblasts (Fig. 5c, d), but it significantly increased the spreading area of fibroblasts on the MM50CH50 surface, supporting the hypothesis that reduced intracellular force in fibroblast will promote their adhesion on the polymer surface with fewer exposed RGD motifs (Fig. 5e, f). Calyculin A treatment, which increases myosin II activity and intracellular force, resulted in obvious decreases in the spreading area for both osteoblast and fibroblast on MM50CH50 surface (Fig. 5c–f), which echoed the aforementioned conclusion that cell spreading is impaired due to insufficient exposed RGD motif of adsorbed proteins on the MM50CH50 surface to bind integrins and counterbalance the increase of intracellular force.
A further study utilizing the ROCK inhibitor Y-27632 to block stress fiber-based adhesion on the MM50CH50 surface showed little effect on osteoblast adhesion, but a significant increase in fibroblast spreading area (Fig. 5c–f). This suggests that fibroblast adhesion requires fewer exposed RGD motifs when the contractive force of stress fiber bundles is reduced by inhibitors. In normal conditions, fibroblast adhesion requires a relatively high density of exposed RGD motifs on surface-adsorbed proteins. These results echoed the aforementioned observation that osteoblasts are less sensitive to and require a lower density of exposed RGD motifs on surface-adsorbed serum proteins compared to fibroblasts. This explains how β-amino acid polymer MM50CH50 achieves osteoblast-selectivity by manipulating surface-adsorbed serum proteins and their exposed RGD motifs.
In vitro evaluation of osteoblast-selective MM50CH50
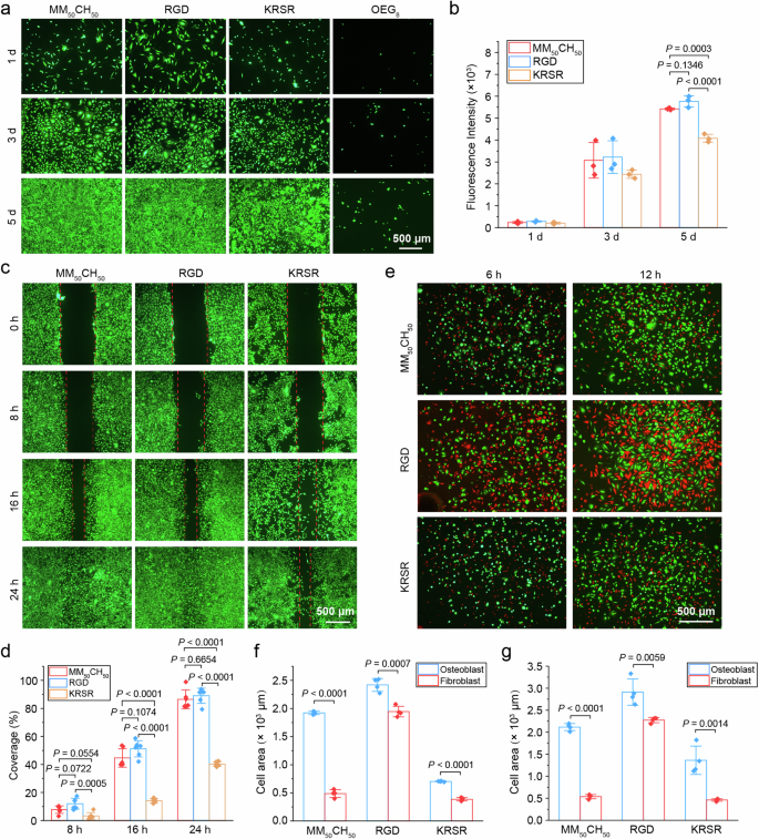
To evaluate the function of osteoblast-selective β-amino acid polymer MM50CH50, we studied the growth and migration behaviors of osteoblasts on the MM50CH50 surface. Cell proliferation study showed that MM50CH50 promotes osteoblast proliferation, comparable to the RGD peptide and surpassing the KRSR peptide after culture for 5 days (Fig. 6a, b). An assay of scratch-induced migration with 24 h showed that MM50CH50 promotes osteoblast migration as effectively as the RGD peptide and significantly better than the KRSR peptide (Fig. 6c, d). A further co-culture study was performed to observe the competitive growth behavior and evaluate the selectivity of MM50CH50 for osteoblasts over fibroblasts. Osteoblasts and fibroblasts were prelabeled with cell-tracker dyes (Green CMFDA for osteoblast and orange CMTMR for fibroblast) and seeded at a 1:1 ratio on MM50CH50, RGD, and KRSR surfaces. After 6 h, both MM50CH50 and KRSR significantly promoted osteoblast adhesion and spreading, but not fibroblast adhesion; in contrast, the RGD surface promoted adhesion for both cell types (Fig. 6e, f). After 12 h, the RGD peptide facilitated excellent adhesion for both osteoblasts and fibroblasts, lacking osteoblast-selectivity. MM50CH50 maintained distinct selectivity for osteoblast adhesion, outperforming the osteoblast-specific KRSR peptide (Fig. 6e, g). This outstanding osteoblast vs. fibroblast selectivity of MM50CH50 implied its significant potential for application in the osseointegration of implants.
a Representative fluorescent images of Calcein-AM stained osteoblasts that were seeded on MM50CH50, RGD, KRSR, and OEG8-modified surfaces after culture for 1, 3, and 5 days. b Quantification of cell density by Alamar Blue assay. c Scratch-induced osteoblast migration assay performed on MM50CH50, RGD, and KRSR-modified surfaces. Red dashed lines indicate the gap at different points in time (0, 8, 16, and 24 h) (n = 3). Data were presented as mean ± SD. Statistical analysis: one-way ANOVA with Tukey post-test. d The coverage of the scratch area in the scratch-induced osteoblast migration assay (n = 6). Data were presented as mean ± SD. Statistical analysis: two-tailed t-test. Statistical analysis: one-way ANOVA with Tukey post-test. e Competitive adhesion of osteoblast and fibroblast under co-culture conditions on different surfaces after cell seeding over 6 and 12 h. Osteoblasts and fibroblasts were prelabeled with CMFDA (green) and CMTMR (red), respectively. f, g Cell area of osteoblast and fibroblast after co-culture for 6 h (f) and 12 h (g) (n = 4). Data were presented as mean ± SD. Statistical analysis: two-tailed t-test.
In vivo evaluation of osteoblast-selective MM50CH50
Since dental implants are located in the oral cavity, the early osseointegration of the implants and the prevention of aseptic loosening are of great importance. Therefore, we have chosen an SD rat oral implant model as a proof-of-concept demonstration to further explore the potential application of the osteoblast-selective β-amino acid polymer MM50CH50. Titanium (Ti) has been widely used for dental implants, owning to its excellent biocompatibility and corrosion resistance37,38,39. However, a challenging and unresolved issue in dental implants lies in the poor osseointegration between bioinert Ti implants and host bone tissue, due to the formation of fibroblast-resulted fibrous encapsulation at the interface38,40,41. In this study, MM50CH50-modified Ti-screws were inserted into rat maxillary bones to validate whether MM50CH50 could enhance osseointegration of the implant, using RGD, KRSR, and DM50CO50-modified Ti-screws and uncoated Ti-screws, for comparison (Fig. 7a and Supplementary Fig. 21). Before this, human primary osteoblasts and fibroblasts were seeded onto the modified Ti surfaces, and the results were consistent with experiments conducted on glass using cell lines (Supplementary Fig. 22). Additionally, we proved the existence of peptides and polymers pre- and post-implantations by observing no difference on the fluorescence intensity of Ti surface-modified peptides and polymers tethered with Rhodamine-B, and by characterizing the fluorine signal of the fluorinated polymers through XPS (Supplementary Figs. 23, 24).
a Schematic representation and experimental protocol of the rat oral Ti-implant model: maxillary after the incision, flap elevation, creation of the defect (I), and implantation of Ti-screw in the defect region (II and III). b Histological morphologies of methylene blue/acid fuchsin staining showing the bone (red) forming around the Ti implants (black) in five groups after 8 weeks of implantation. c Quantitative analysis of histomorphometrical analyses of BIC%. d Micro-CT images of RGD, KRSR, DM50CO50, or MM50CH50-modified Ti-screw and the uncoated Ti-screw, respectively. e–i Quantitative analysis of bone volume/tissue volume (BV/TV, %) (e), trabecular thickness (Tb.Th, mm) (f), trabecular number (Tb.N) (g), bone surface/bone volume (BS/BV) (h), and trabecular separation (Tb.Sp) (i). Data were mean ± SD of biological replicates (n = 6 rats per group for micro-CT and four rats were randomly selected for histological morphology analysis); Statistical analysis: one-way ANOVA with Tukey post-test.
Histological staining and microcomputed tomography (micro-CT) analysis were performed to evaluate the new bone formation and osseointegration at the bone-implant interfaces. In the methylene blue/acid fuchsin images, the bones and implants are indicated in red and black, respectively. At 2 weeks after surgery, no obvious necrosis or inflammation occurred in any group, but the produced new bone matrix was only in some small area adjacent to the bone-implant interface. Bone-to-implant contact (BIC%), as the percentage of the bone directly contacting the implant surface, was used to evaluate the degree of osseointegration. The results showed that the BIC% of postoperative week 2 was not significantly different among all groups, but an increase in bone volume/total volume (BV/TV) of MM50CH50-modified screws than the uncoated Ti-screws was observed (Supplementary Figs. 25, 26). Although the histological features of postoperative week 4 were similar to those of week 2 in all groups, bone formation progressed obviously around the MM50CH50-modified implant compared to another group (Supplementary Figs. 27,28).
Eight weeks after implantation, the interface of MM50CH50-modified Ti-screws showed direct contact and excellent integration with the surrounding bone tissues (having the BIC% of 85.5 ± 7.1%); whereas, the fibrous connective tissue is interposed between the new bone and the interface of uncoated Ti-screws (having the BIC% of 32.8 ± 10.5%), which impeded osseointegration. The BIC% of DM50CO50, RGD, and KRSR-modified Ti-screws were 60.5 ± 7.8%, 53.8 ± 10.5%, and 42.3 ± 7.0%, respectively, which fall between MM50CH50-modified Ti-screws and uncoated groups (Fig. 7b). In other studies, the BIC% of the optimal group is usually between 50 and 70%42,43. 3D Micro-CT images reflected the same result as histological staining analysis (Fig. 7c). The bone volume/total volume (BV/TV) values, trabecular number (Tb.N), and trabecular thickness (Tb.Th) around the MM50CH50-modified Ti implants were generally higher than that of uncoated Ti-screws; whereas, bone surface/bone volume (BS/BV) and trabecular separation (Tb.Sp) around the MM50CH50-modified Ti implants was lower than that of uncoated Ti-screws (Fig. 7d–g). These observations indicated that MM50CH50-modified Ti implants benefited from the osteoblast vs. fibroblast selectivity of MM50CH50 to have favorable integration with surrounding bones in vivo, which is consistent with the in vitro performance of osteoblast-selectivity.
Discussion
The poor osseointegration of bioinert implants with surrounding bone tissues often leads to implant loosening and even implant failure37. Ensuring direct contact between the implant interface and surrounding bones is crucial for effective osseointegration and bone regeneration44. To achieve this, it is highly expected to develop bioactive materials that selectively promote osteoblast adhesion while inhibiting fibroblast adhesion at the implant interface, because fibroblasts tend to adhere excessively to the implant interface, hindering osteoblast colonization45. Moreover, fibroblasts may also activate local inflammation and impair osteoblast function by secreting certain cytokines46.
In this study, we designed a series of β-amino acid polymers and demonstrated that the optimal polymer, MM50CH50, exhibits distinct selectivity for osteoblasts over fibroblasts. This finding is dramatically different from our previous work, where β-amino acid polymer was designed to mimic the RGD peptide to obtain general cell adhesion without exploring selective cell adhesion to promote osteoblast vs. fibroblast cell adhesion like in this study. Compared to the general cell adhesion function, achieving selective osteoblast adhesion using polymeric materials is way more difficult and considered impossible before the achievement in this work. The osteoblast-selectivity of MM50CH50 surpasses that of both RGD peptides and the osteoblast-specific KRSR peptide. To elucidate the mechanism behind the selective osteoblast adhesion of MM50CH50, we conducted research from the perspectives of genes, proteins, and cellular behavior. We found that osteoblasts require fewer adhesion sites (such as RGD) compared to fibroblasts on the polymer-modified surface, due to the activation of the Arp2/3 pathway which promotes the formation of more lamellipodia. Additionally, we found that the density of RGD motifs on MM50CH50 surface is lower compared to the non-selectivity surface (DM50CO50), due to the conformation effect of cell adhesion protein (e.g., FN) and blocking of non-adhesion protein (e.g., BSA). Our study advances the understanding of the adhesion behaviors of osteoblasts and fibroblasts, highlighting the crucial role of protein regulation and cell adhesion site density in promoting selective cell adhesion.
For an in vivo study, a rat oral implant model was used as a proof-of-concept demonstration. We find that MM50CH50-modified Ti implants have favorable osseointegration with surrounding bones in vivo by avoiding the interfaces fibrous capsule, compared to the cell adhesion gold standard RGD peptide and osteoblast-selective KRSR peptide. In addition, β-amino acid polymers are designed to address the innate limitation of natural ECM peptides to have easy and scalable synthesis via polymerization, cheap price, resistance to proteolysis, and stable function in vivo. These advantages over cell adhesive ECM peptides and functional validation of osteoblast-selectivity altogether imply the potent application of β-amino acid polymers as emerging osteoblast-selective biomaterials to promote osseointegration of implants. However, the anatomical differences between rats and humans, such as the smaller and thinner alveolar bone in rats, are inherent limitations. Therefore, it’s worth investigation and validation of our findings in larger animal models and even in human clinical trials in future studies.
Methods
All animal research was performed in accordance with the Guidelines for Care and Use of Laboratory Animals of East China University of Science and Technology. All procedures in this study were approved by the Animal Research Bioethics Committee, East China University of Science and Technology (ECUST-2023-031). Rats were raised at 20–26 °C and 40–70% humidity, with a dark–light cycle of 12 h.
Synthesis of β-amino acid polymers
All monomers and polymers were prepared using previously reported methods19,47,48,49. Briefly, taking MM50CH50 as an example, the β-lactam MM (42.9 mg, 0.2 mmol), the cyclohexyl substituted β-lactam CH (25 mg, 0.2 mmol) and the co-initiator 2-(tritylthio) acetic acid succinimidoester (8.6 mg, 0.02 mmol) were dissolved in anhydrous tetrahydrofuran (THF, 2 mL), followed by addition of the lithium hexamethyldisilazide (LiHMDs, 8.4 mg, 0.05 mmol) in THF. The reaction was stirred at room temperature for 10 h, and then two drops of methanol were added to the reaction to terminate the polymerization. Cold petroleum ether (45 mL) was added to the mixture to precipitate out the obtained β-amino acid polymer. The polymer was collected by centrifugation (at 2000 × g for 3 min) and then subjected to two more cycles of dissolution/precipitation using THF and petroleum ether. The collected polymer was dried under vacuum to give the NHBoc-protected MM50CH50 polymer. Deprotection of the polymer was achieved by treating the polymer under gentle shaking for 2 h in trifluoroacetic acid (3 mL) supplemented with triethylsilane (0.15 mL). Then, the resulting solution was concentrated by blowing N2 and the resulting oil was dispersed in methanol (1 mL). Cold methyl tert-butyl ether (40 mL) was added to the polymer solution in methanol to precipitate out a white solid. The obtained solid was subjected to the dissolution/precipitation cycle three times using methanol and methyl tert-butyl ether to give the fully deprotected MM50CH50 polymer as a white powder, then characterized with GPC using dimethylformamide as the mobile phase at a flow rate of 1 mL/min. The polymer was dissolved in Milli-Q water (6 mL) and filtered through a 0.45 μm polyether sulfone membrane, followed by lyophilization to give a white floccule. Other poly-β-peptides were synthesized and purified using the same procedure.
Preparation of ECM peptide and polymer-immobilized surfaces
Materials surfaces modified with peptides and polymers were prepared using our recently developed method21. Briefly, glass coverslips (25 × 76 mm) or medically used titanium nails (length 3 mm, diameter 0.8 mm) were irradiated by a UV-ozone for 25 min, then immersed in anhydrous toluene solution containing 2% (v/v) (3-aminopropyl) triethoxysilane (APTES) overnight. After washing alternately with ethanol and Milli-Q water, APTES-modified glass slides were annealed in vacuum condition at 80 °C for 2 h. The APTES-modified surfaces were covered with 50-well or 8-well coverslips (103,380 or 103,350, Sigma-Aldrich), followed by incubation with MAL-OEG8-NHS solution (Biomatrik Inc, 10 mM in PBS) for 2 h. Then, the OEG8-modified surfaces were incubated with RGDSPC (Synpeptide, China), KRSRGYC (Synpeptide, China), or β-amino acid polymer solution (0.6 mM in PBS, pH 7.4) overnight to prepare the peptide or polymer-modified surfaces. A solution of thioglycerol (Adamas-beta®, 100 mM in PBS) was added to the surface and incubated for 40 min to block unreacted maleimide groups. Finally, the slides were rinsed with ethanol and Milli-Q water and dried with N2 for further use.
Characterization of material surface modification
The water contact angles (WCA) were used to evaluate surface hydrophilicity using a contact angle meter (JC2000D2, Shanghai Zhongchen Digital Technology Co.Ltd, China). X-ray photoelectron spectroscopy (XPS) of modified surfaces were detected on a Thermo Scientific K-Alpha spectrometer (Thermo Fisher) that is equipped with a monochromatic Al Kα (1486.6 eV) X-ray source operated at 12 kV and a pressure of 8 × 10−10 Pa50.
Cell culture
MC-3T3-E1 osteoblasts (ATCC) were cultured in α modification of Eagle’s Minimum Essential Medium (α-MEM) medium supplemented with 10% fetal bovine serum (FBS) (Gibco), 1% (v/v) Penicillin/Streptomycin (P/S), and 2 mM l-glutamine (Thermo Fisher) at 37 °C in a 5% CO2 environment. NIH-3T3 fibroblasts (ATCC) were cultured in Dulbecco’s modified Eagle’s medium (DMEM) (Gibco) in the same condition. Human primary osteoblasts (iCell, s022) were cultured in primary osteoblast medium (PriMed-iCell-019) supplemented with 5% (v/v) fetal bovine serum, 1% (v/v) osteoblast growth supplement, and 1% (v/v) P/S. Human primary gingival fibroblasts (iCell, m005) cultured in primary fibroblast medium (PriMed-iCell-003) supplemented with 5% (v/v) fetal bovine serum, 1% (v/v) fibroblast growth supplement, and 1% (v/v) P/S. Cells were seeded on a series of β-amino acid polymers, RGD, KRSR, or OEG8-modified surfaces at a density of 1.4 × 104 cells/cm2. Glass slides were placed in a petri dish and incubated for 2 h at 37 °C for initial cell attachment. Then fresh medium was added into the dish to immerse the entire slide for continuous cell culture.
Immunofluorescent analysis of cell attachment and morphology
Cells were thoroughly washed with PBS between all steps unless stated otherwise. 4% paraformaldehyde was added and incubated for 20 min to fix cells. Subsequently, cells were permeabilized with 0.4% triton X-100 in PBS for 5 min, blocked with 5% BSA in PBS for 30 min.
For the cell morphology staining, cells were incubated with Alexa Fluor-555-conjugated anti-vinculin antibody (Yeasen Biotech, diluted 1:300 in PBS) overnight at 4 °C, then incubated with FITC-phalloidin (Yeasen Biotech, diluted 1:200 in PBS) for 2 h and 4′-6-diamidino-2-phenylindole (DAPI) (Yeasen Biotech, 5 μg/mL) for 10 min in sequence. Fluorescent images were collected on a confocal microscope (Leica TCS SP8) equipped with Leica Application Suite X software. Microscopy images for each experimental group were obtained from three to five independent experiments, with photographs taken at three to ten randomly selected locations. The fluorescence intensity of adherent cells was measured by a Typhoon TRIO variable mode imager with Typhoon Scanner Control software.
To quantify protein expressed by cells, cells were incubated overnight with the primary antibodies against Crk p38, Dock, Rac3, Iqgap1, Vcl, Actn1/2/3/4, Arpc4, Arpc5l, Tmsb4x, and Actg1 (Affinity Bioscience, diluted 1:200 in PBS), then washed with PBS thrice and incubated with FITC-conjugated goat anti-rabbit IgG secondary antibody (diluted 1:400 dilution). The fluorescence intensity of protein secreted by cells was measured using a ChemiDoc MP Imaging system from Bio-Rad and quantitatively analyzed using ImageJ software.
RNA-seq and data analysis
MC-3T3-E1 and NIH-3T3 cells were cultured on MM50CH50, RGD, and KRSR-modified surfaces. After 24 h incubation, total RNA was isolated using Trizol Reagent (Servicebio). RNA samples were quantified using a NanoDrop and Agilent 2100 bioanalyzer (Thermo Fisher Scientific, MA, USA). The RNA sequencing libraries were constructed and sequenced on the MGISEQ2000 platforms.
Protein adsorption assay
The protein adsorption assay was performed on MM50CH50 and DM50CO50-modified surfaces, after incubating these surfaces for 2 h with a fibronectin solution (Sigma, 0.1 µg/mL, 10 μL/well), a vitronectin solution (Sigma, 0.1 µg/mL, 10 μL/well), or a collagen solution (Sigma, 0.1 µg/mL, 10 μL/well). Then the slides were incubated with anti-FN antibody (Abcam, 1:200 dilution), anti-VN (Abcam, 1:100 dilution), respectively. FITC-conjugated goat anti-rabbit IgG secondary antibody (Abcam, 1:250 dilution) was used to incubate these slides for 2 h. The fluorescence values of the secondary antibody were measured by a Typhoon TRIO variable mode imager with Typhoon Scanner Control software. For the bovine serum albumin (BSA) adsorption assay, these surfaces were incubated with a FITC-conjugated BSA solution (Solarbio, 0.01 mg/mL, 10 μL/well), and then measured the fluorescence values by a Typhoon TRIO variable mode imager with Typhoon Scanner Control software.
Conformation study for surface-adsorbed FN
The conformation of FN adsorbed on polymer-modified surfaces was studied by immunofluorescence staining. The slides were incubated with 0.05 µg/mL FN solution at 37 °C for 2 h. After being rinsed in PBS and blocked in 3% BSA at room temperature for 0.5 h, the FN-adsorbed slides were incubated with HFN7.1 monoclonal antibody (Novus Biologicals, 1:300 dilution) at 4 °C overnight. All slides were washed with PBS and incubated with FITC-conjugated goat anti-mouse IgG secondary antibody (Abcam, 1:250 dilution) for 2 h sequentially. The fluorescence values were obtained using a Typhoon TRIO variable mode imager.
Cell adhesion in a serum-free environment
In order to examine the impact of serum album, cells were centrifuged to remove the supernatant and resuspended in a serum-free culture medium. This step was repeated three times to remove proteins in the medium. For BSA preincubating assay, MM50CH50 and RGD-immobilized surfaces were first incubated with BSA solution (Thermo Fisher, 30 mg/mL in PBS) at 37 °C for 2 h, followed by washing with PBS three times. Then, cells were seeded on these surfaces at a density of 1.4 × 104 cells/cm2, followed by immersion in serum-free medium and incubation for 12 h. For a serum-free medium containing BSA, cells were seeded and immersed in a serum-free medium containing 0.9 mg/mL BSA for 12 h.
Cell adhesion study under inhibitor treatment
For the inhibition assay of EDTA27, cells were treated with 5 mM EDTA (leyan.com) at 37 °C for 10 min before seeding in serum-free or serum-containing medium. Cells were incubated for 3 h, and then stained with LIVE/DEAD Viability/Cytotoxicity Kits (Thermo Fisher) at room temperature for 15 min51. The fluorescent images were collected on a confocal microscope (Leica TCS SP8). The collected images were analysed using the ImageJ software. For small-molecule inhibitor experiments34, cells were plated on RGD or MM50CH50-modified surfaces at a density of 1.4 × 104 cells/cm2 in the presence of one of the following reagents: blebbistatin (HY-13441, MedChemExpress, 20 μM), Calyculin A (HY-18983, MedChemExpress, 0.1 nM), Y-27632 (YH-10071, MedChemExpress, 20 μM), NSC23766 (HY-15723A, MedChemExpress, 50 μM), CK666 (HY-16926, MedChemExpress, 200 μM), or SMIFH2 (HY-16931, MedChemExpress, 10 µM). Inhibitors remained in the medium for the time window of the experiment for 12 h.
Cell proliferation assay
In cell proliferation experiments, 4000 cells/cm2 were seeded on peptide and polymer-modified surfaces for 1, 3, and 5 days. Cells adhered to slides were stained by LIVE/DEAD Viability/Cytotoxicity Kits and imaged by a fluorescence microscope. After the addition of Alamar Blue (Thermo Fisher, 10%, v/v in medium) and incubation at 37 °C for 3 h, the solution in each well was transferred to a 384-well plate, and the fluorescence intensity was quantified using a microplate reader (λex = 560 nm; λem = 590 nm) to evaluate the cell viability.
Cell migration assay
In scratch wound healing experiments, cells were seeded in the eight-well coverslip wells at a density 1.5 × 105 cells/cm2. When the confluence of the adhered cells in each well reached 90%, a linear scratch was generated by a 200 μL pipette tip52. Wound healing images were recorded after continuous cell culture for 0, 8, 16, and 24 h, and the width of the scratches was measured by ImageJ software.
Co-culture of osteoblasts and fibroblasts
Osteoblast MC-3T3-E1 and fibroblast NIH-3T3 were prelabeled with CMFDA (green, C7025, Thermo Fisher) and CMTMR (red, C2927, Thermo Fisher) cell tracker, respectively53. After that, both of them were mixed at a ratio of 1:1 in α-MEM and DMEM mixed medium, followed by incubation on the peptide or polymer-modified glass slides at a density of 1.4 × 104 cells/cm2. Fluorescent images of cells cultured on top of the slides were collected after culturing for 6 and 24 h. The cell area of the two cells was calculated using the ImageJ software.
Characterization of the existence of modified layer for pre- and post-implantation
Fluorophore Rhodamine-B were used to demonstrate that the polymers existed on the Ti nails for the pre- and post-implantation. Specifically, the polymer or peptide-modified Ti-screws were modified with the Rhodamine-B isothiocyanate (M60789, Meryer) in a solution (5 mg/mL, DMSO/PBS = 4/1, pH = 8–9) for 12 h in the dark. Then the screws were alternately washed with Millipore water and 75% ethanol/water solution three times to remove the free Rhodamine-B fluorophores. The screws were dried with N2 flow and implanted in the alveolar bone of the rats (n = 6). After the screw is screwed out again, it is washed successively with red blood cell lysis solution, PBST, and Millipore water. The fluorescence images of pre- and post-implantation nails were obtained with a fluorescence microscope. The fluorescence intensity of screws was obtained with a ChemiDoc MP Imaging system from Bio-Rad and quantitatively analyzed using ImageJ software.
Fluorination modification: the screws modified with polymers were soaked in the N-succinimidyl trifluoroacetate solution (40 mg/ml, dissolved in dimethyl sulfoxide). After adding 2% V/V triethylamine and incubating at room temperature for 6 h, the screws were alternately washed with Millipore water and 75% ethanol/water solution. The elemental changes of these fluorinated nails before and after implantation were detected by X-ray photoelectron spectroscopy (XPS) characterization.
Rat dental implant model for in vivo osseointegration study
Female Sprague-Dawley rats (SD rats, eight-week old) with healthy oral cavities were randomly divided into two groups (n = 6 for each group). All rats were anesthetized with 50 mg/kg pentobarbital sodium in saline. Five groups of animals were implanted with RGD, KRSR, DM50CO50, or MM50CH50-modified Ti-screws and uncoated Ti-screws into the alveolar bone, respectively. Animals were sacrificed after 2-, 4-, and 8-weeks post-operation, and the skulls were collected and fixed with 4% paraformaldehyde. The bone tissue in the implanted area was scanned with micro-CT (SkyScan 1172, SkyScan, Aartselaar, Belgium). The bone volume /tissue volume (BV/TV), trabecular number (Tb.N), trabecular thickness (Tb.Th), bone surface/bone volume (BS/BV), and trabecular separation (Tb.Sp) was calculated using VGstudio software. After micro-CT evaluation, tissue samples were subjected to histological analysis. Hard tissues were sectioned using the EXAKT system (Germany), then they were stained with methylene blue and acid fuchsin. Bone-to-implant contact (BIC%) was quantitatively analyzed using ImageJ software. The region of interest for BIC% statistical analysis was set to the area where the screw was inserted into the rat’s maxilla.
Statistical analysis
Statistical analysis was performed using Origin software. The respective numbers of data points, n, are indicated in the figure captions. Single comparison tests were performed by a two-tailed Student’s t-test, and multiple comparisons were performed using a one-way analysis of variance (ANOVA) with a Tukey post-test.
Reporting summary
Further information on research design is available in the Nature Portfolio Reporting Summary linked to this article.
Data availability
All data generated in this study are provided in the Supplementary Information/Source Data file. The RNA-seq data generated in this study have been deposited in the Sequence Read Archive (SRA) database under accession codes PRJNA1218202. The full image dataset is available from the corresponding author upon request. Source data are provided with this paper.
References
Crubezy, E., Murail, P., Girard, L. & Bernadou, J. P. False teeth of the Roman world. Nature 391, 29 (1998).
Dohan Ehrenfest, D. M., Coelho, P. G., Kang, B. S., Sul, Y. T. & Albrektsson, T. Classification of osseointegrated implant surfaces: materials, chemistry and topography. Trends Biotechnol. 28, 198–206 (2010).
Clarke, B. Normal bone anatomy and physiology. Clin. J. Am. Soc. Nephrol. 3, S131–S139 (2008).
Zhang, D. H. et al. Dealing with the foreign-body response to implanted biomaterials: strategies and applications of new materials. Adv. Funct. Mater. 31, 2007226 (2021).
Tan, J. et al. Tailoring time-varying alkaline microenvironment on titanium for sequential anti-infection and osseointegration. Chem. Eng. J. 431, 133940 (2022).
Raphel, J., Holodniy, M., Goodman, S. B. & Heilshorn, S. C. Multifunctional coatings to simultaneously promote osseointegration and prevent infection of orthopaedic implants. Biomaterials 84, 301–314 (2016).
Rodda, A. E., Meagher, L., Nisbet, D. R. & Forsythe, J. S. Specific control of cell–material interactions: targeting cell receptors using ligand-functionalized polymer substrates. Prog. Polym. Sci. 39, 1312–1347 (2014).
Agarwal, R. & Garcia, A. J. Biomaterial strategies for engineering implants for enhanced osseointegration and bone repair. Adv. Drug Deliv. Rev. 94, 53–62 (2015).
Park, J. K. et al. The topographic effect of zinc oxide nanoflowers on osteoblast growth and osseointegration. Adv. Mater. 22, 4857–4861 (2010).
Pagel, M. et al. Multifunctional coating improves cell adhesion on titanium by using cooperatively acting peptides. Angew. Chem. Int. Ed. 55, 4826–4830 (2016).
Du, Z., Xiao, Y., Hashimi, S., Hamlet, S. M. & Ivanovski, S. The effects of implant topography on osseointegration under estrogen deficiency induced osteoporotic conditions: histomorphometric, transcriptional and ultrastructural analysis. Acta Biomater. 42, 351–363 (2016).
Li, Y., Xiao, Y. & Liu, C. The horizon of materiobiology: a perspective on material-guided cell behaviors and tissue engineering. Chem. Rev. 117, 4376–4421 (2017).
Wu, S., Liu, X. & Gao, C. Role of adsorbed proteins on hydroxyapatite-coated titanium in osteoblast adhesion and osteogenic differentiation. Sci. Bull. 60, 691–700 (2015).
Huettner, N., Dargaville, T. R. & Forget, A. Discovering cell-adhesion peptides in tissue engineering: beyond RGD. Trends Biotechnol. 36, 372–383 (2018).
Lima, J. H. C. et al. Fibroblasts and osteoblasts behavior after contact with different titanium surfaces used as implant abutment: an in vitro experimental study. Heliyon 10, e25038 (2024).
Rabel, K. et al. Human osteoblast and fibroblast response to oral implant biomaterials functionalized with non-thermal oxygen plasma. Sci. Rep. 11, 17302 (2021).
Zhou, M. et al. Water-insensitive synthesis of poly-beta-peptides with defined architecture. Angew. Chem. Int. Ed. 59, 7240–7244 (2020).
Zhou, M. et al. Synthesis of poly-alpha/beta-peptides with tunable sequence via the copolymerization on N-carboxyanhydride and N-thiocarboxyanhydride. iScience 24, 103124 (2021).
Zhang, J., Kissounko, D. A., Lee, S. E., Gellman, S. H. & Stahl, S. S. Access to poly-beta-peptides with functionalized side chains and end groups via controlled ring-opening polymerization of beta-lactams. J. Am. Chem. Soc. 131, 1589–1597 (2009).
Chen, Q. et al. Dual mechanism beta-amino acid polymers promoting cell adhesion. Nat. Commun. 12, 562 (2021).
Chen, Q. et al. Impact of antifouling PEG layer on the performance of functional peptides in regulating cell behaviors. J. Am. Chem. Soc. 141, 16772–16780 (2019).
Chhabra, E. S. & Higgs, H. N. The many faces of actin: matching assembly factors with cellular structures. Nat. Cell Biol. 9, 1110–1121 (2007).
Changede, R., Cai, H., Wind, S. J. & Sheetz, M. P. Integrin nanoclusters can bridge thin matrix fibres to form cell-matrix adhesions. Nat. Mater. 18, 1366–1375 (2019).
Swift, J. et al. Nuclear lamin-A scales with tissue stiffness and enhances matrix-directed differentiation. Science 341, 1240104 (2013).
Seetharaman, S. et al. Microtubules tune mechanosensitive cell responses. Nat. Mater. 21, 366–377 (2022).
Vignaud, T. et al. Stress fibres are embedded in a contractile cortical network. Nat. Mater. 20, 410–420 (2021).
Cseke, G. et al. Integrin alphavbeta1 promotes infection by human metapneumovirus. Proc. Natl Acad. Sci. USA 106, 1566–1571 (2009).
Xie, C. et al. The integrin α-subunit leg extends at a Ca2+-dependent epitope in the thigh/genu interface upon activation. Proc. Natl Acad. Sci. USA 101, 15422–15427 (2004).
Roach, P., Farrar, D. & Perry, C. C. Interpretation of protein adsorption: surface-induced conformational changes. J. Am. Chem. Soc. 127, 8168–8173 (2005).
Firkowska-Boden, I., Zhang, X. & Jandt, K. D. Controlling protein adsorption through nanostructured polymeric surfaces. Adv. Healthc. Mater. 7, 1700995 (2018).
Panciera, T. et al. Reprogramming normal cells into tumour precursors requires ECM stiffness and oncogene-mediated changes of cell mechanical properties. Nat. Mater. 19, 797–806 (2020).
Kalappurakkal, J. M. et al. Integrin mechano-chemical signaling generates plasma membrane nanodomains that promote cell spreading. Cell 177, 1738–1756 (2019).
Fischer, R. S. et al. Contractility, focal adhesion orientation, and stress fiber orientation drive cancer cell polarity and migration along wavy ECM substrates. Proc. Natl Acad. Sci. USA 118, e2021135118 (2021).
Chugh, P. et al. Actin cortex architecture regulates cell surface tension. Nat. Cell Biol. 19, 689–697 (2017).
Oria, R. et al. Force loading explains spatial sensing of ligands by cells. Nature 552, 219–224 (2017).
Doss, B. L. et al. Cell response to substrate rigidity is regulated by active and passive cytoskeletal stress. Proc. Natl Acad. Sci. USA 117, 12817–12825 (2020).
Tejero, R., Anitua, E. & Orive, G. Toward the biomimetic implant surface: biopolymers on titanium-based implants for bone regeneration. Prog. Polym. Sci. 39, 1406–1447 (2014).
Jiang, N. et al. Promoting osseointegration of Ti implants through micro/nanoscaled hierarchical Ti phosphate/Ti oxide hybrid coating. ACS Nano 12, 7883–7891 (2018).
Li, G. et al. Enhanced osseointegration of hierarchical micro/nanotopographic titanium fabricated by microarc oxidation and electrochemical treatment. ACS Appl. Mater. Interfaces 8, 3840–3852 (2016).
He, R. et al. Surface modification of titanium with curcumin: a promising strategy to combat fibrous encapsulation. J. Mater. Chem. B 3, 2137–2146 (2015).
Zhou, J. et al. Evolution from bioinert to bioresorbable: in vivo comparative study of additively manufactured metal bone scaffolds. Adv. Sci. 10, e2302702 (2023).
Wang, T. et al. Engineering immunomodulatory and osteoinductive implant surfaces via mussel adhesion-mediated ion coordination and molecular clicking. Nat. Commun. 13, 160 (2022).
Sun, J. et al. Bio-clickable mussel-inspired peptides improve titanium-based material osseointegration synergistically with immunopolarization-regulation. Bioact. Mater. 9, 1–14 (2022).
Albrektsson, T., Branemark, P. I., Hansson, H. A. & Lindstrom, J. Osseointegrated titanium implants. Requirements for ensuring a long-lasting, direct bone-to-implant anchorage in man. Acta Orthop. Scand. 52, 155–170 (1981).
Tilkin, R. G., Regibeau, N., Lambert, S. D. & Grandfils, C. Correlation between surface properties of polystyrene and polylactide materials and fibroblast and osteoblast cell line behavior: a critical overview of the literature. Biomacromolecules 21, 1995–2013 (2020).
Hu, X., Neoh, K. G., Shi, Z., Kang, E. T. & Wang, W. An in vitro assessment of fibroblast and osteoblast response to alendronate-modified titanium and the potential for decreasing fibrous encapsulation. Tissue Eng. Part A 19, 1919–1930 (2013).
Liu, R., Chen, X., Gellman, S. H. & Masters, K. S. Nylon-3 polymers that enable selective culture of endothelial cells. J. Am. Chem. Soc. 135, 16296–16299 (2013).
Zhou, R. et al. A polymeric strategy empowering vascular cell selectivity and potential application superior to extracellular matrix peptides. Adv. Mater. 34, e2200464 (2022).
Shao, N. et al. Heterochiral beta-peptide polymers combating multidrug-resistant cancers effectively without inducing drug resistance. J. Am. Chem. Soc. 144, 7283–7294 (2022).
Sask, K. N., Zhitomirsky, I., Berry, L. R., Chan, A. K. & Brash, J. L. Surface modification with an antithrombin-heparin complex for anticoagulation: studies on a model surface with gold as substrate. Acta Biomater. 6, 2911–2919 (2010).
Dorsey, T. B. et al. Evaluation of photochemistry reaction kinetics to pattern bioactive proteins on hydrogels for biological applications. Bioact. Mater. 3, 64–73 (2018).
Abdulkadir, S. et al. Modulating angiogenesis by proteomimetics of vascular endothelial growth factor. J. Am. Chem. Soc. 144, 270–281 (2022).
Ding, X., Chin, W., Lee, C. N., Hedrick, J. L. & Yang, Y. Y. Peptide-functionalized polyurethane coatings prepared via grafting-to strategy to selectively promote endothelialization. Adv. Healthc. Mater. 7, 1700944 (2018).
Acknowledgements
This research was supported by the National Natural Science Foundation of China (No. T2325010 (R.L.), 32301124 (Q.C.), 52361165622 (R.L.), and 22205063 (D.Z.)), Shanghai Frontier Science Research Base of Optogenetic Techniques for Cell Metabolism (Shanghai Municipal Education Commission), Research Program of State Key Laboratory of Bioreactor Engineering. The authors also thank the Research Center of Analysis and Test of East China University of Science and Technology for the help with the characterization. We thank the staff members of the Integrated Laser Microscopy System at the National Facility for Protein Science in Shanghai (NFPS), Zhangjiang Lab, China for providing technical support and assistance in data collection.
Author information
Authors and Affiliations
Contributions
R.L. directed the whole project. Q.C. and R.L. conceived the idea, proposed the strategy, designed the experiments, evaluated the data, and wrote the manuscript together. Q.C. performed the majority of the experiments. J.G. and H.Z. participated in cell experiments and animal experiments. Y.W., X.Z., and C.C. participated in the surface modification experiment. D.Z. participated in chemical synthesis. Q.C., Y.Y., and G.L. participated in data analysis. X.Z. drew the 3D schematic diagram. All authors proofread the manuscript.
Corresponding author
Ethics declarations
Competing interests
R.L. and Q.C. are co-inventors on a patent application covering the function of polymers presented in this report. The remaining authors declare no competing interests.
Peer review
Peer review information
Nature Communications thanks Saso Ivanovski and the other, anonymous, reviewer(s) for their contribution to the peer review of this work. A peer review file is available.
Additional information
Publisher’s note Springer Nature remains neutral with regard to jurisdictional claims in published maps and institutional affiliations.
Supplementary information
Source data
Rights and permissions
Open Access This article is licensed under a Creative Commons Attribution-NonCommercial-NoDerivatives 4.0 International License, which permits any non-commercial use, sharing, distribution and reproduction in any medium or format, as long as you give appropriate credit to the original author(s) and the source, provide a link to the Creative Commons licence, and indicate if you modified the licensed material. You do not have permission under this licence to share adapted material derived from this article or parts of it. The images or other third party material in this article are included in the article’s Creative Commons licence, unless indicated otherwise in a credit line to the material. If material is not included in the article’s Creative Commons licence and your intended use is not permitted by statutory regulation or exceeds the permitted use, you will need to obtain permission directly from the copyright holder. To view a copy of this licence, visit http://creativecommons.org/licenses/by-nc-nd/4.0/.
About this article
Cite this article
Chen, Q., Gu, J., Zhang, H. et al. Promoting implant osseointegration via the osteoblast-selective β-amino acid polymer strategy. Nat Commun 16, 7190 (2025). https://doi.org/10.1038/s41467-025-58394-1
Received:
Accepted:
Published:
Version of record:
DOI: https://doi.org/10.1038/s41467-025-58394-1









