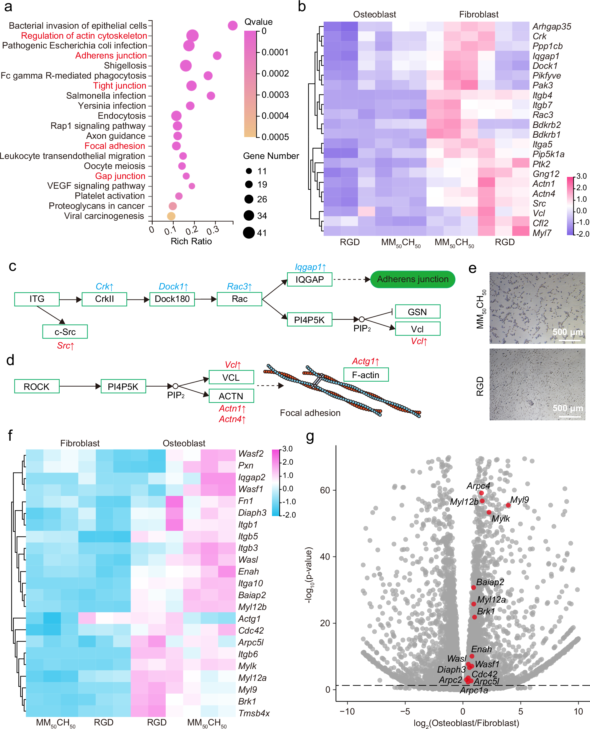
Fig. 4: RNA-seq analysis of osteoblast and fibroblast on MM50CH50 surface.
From: Promoting implant osseointegration via the osteoblast-selective β-amino acid polymer strategy

a KEGG pathway enrichment analysis of the cytoskeleton in GO cellular components categories. The y-axis label represents the KEGG pathway, and the x-axis represents the rich ratio. The size of the dots represents the number of gene enrichment. b Heatmap of selected genes related to the “regulation of actin cytoskeleton” and “focal adhesion” pathways in each cell type. c, d The level of gene expression by osteoblasts and fibroblasts with respect to: integrin downstream pathways toward the activation of adherens junction (c), ROCK pathway (d). Genes expressed to a higher level in osteoblasts and in fibroblasts are blue and red, respectively. e Bright field microscopy images of fibroblast adhered to MM50CH50 and RGD-modified surfaces after cell seeding for 24 h. Scale bar: 500 μm. f Heatmap of selected genes related to the formation of filopodia and lamellipodia in each cell type. g Volcano plot obtained from RNA-seq analysis of osteoblasts vs. fibroblasts on MM50CH50-modified surface.