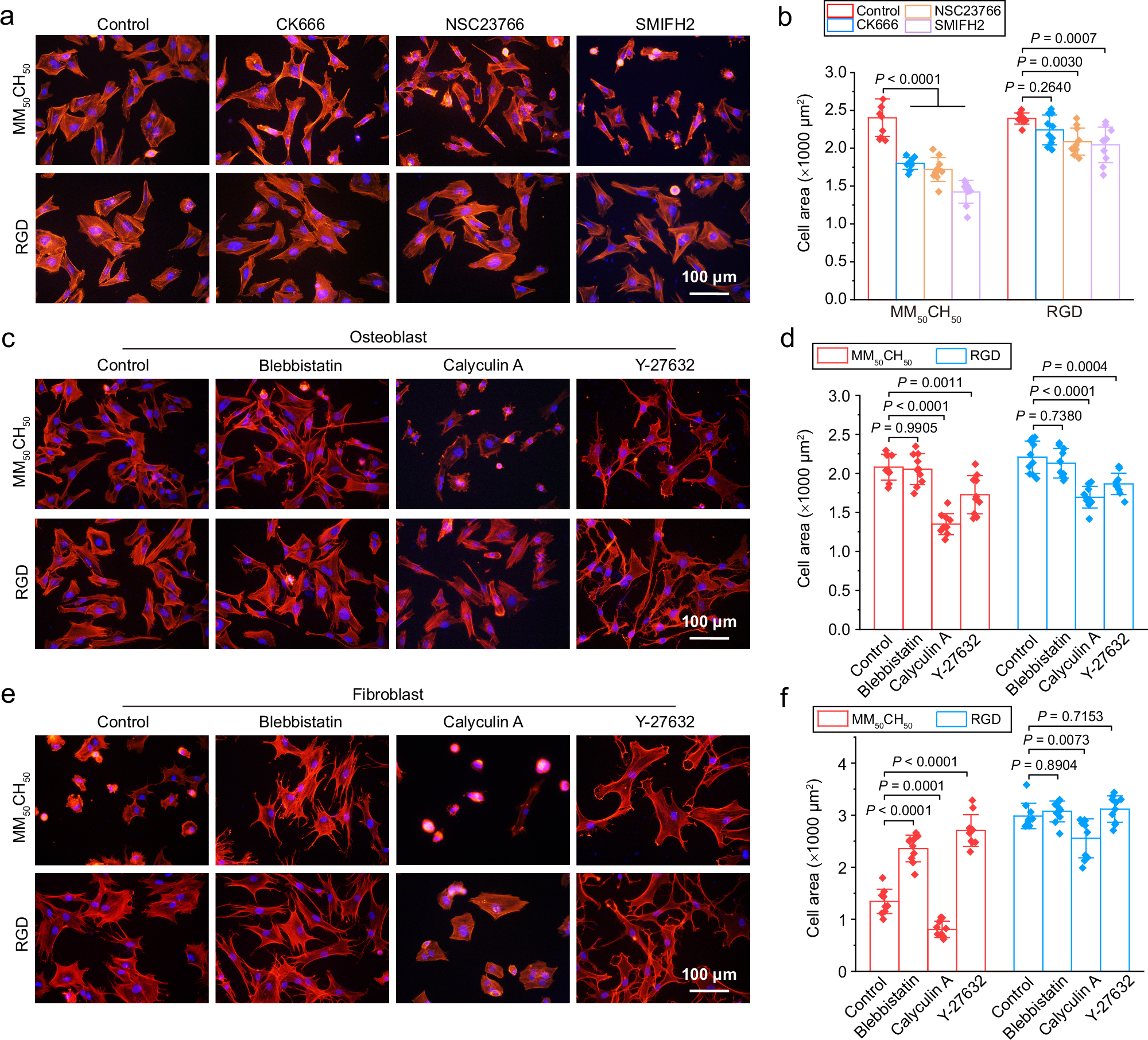
Fig. 5: Cell adhesion behavior analysis on human primary osteoblasts and human primary fibroblasts using small-molecule inhibitors.
From: Promoting implant osseointegration via the osteoblast-selective β-amino acid polymer strategy

a Representative fluorescent images of human primary osteoblasts were captured after 12 h of incubation with the small-molecule inhibitors CK666, NSC23766, and SMIFH2, respectively. F-actin was stained by rhodamine-phalloidin (red) and nucleus were stained by DAPI (blue). Non-treated cells were used as the control. b Cell area quantification on cells adhered to MM50CH50 and RGD-modified surfaces after treatment with inhibitors (n = 10). c–f Representative fluorescent images of human primary osteoblasts (c) and human primary fibroblasts (e) were captured after 12 h of incubation with the small-molecule inhibitors Blebbistatin, Calyculin A, and Y-27632, respectively. F-actin were stained by rhodamine-phalloidin (red) and nucleus was stained by DAPI (blue). Non-treated cells were used as the control. Quantification of cell area for osteoblasts (d) and fibroblasts (f) adhered to MM50CH50 and RGD-modified surfaces after treatment with inhibitors (n = 10). Data were presented as mean ± SD. Statistical analysis: one-way ANOVA with Tukey post-test.