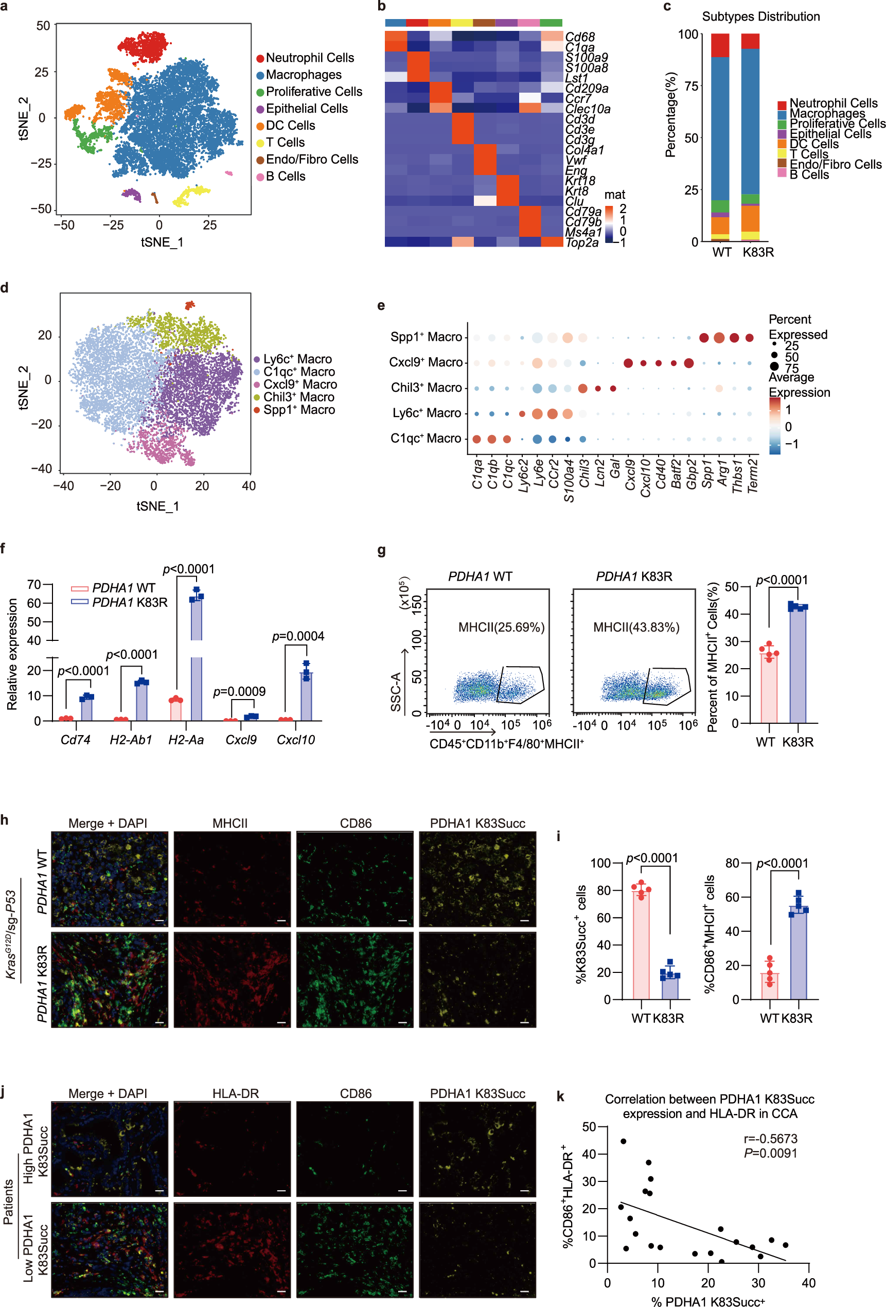
Fig. 2: Single-cell and Bulk RNA-seq analyses together reveal that PDHA1 K83 succinylation inhibits macrophage antigen presentation function.

a tSNE (t-Distributed Stochastic Neighbor Embedding) plots of 15,830 high-quality single cells from spontaneous cholangiocarcinoma mice. b Heatmaps displaying marker genes for each cell type. c Histogram showing the proportion histogram of the eight major subtypes WT (left) and K83R (right). d tSNE plots of five different macrophage subgroups. e Dot plots showing the expression of marker genes for each cell type. f Quantitative RT-PCR analysis of mRNA levels of Cd74, H2-Ab1, H2-Aa, Cxcl9, Cxcl10 changes from PDHA1 WT or PDHA1 K83R spontaneous cholangiocarcinoma mouse tumors isolated CD45+CD11b+F4/80+ macrophages (n = 3 biologically independent samples). g Flow cytometry analysis of CD45+CD11b+F4/80+MHCII+ cells expression in mice with PDHA1 WT or PDHA1 K83R after hydrodynamic tail vein injection (n = 5 biologically independent samples). h Representative mIHC staining of spontaneous cholangiocarcinoma mouse tumors. MHCII (Red), CD86 (Green), PDHA1 K83Succ (Yellow) and DAPI (Blue). Scale bars: 20 μm. i Quantification of PDHA1 K83Succ+ and CD86+MHCII+ cells in PDHA1 WT and PDHA1 K83R spontaneous cholangiocarcinoma mouse tumors (n = 5 biologically independent samples). j Representative mIHC staining of human CCA samples using antibodies against HLA-DR (Red), CD86 (Green), PDHA1 K83Succ (Yellow) and DAPI (Blue). Scale bars: 20 μm. k Pearson correlation between the levels of PDHA1 K83Succ+ and CD86+HLA-DR+ in human CCA samples (n = 20). Data are presented as mean values ± SD, and P values were calculated using two-tailed unpaired Student’s t-tests (f, g, i) or two-tailed correlation (k). Mat matrix, Macro macrophages, WT wild type. RNA-seq data is in the Genome Sequence Archive database and source data are provided as a Source Data File.