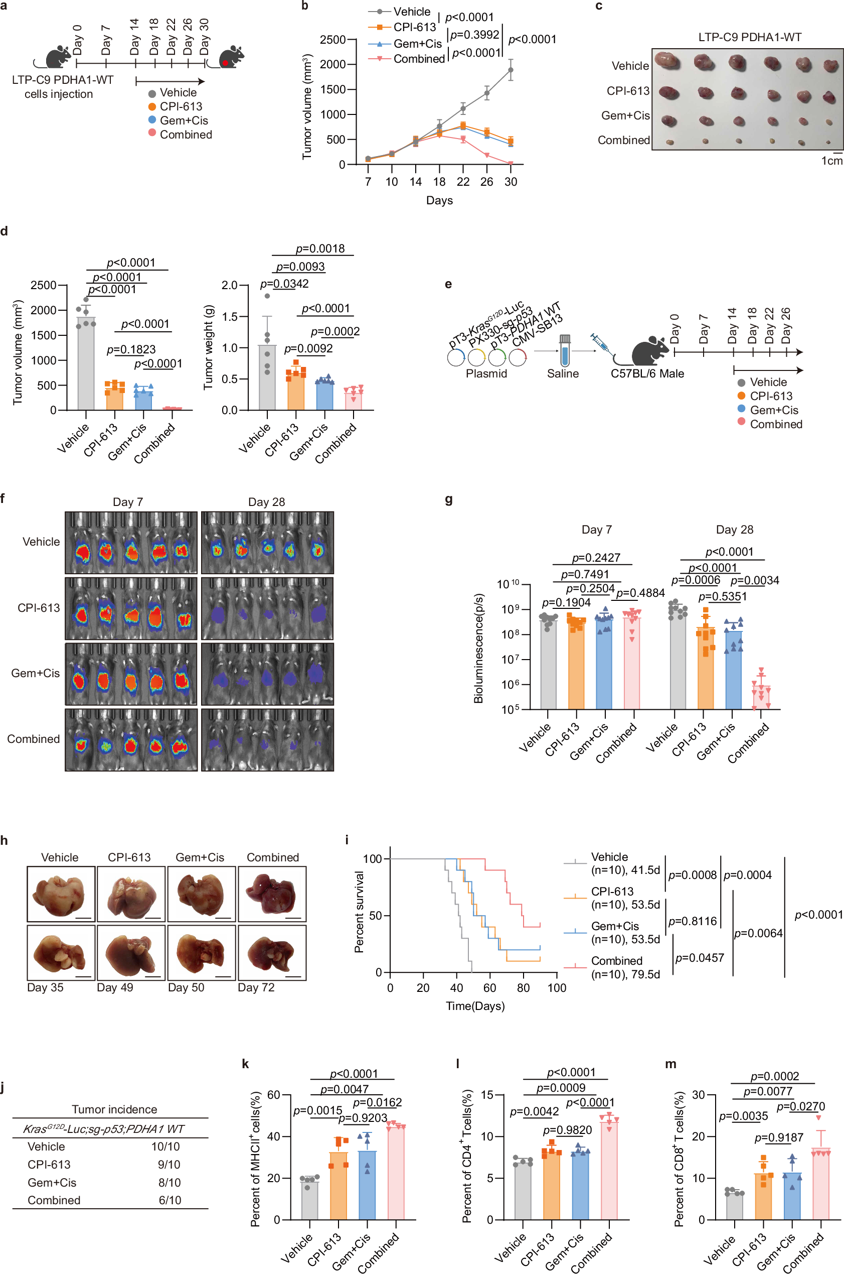
Fig. 6: Inhibiting PDHA1 succinylation can inhibit the progression of cholangiocarcinoma.

a Schematic diagram of subcutaneous tumor treatment. Created in BioRender. Zhang, N. (2025) https://BioRender.com/g40g507. b Tumor growth of LTP-C9 with overexpression of PDHA1 WT were injected into C57BL/6 mice (n = 6 biologically independent samples), with vehicle, CPI-613, Gem+Cis or combined treatment, beginning on day 14, CPI-613 and vehicle were administered daily, Gem+Cis were administered on experimental days (ED) 1, 5, 9, and 13. c Representative images of tumor volumes from vehicle, CPI-613, Gem+Cis or combined treatment on day 30 (n = 6 biologically independent samples). d Tumor volume and weight from data (b) (n = 6 biologically independent samples). e Schematic diagram of spontaneous tumor treatment. Created in BioRender. Zhang, N. (2025) https://BioRender.com/v16u276. f Bioluminescence images of C57BL/6 mice after plasmid injection on day 7, and mice on day 28 after administration of vehicle, CPI-613, Gem+Cis or combined treatment. g Bioluminescence signal from data (e) (n = 10 biologically independent samples). h Front and back representative images of livers from (e). Scale bars: 1 cm. i Kaplan–Meier survival curve of C57BL/6 mice treated as in (e) (n = 10 biologically independent samples). j Tumor incidence from data (e). k Flow cytometry analysis of CD45+CD11b+F4/80+MHCII+ cells expression of vehicle, CPI-613, Gem+Cis or combined treatment (n = 5 biologically independent samples). l Flow cytometry analysis of CD45+CD3+CD4+T cells expression of vehicle, CPI-613, Gem+Cis or combined treatment (n = 5 biologically independent samples). m Flow cytometry analysis of CD45+CD3+CD8+T cells expression of vehicle, CPI-613, Gem+Cis or combined treatment (n = 5 biologically independent samples). Data are presented as mean values ± SD, and P values were calculated using two-tailed unpaired Student’s t-tests (d, g, k–m), 2way ANOVA (b) or log-rank test (i). Gem gemcitabine, Cis cisplatin. Source data are provided as a Source Data File.