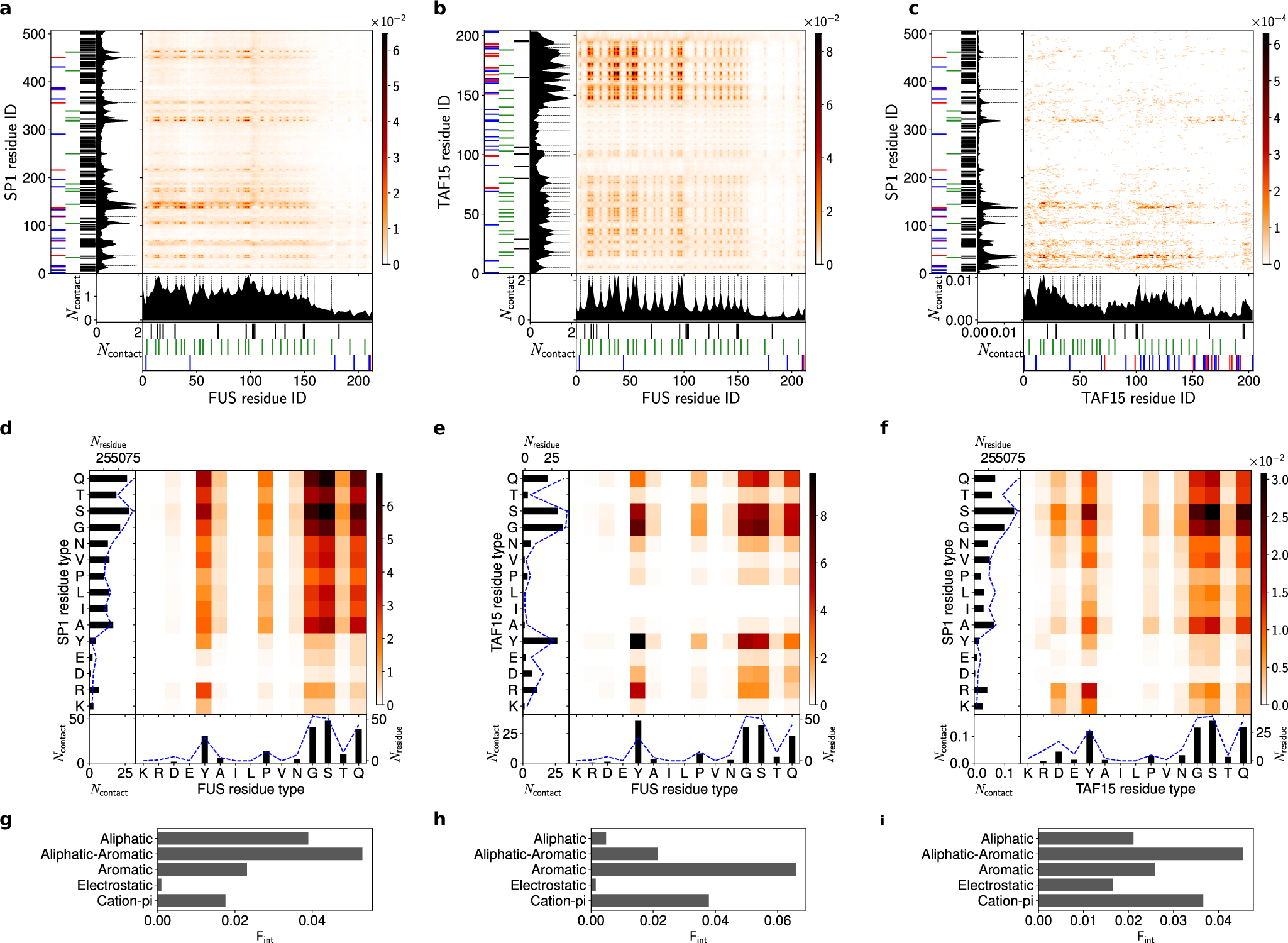
Fig. 5: Intermolecular contact maps for heterotypic interactions in two-component droplets.
From: Selective phase separation of transcription factors is driven by orthogonal molecular grammar

Intermolecular contact map by residue index for (a) FUS with SP1 (50%, 50%), (b) FUS with TAF15 (50%, 50%), and (c) SP1 with TAF15 (50%, 50%) at 150 mM and 300 K. For the definitions of the different contact types see the caption of Fig. 4 and section 3.2 of the SI. The 1D contact profiles denote a summation of the 2D map of the corresponding molecules. The black dashed lines highlight the key residues: (a) the aromatic residues in FUS with cationic and aromatic residues in SP1, (b) aromatic residues in FUS with the aromatic and cationic residues in TAF15, and (c) the cationic residues in SP1 with the aromatic residues in TAF15. Sequence information is included below the 1D summaries (copies of data displayed in a–c). Intermolecular contact map by residue type for (d) FUS with SP1 (50%, 50%), (e) FUS with TAF15 (50%, 50%), and (f) SP1 with TAF15 (50%, 50%) at 150 mM and 300 K. Intermolecular interaction summary for (g) FUS-SP1 interactions in (50%, 50%, 0%), (h) FUS-TAF15 interactions in (50%, 0%, 50%), and (i) SP1-TAF15 interactions in (0%, 50%, 50%) at 150 mM and 300 K. The fraction of interactions, \({{\mathsf{F}}}_{{\mathsf{int}}}\), are aggregated by type and normalised by the total number of the intermolecular interactions in (a–c) respectively.