Fig. 1: Engineering and characterization of FR-GECO1a and FR-GECO1c.
From: Far-red fluorescent genetically encoded calcium ion indicators

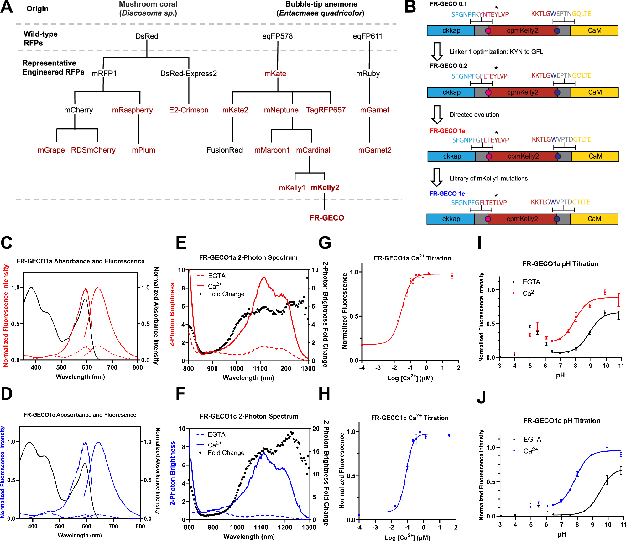
A Selected far-red FPs and FR-GECO genealogy. Far-red FPs (λem > 620 nm) are highlighted in red. B Schematic illustration of FR-GECO1 design and engineering. Linker residues are in grey; asterisk indicates position 35. Magenta and blue-colored amino acids (and correspondingly colored circles in the schematic) represent the positions of ‘gatepost’ residues28 that define the gatepost residues of cpmKelly2. Abbreviations: Calmodulin (CaM); CaM-dependent kinase kinase CaMKK-α/β peptide (ckkap). Absorbance, excitation, and emission spectra of FR-GECO1a (C) and FR-GECO1c (D) with dashed lines representing the fluorescence spectra of the Ca2+-free state and solid lines representing the spectra of the Ca2+-bound state. Two-photon spectra and dynamic range of FR-GECO1a (E) and FR-GECO1c (F). Kd titration (n = 3 technical replicates) with FR-GECO1a (G) and FR-GECO1c (H). pH sensitivity (n = 3 technical replicates) of FR-GECO1a (I) and FR-GECO1c (J). Error bars represent S.E.M. Source data are provided in a Source Data file.