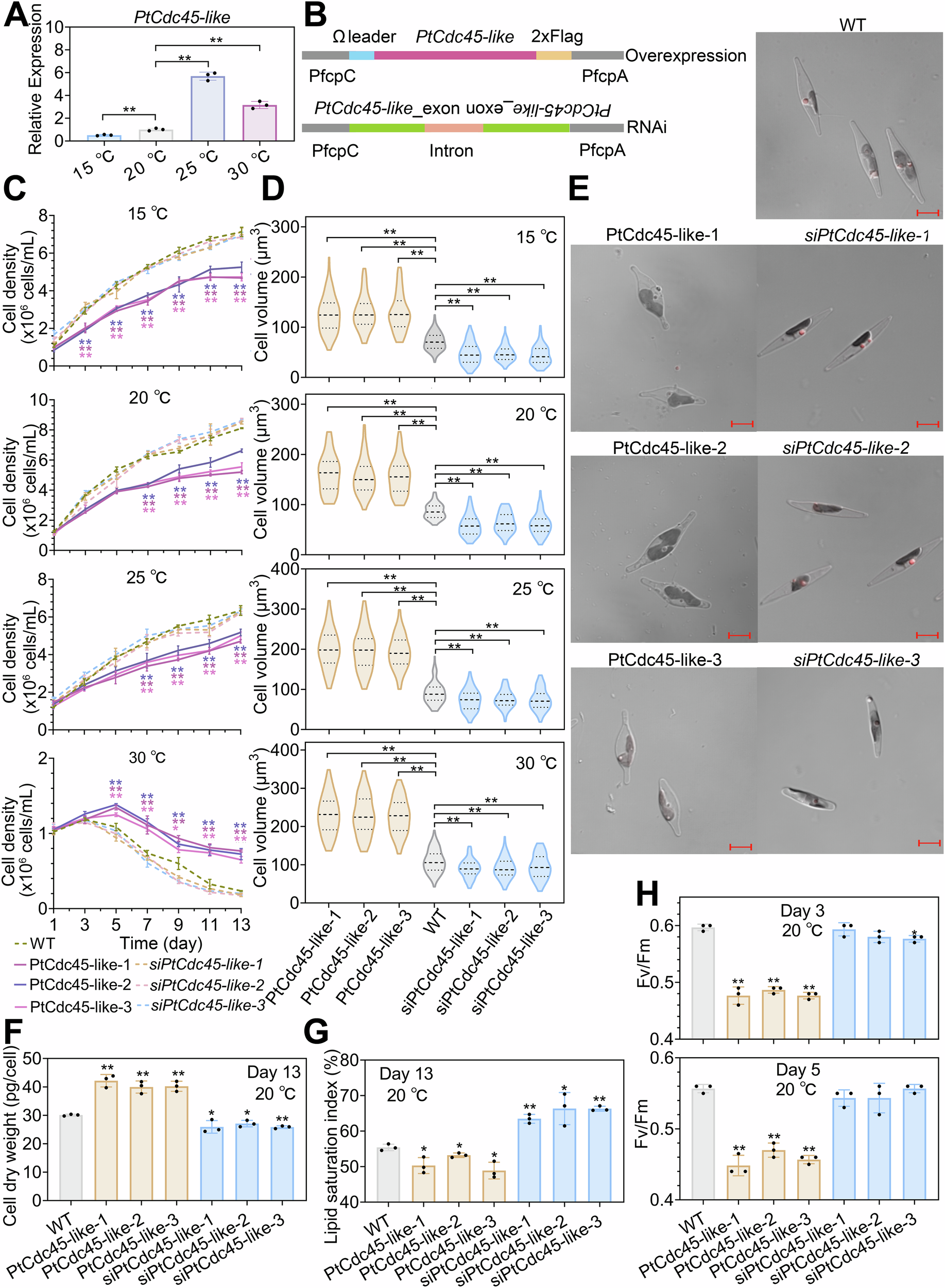
Fig. 3: Functional validation of the potential target gene PtCdc45-like.

A qPCR analysis of PtCdc45-like transcription levels in WT cells across four temperatures (15 °C, 20 °C, 25 °C, 30 °C). β-actin and TBP were used as reference genes. B Schematic representation of the PtCdc45-like overexpression cassette and RNAi expression cassette to silence PtCdc45-like. C Monitoring of cell number. D Cell volume analysis. Cell volumes were measured for 100 cells in each experiment. E Observation of cell morphology in 20 °C-cultured cells by confocal laser scanning microscope. Scale bars, 5 μm. F Determination of cell dry weight in the plateau phase. G Lipid saturation index analysis. H Maximum quantum yield of photosystem II (PSII) as measured by Fv/Fm. Data are presented as means ± SD from three independent experiments. Significance was calculated by two-tailed unpaired Student’s t test. Differences were considered significant at P < 0.05 (*) and P < 0.01 (**) (A, C, D, F-H). Source data are provided as a Source Data file.