Abstract
Diatoms are a crucial component of marine ecosystems, recognized for their broad environmental adaptability and wide temperature tolerance. However, the molecular mechanisms underlying their adaptability to diverse temperatures are unknown. In this study, we discover that heat shock transcription factors (HSFs) are potentially important for thermal tolerance in diatoms. Our study focuses on PtHSF2, annotated as HSF2 in Phaeodactylum tricornutum’s genome, which is ubiquitous in diatoms. Overexpression of PtHSF2 markedly enhances thermal tolerance and increases cell size; causes significant differential expression of several genes, including cell division cycle protein 45-like (PtCdc45-like), ATM (ataxia telangiectasia mutated), ATR (ataxia telangiectasia and Rad3-related), light-harvesting complex protein 2 (Lhcx2), and fatty acid desaturase. Cleavage Under Targets and Tagmentation (CUT&Tag) and CUT&Tag-qPCR analyses demonstrate that PtHSF2 directly targets and upregulates PtCdc45-like and Lhcx2 while downregulating ATP-binding cassette transporter. Functional validation of PtCdc45-like shows that its overexpression results in larger cell size, enhances antioxidant capacity, and improves cell survival at elevated temperatures. Collectively, our findings elucidate the molecular mechanism by which PtHSF2 mediates high-temperature tolerance in diatoms and validate the functions of its target gene PtCdc45-like. These results highlight the importance of HSFs in diatom temperature adaptation and provide insights into temperature acclimation in microalgae.
Similar content being viewed by others
Introduction
Global warming, primarily driven by the greenhouse effect, has led to the oceans sequestering over 90% of the excess heat on Earth since 19701. The oceans play a pivotal role in maintaining the planet’s thermal balance, yet the rise in sea temperatures has had detrimental impacts on marine ecosystems. These impacts include substantial coral reef degradation2, declines in marine fauna populations3, and reductions in marine biodiversity4. Marine phytoplankton, critical to oceanic ecosystems, contribute nearly half of global primary productivity5 and are essential in regulating Earth’s climate. Notably, among various phytoplankton groups such as diatoms, dinoflagellates, cyanobacteria, and coccolithophores, diatoms are distinguished by their extensive temperature tolerance6, highlighting their pivotal role in responding to climate change.
Diatoms, which are vital to Earth’s ecosystems and account for approximately one-fifth of global carbon dioxide fixation annually7, are at the forefront of research in the context of global warming. The warming trend has been linked to potential reductions in diatom abundance worldwide by at least 10%, due to increased ocean stratification8. However, there are perspectives suggesting that this stratification may boost diatom productivity and organic carbon output9. A groundbreaking study combining genomic and phenotypic analyses reveals rapid evolutionary adaptation of diatoms to higher temperatures10, underscoring their crucial role as marine phytoplankton in adapting to climate change. Therefore, investigating the molecular mechanisms underlying diatom thermal tolerance is not only of scientific importance but also key to foreseeing and understanding shifts in future marine ecosystems.
Heat shock transcription factors (HSFs) are highly conserved DNA-binding proteins in eukaryotes, playing a crucial role in environmental adaptation by finely tuning gene transcription and enhancing stress resistance11,12,13. Phaeodactylum tricornutum, a model diatom species widely distributed in coastal and inland waters, exhibits remarkable cell plasticity, including size variation and morphological changes among oval, fusiform, and triradiate forms14. This unique plasticity, combined with its exceptional environmental adaptability, enables P. tricornutum to thrive in highly unstable conditions, such as estuaries and rock pools14. Notably, P. tricornutum exhibits significant temperature adaptability15,16, surviving in natural environments from the tropics to subarctic regions17, and growing in laboratory conditions from 5 to 28 °C18,19. However, the molecular mechanisms underlying its thermotolerance remain enigmatic.
The effects of temperature on diatom growth and physiology are well-studied20,21,22. High-throughput sequencing technologies have paved the way for investigating the molecular mechanisms of diatom responses to temperature stress. Many studies have explored these mechanisms using genomics10, transcriptomics23,24,25, and proteomics26, providing valuable insights into diatom thermal tolerance. However, these studies primarily focus on omics data, with limited functional analyses of key temperature-responsive genes, especially HSFs. In this study, we investigated the functional mechanism of a conserved diatom HSF in P. tricornutum, which may offer new insights into the molecular mechanisms underlying thermal tolerance in diatoms.
Our findings revealed a widespread presence of HSFs in diatoms. For example, HSFs are the most abundant transcription factors (TFs) in diatoms such as Thalassiosira weissflogii, Thalassiosira pseudonana, and P. tricornutum. In particular, the P. tricornutum genome comprises 69 genes encoding HSFs27, leading us to hypothesize that these HSFs are potentially significant for the environmental adaptation of P. tricornutum, especially under high-temperature conditions. To test this, we employed overexpression and RNA interference strategies to analyze the function of PtHSF2 in P. tricornutum. Physiological analysis of PtHSF2 transgenic lines at four temperatures (15 °C, 20 °C, 25 °C, and 30 °C) revealed that overexpression of PtHSF2 significantly enhanced heat tolerance, accompanied by a pronounced increase in cell size. Furthermore, RNA sequencing (RNA-seq), Cleavage Under Targets and Tagmentation (CUT&Tag), and CUT&Tag-qPCR were used to investigate the regulatory mechanism of PtHSF2, which was found to be involved in the transcriptional regulation of several genes. We verified the function of the target gene cell division cycle protein 45-like (PtCdc45-like) and evaluated the thermal tolerance of PtCdc45-like transgenic strains in terms of redox levels and cell survival rates. These results elucidate the critical role of PtHSF2 in regulating heat tolerance and demonstrate that PtCdc45-like is an important target mediating the involvement of PtHSF2 in the response to high-temperature conditions.
Results
PtHSF2 enhanced P. tricornutum’s tolerance to 30 °C
Diatoms, widely distributed in marine ecosystems, are ubiquitous in nearly all aquatic habitats28. Different diatom species exhibit distinct thermal tolerance ranges. For instance, Chaetoceros tenuissimus grows optimally between 25 to 30 °C29, while Fragilariopsis cylindrus thrives at −1 to 10 °C30. T. pseudonana, Fistulifera solaris, and P. tricornutum have thermal tolerance ranges of 10–35 °C10,31, 15–35 °C32,33, and 5–28 °C18,19, respectively. To elucidate the molecular mechanisms underlying the thermal adaptability of diatoms, an analysis of transcription factor abundance and proportion was conducted in 15 diatom species with sequenced genomes. Results revealed that HSFs are the most abundant transcription factors family in diatoms, ranging from tens to hundreds of genes (Supplementary Table 1). For example, T. weissflogii harbors 393 HSF-encoding genes, constituting 53% of its total transcription factors, while dinoflagellates, coccolithophores, and green algae possess fewer than 10 HSFs, accounting for only 0–7.2% of their transcription factors. Given the global distribution and extensive temperature adaptability of diatoms, it was hypothesized that HSFs play a crucial role in their environmental adaptation. Consistent with previous reports27, we found that P. tricornutum possessed 69 HSF genes, representing the highest proportion (44.2%) among all transcription factors. An analysis of transcriptome data from the MMETSP project34 and the re-assembly data by Johnson et al.35 indicated that 38 HSF genes are actively expressed in P. tricornutum (Supplementary Data 1). Additionally, we observed the expression of HSF orthologues in other species (Supplementary Data 1). We speculate that these HSFs may play significant regulatory roles under specific stress conditions, including high temperature, light stress, and other environmental stresses.
Phylogenetic analysis categorized the 69 HSFs into four major groups: Group I, Group II, Group III, and Group IV (Supplementary Fig. 1A). Except for Group II, the other groups were further subdivided into multiple subclasses. Group IV HSFs displayed closer homology with HSFs from Emiliania huxleyi. Overall, P. tricornutum HSFs were more closely related to each other than to HSFs from Chlamydomonas reinhardtii or Arabidopsis thaliana. Notably, PtHSF2 (Phatr3_J55070) showed the most significant upregulation among the differentially expressed HSFs under elevated temperature conditions (Supplementary Data 2), with its transcript levels varying significantly with temperature changes (15 °C to 30 °C), peaking at 25 °C, followed by 15 °C, 30 °C, and 20 °C (Fig. 1A), suggesting that PtHSF2 may play a crucial role in temperature response.
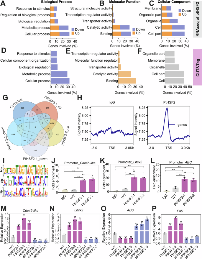
A qPCR analysis of temperature effects on PtHSF2 transcription levels in wild-type cells. Expression levels were normalized to β-actin and TBP (TATA box binding protein) using the comparative Ct method. B Schematic map of the PtHSF2 overexpression and RNAi expression cassettes. Both expression cassettes were controlled with fcpC promoter (PfcpC) and fcpA terminator (TfcpA) of fucoxanthin chlorophyll a/c binding protein (fcp) gene of P. tricornutum. An omega leader motif was inserted in between PfcpC and the PtHSF2 gene to enhance the translation. Cell density monitoring (C), cell morphology observation (D), and cell volume measurement (E) of PtHSF2 transgenic lines at 15 °C, 20 °C, 25 °C and 30 °C. Scale bars, 5 μm. Cell volumes for 100 cells were measured in each experiment. F Analysis of Nile Red (NR) fluorescence intensity (FI) at 30 °C. G Cell survival rate at 30 °C. H Analysis of reactive oxygen species (ROS) levels at 30 °C. A, C, E–H Error bars represent mean values ± SD for three independent experiments. Statistical significance was determined using two-tailed unpaired Student’s t-test. Significant difference is indicated at P < 0.05 (*) or P < 0.01 (**) level. WT, wild type; PtHSF2-1, −2, −3, three PtHSF2 overexpressing strains; siPtHSF2-1, −2, −3, three PtHSF2 RNAi strains. Source data are provided as a Source Data file.
Furthermore, the analysis of the taxonomic distribution of PtHSF2 homologs in the ocean revealed that 99% of the hits in the marine EUK-SMAGs (Eukaryotes Single-Cell and Metagenome Assembled Genomes) database were from diatoms (Bacillariophyta) (Supplementary Fig. 1B), indicating that diatoms are the primary hosts of this gene. This finding suggests that PtHSF2 is widely present in diatoms and may play a crucial role in their biological functions or adaptation mechanisms. Supplementary Fig. 1C shows that the abundance of PtHSF2 homologs is highest at higher latitudes and relatively low in tropical regions, which could be attributed to differing environmental conditions and ecological niches in these areas. Although diatoms exhibit broad temperature tolerance, they generally thrive better in cooler waters36.
SMART (Simple Modular Architecture Research Tool) domain annotation identified a conserved HSF domain in PtHSF2 between amino acids 89 and 188 (Supplementary Fig. 2A). Annotated as HSF2 in the P. tricornutum genome, it was named PtHSF2. Phylogenetic analysis demonstrated that genes with higher homology to PtHSF2 were derived from other diatom species, such as F. solaris, Pseudo-nitzschia multistriata, and T. pseudonana (Supplementary Fig. 2B). To assess PtHSF2’ regulatory function in microalgae, overexpression and RNA interference (RNAi) plasmids were separately constructed (Fig. 1B). Through genomic polymerase chain reaction (PCR) (Supplementary Fig. 2C), quantitative real-time PCR (qPCR) (Supplementary Fig. 2D), and western blotting (Supplementary Fig. 2E), three overexpression lines (PtHSF2-1, PtHSF2-2, and PtHSF2-3) and three silenced lines (siPtHSF2-1, siPtHSF2-2, and siPtHSF2-3) were successfully established. We measured PtHSF2 protein levels in the PtHSF2 overexpression strain (PtHSF2-proH1) at four temperatures (15 °C, 20 °C, 25 °C, and 30 °C) and found a significant increase at elevated temperatures (25 °C and 30 °C) (Supplementary Fig. 2F).
Alignment analysis of the coding regions of the remaining 68 HSF genes from P. tricornutum with dsPtHSF2 revealed that only 8 HSF genes, including Phatr3_J38294, Phatr3_J48667, Phatr3_J48572, Phatr3_J42824, Phatr3_J45391, Phatr3_EG02624, Phatr3_J50136, and Phatr3_EG00212, contained perfectly matching segments with dsPtHSF2, all of which were shorter than 16 bp (Supplementary Fig. 3A). According to Chen et al.37, such short matches are insufficient to cause off-target effects. Furthermore, analysis of the relative transcription levels of these 8 HSF genes showed no significant downregulation (Supplementary Fig. 3B). These results indicate that RNAi targeting PtHSF2 did not cause off-target effects among its paralogues.
To characterize the thermal tolerance of PtHSF2-transformed microalgae, cells were cultured separately at 15 °C, 20 °C, 25 °C, and 30 °C. Cell density monitoring revealed that PtHSF2 overexpression cell lines exhibited lower growth rates at 15 °C, 20 °C, and 25 °C compared to WT cells and the RNAi lines (Fig. 1C). While temperatures above 25 °C impaired growth, and 30 °C exposure for over three days severely inhibited it, PtHSF2 overexpression lines had significantly higher cell density than WT cells at 30 °C (Fig. 1C). Confocal microscopy and Nile red staining revealed increased cell size and neutral lipid content in overexpression lines, particularly at 30 °C (Fig. 1D–F). Additionally, lipid droplets were observed outside of the PtHSF2-1 cells under 30 °C, potentially due to cell rupture or active secretion (Fig. 1D). Previous studies have demonstrated that microalgae actively secrete lipid droplets during periods of high lipid synthesis38. Quantitative analysis showed that cell volume in overexpression lines was 2.1–2.4 times larger than WT cells at 30 °C, while knockdown lines were significantly smaller (Fig. 1E).
Thermal stress often impairs photosystem II (PSII), leading to reactive oxygen species (ROS) production and lipid peroxidation39,40. Therefore, ROS and lipid peroxides, such as malondialdehyde (MDA), an abundant byproduct of lipid peroxidation41, serve as indicators of oxidative stress. Analysis of cell survival rates demonstrated that PtHSF2 overexpressing lines exhibited significantly higher survival rates at 30 °C compared to WT cells (Fig. 1G). Moreover, overexpression lines exhibited significantly lower ROS (Fig. 1H) and MDA levels (Supplementary Fig. 4A) and higher antioxidant enzyme activities, including superoxide dismutase (SOD) and catalase (CAT) (Supplementary Fig. 4B, C). The lipid saturation index was significantly lower in the overexpressing lines and higher in the RNAi lines compared to the WT (Supplementary Fig. 4D). These results suggest that PtHSF2 may mediate the cell’s thermal response by regulating the expression of genes related to cell size, lipid synthesis, and antioxidant defense.
Deciphering PtHSF2’s regulatory mechanism through integrated RNA-seq and CUT&Tag analyses
We employed RNA-seq, CUT&Tag, and CUT&Tag-qPCR techniques to unravel the functional mechanisms governed by PtHSF2. The number and quality of sequencing reads from RNA-seq and CUT&Tag libraries were presented in the Supplementary Data 3 and 4, highlighting the sequencing depth and overall data quality across all samples. RNA-seq analysis revealed 1912 significantly differentially expressed genes (DEGs) in the PtHSF2-1 versus WT comparison, with 940 upregulated and 972 downregulated. In the PtHSF2-2 versus WT comparison, 2,404 DEGs were identified, including 1,121 upregulated and 1,283 downregulated. Among these, 1449 DEGs were shared between the two PtHSF2 overexpressing lines, comprising 676 upregulated and 773 downregulated (Supplementary Data 5). Notably, genes encoding Cdc45-like (Phatr3_J9344), light-harvesting complex protein 2 (Lhcx2, Phatr3_EG02404), fatty acid desaturase (FAD, Phatr3_J46275), as well as ataxia telangiectasia mutated (ATM, Phatr3_J51040) and ataxia telangiectasia and Rad3-related (ATR, Phatr3_J44708), were significantly upregulated, while an ATP-binding cassette (ABC) transporter (Phatr3_J42881) containing two ABC_ATPase domains, which shares high homology with F. solaris and Cylindrotheca closterium, was significantly downregulated (Supplementary Data 6–8 and Supplementary Fig. 5A, B). Additionally, the expression levels of 12 PtHSF2 homologs exhibited significant changes, with 5 genes upregulated and 7 downregulated (Supplementary Data 8).
Gene Ontology (GO) annotation and enrichment analysis of the 1449 DEGs revealed that 30.9% participated in cellular processes under the “biological process” category, with 15.0% upregulated and 15.9% downregulated (Fig. 2A and Supplementary Data 9). In the “molecular function” category, 29.4% of DEGs were associated with catalytic activity, with 12.6% upregulated and 16.8% downregulated (Fig. 2B). For the “cellular component” category, DEGs enriched in “cell” and “cell part” terms both accounted for 36.7%, comprising 16.9% upregulated and 19.8% downregulated genes (Fig. 2C). KEGG pathway analysis unveiled significant enrichment of genes involved in cell cycle regulation, antioxidant defense, fatty acids synthesis, AMP-activated protein kinase (AMPK) signaling, and carbohydrate metabolism (Supplementary Data 6). Among these, two mitochondrial inner membrane proteins, MPV17 (Phatr3_J15341 and Phatr3_Jdraft223), associated with antioxidant processes42, were significantly upregulated (Supplementary Data 6). Collectively, these results highlight that PtHSF2 overexpression profoundly influences genes linked to cell cycle regulation and environmental information processing.
Gene Ontology (GO) analysis (Level 2) of the top 5 significantly enriched terms for differentially expressed genes (DEGs) between PtHSF2 overexpressing cells and WT cells during the stationary phase at 20 °C. A Biological Process; B Molecular Function; C Cellular Component. The x-axis label “Genes involved (%)” in panels A–C represents the percentage of DEGs associated with a specific GO term within the overlap between the two PtHSF2 overexpressing lines, relative to the total of 1449 DEGs identified. D–F GO analysis of potential target genes identified by CUT&Tag. The x-axis label “Genes involved (%)” in panels D-F indicates the percentage of potential target genes associated with a specific GO term among the 295 target genes identified. G The overlap between the CUT&Tag and RNA-seq, as analyzed in the Venn diagram. H Distribution of CUT&Tag reads around the transcription start site (TSS). IgG, IgG CUT&Tag; PtHSF2, Flag CUT&Tag. I The top three DNA binding motifs of PtHSF2 as revealed by CUT&Tag analysis. CUT&Tag-qPCR was performed to validate the binding sites of PtHSF2, including J the promoter of Cdc45-like; K the promoter of Lhcx2; and L the promoter of ABC. The fold enrichment was normalized to the promoters of β-actin and TBP. IgG (IgG CUT&Tag) and WT (WT CUT&Tag) were used as the control groups. Relative transcription levels of potential target genes (M) Cdc45-like, (N) Lhcx2, (O) ABC, and (P) FAD were determined by qPCR and normalized to β-actin and TBP. J–P Statistical significance was determined using two-tailed unpaired Student’s t-test. Significant difference is indicated at P < 0.05 (*) or P < 0.01 (**) level. Each value represents mean ± SD (n = 3 biological replicates). Source data are provided as a Source Data file.
CUT&Tag, a potent method for investigating transcription factor-DNA interactions43, identified 295 potential PtHSF2 target genes (Supplementary Data 10), which underwent GO annotation analysis (Fig. 2D–F). These target genes were enriched in catalytic (22.4%) and binding activities (31.2%), participating in intracellular biological processes (32.9%) (Fig. 2D, E). Moreover, a substantial proportion was associated with membrane components (19.3%) and cellular components (38.3%) (Fig. 2F and Supplementary Data 10), suggesting PtHSF2’s involvement in regulating cellular structures and membrane composition.
To identify PtHSF2’s binding sites, CUT&Tag and CUT&Tag-qPCR analyses were performed. The Venn diagram (Fig. 2G) revealed 35 intersecting genes between potential targets and DEGs (Supplementary Data 11), comprising 18 upregulated and 17 downregulated genes, including Cdc45-like (Phatr3_J9344), Lhcx2 (Phatr3_EG02404), and the ABC transporter (Phatr3_J42881). The limited overlap between DEGs and potential targets likely stems from several factors. First, TFs can regulate gene expression both directly and indirectly44, with some targets showing no detectable expression changes45,46,47. Second, while RNA-seq offers broad coverage, it lacks specificity, whereas CUT&Tag provides high specificity by targeting proteins of interest with specific antibodies43. Signal intensity analysis around transcription start sites (TSS) showed a significant enrichment peak at 8.25 for PtHSF2, indicating its primary binding sites at the TSS regions, which were absent in IgG controls (Fig. 2H). Using the MEME algorithm48, we identified the top three DNA-binding motifs for PtHSF2 (Fig. 2I), with the most prominent motif being the sequence “GGTTAGGGTTAGGGTTAGGGTTAGGGTTAG.” This sequence represents a putative consensus motif, indicating a conserved recognition pattern across genomic sites. CUT&Tag-qPCR further confirmed PtHSF2’s binding to promoter regions of Cdc45-like (Phatr3_J9344), Lhcx2 (Phatr3_EG02404), and ABC (Phatr3_J42881) transporter genes in both overexpressing lines (Fig. 2J–L).
TFs can positively or negatively regulate the transcription of target genes38,44,49. To elucidate how PtHSF2 modulates its targets, we analyzed transcription levels of potential target genes. In PtHSF2-overexpressing cells, Cdc45-like and Lhcx2 were significantly upregulated, while the ABC transporter was notably downregulated (Fig. 2M–O). The upregulation of FAD (Phatr3_J46275) in overexpressing lines and its downregulation in RNAi lines (Fig. 2P and Supplementary Data 6) corresponded with changes in unsaturated fatty acid content (Supplementary Fig. 4D). However, CUT&Tag did not detect direct targeting of the FAD promoter, suggesting that PtHSF2 regulates FAD indirectly. Interestingly, the regulatory trends for target genes at 30 °C (Supplementary Fig. 6A-F) were consistent with those observed at 20 °C (Fig. 2M–P; Supplementary Data 5), suggesting that PtHSF2’s regulatory mechanisms remain stable across these temperature conditions.
Functional identification of PtCdc45-like
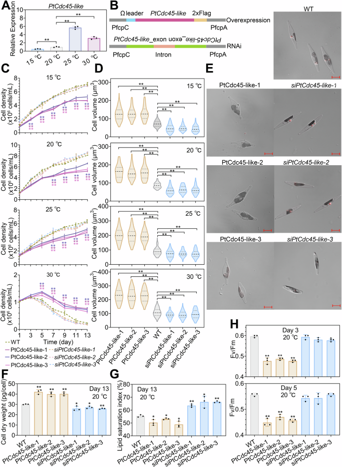
In the WT background, PtCdc45-like transcription increased from 15 °C to 25 °C but declined at 30 °C compared to 25 °C (Fig. 3A), suggesting its critical role in high-temperature responses. To elucidate PtCdc45-like’s biological function, we employed bioinformatics and molecular biology approaches. Bioinformatics analysis revealed that PtCdc45-like coding region spans 2274 bp, encoding a conserved Cdc45-like protein domain between amino acids 29 and 754 (Supplementary Fig. 7A). Phylogenetic analysis showed that PtCdc45-like is evolutionarily conserved among diatoms (Supplementary Fig. 7B).
A qPCR analysis of PtCdc45-like transcription levels in WT cells across four temperatures (15 °C, 20 °C, 25 °C, 30 °C). β-actin and TBP were used as reference genes. B Schematic representation of the PtCdc45-like overexpression cassette and RNAi expression cassette to silence PtCdc45-like. C Monitoring of cell number. D Cell volume analysis. Cell volumes were measured for 100 cells in each experiment. E Observation of cell morphology in 20 °C-cultured cells by confocal laser scanning microscope. Scale bars, 5 μm. F Determination of cell dry weight in the plateau phase. G Lipid saturation index analysis. H Maximum quantum yield of photosystem II (PSII) as measured by Fv/Fm. Data are presented as means ± SD from three independent experiments. Significance was calculated by two-tailed unpaired Student’s t test. Differences were considered significant at P < 0.05 (*) and P < 0.01 (**) (A, C, D, F-H). Source data are provided as a Source Data file.
To characterize its function, overexpression and RNAi plasmids were constructed (Fig. 3B). Putative positive transformants were selected based on bleomycin resistance and validated through genomic PCR, qPCR, and western blot analyses, resulting in six confirmed lines: three overexpression lines (PtCdc45-like-1, −2, −3) and three RNAi lines (siPtCdc45-like-1, −2, −3) (Supplementary Fig. 7C–E). qPCR analysis revealed transcription levels of PtCdc45-like were 2.6- to 3.8-fold higher in the overexpression lines and reduced to 20.2–29.3% of WT levels in RNAi lines (Supplementary Fig. 7D). Western blotting confirmed specific protein expression (~86.9 kDa) in transformants but not in WT cells (Supplementary Fig. 7E). Protein level analysis across varying temperatures demonstrated a temperature-dependent increase in PtCdc45-like protein levels in the PtCdc45-like-proC1 overexpression strain (Supplementary Fig. 7F).
Overexpressing lines exhibited significantly reduced cell densities compared to WT and RNAi lines at 15–25 °C, but notably higher densities at 30 °C (Fig. 3C). Under normal growth conditions (20 °C), overexpression lines displayed significantly larger cell volumes than WT, while RNAi lines had smaller cells, with cell size increasing further at higher temperatures (Fig. 3D, E). These results highlight PtCdc45-like as a key regulator of cell size in P. tricornutum. Notably, the total dry weight of cell pellets, normalized by cell number, revealed that larger cell volumes correlated with higher average cell dry weight (Fig. 3F).
Cell plasticity is influenced by membrane fluidity and cell wall flexibility. The fusiform structure of P. tricornutum, lacking a silicified cell wall50, may facilitate cell size plasticity. Consistent with this, overexpression lines exhibited a lower lipid saturation index, while RNAi lines had higher indices (Fig. 3G). This suggests a positive correlation between cell size and the proportion of unsaturated fatty acids, supported by the upregulation of FAD (Phatr3_J46275) in overexpression lines and its downregulation in RNAi lines (Supplementary Fig. 7G). These findings align with those observed in PtHSF2 transgenic lines (Fig. 2P) and prior studies linking desaturase activity to unsaturated fatty acid synthesis51,52. In microalgae, fatty acids primarily exist as triacylglycerols (TAGs), phospholipids, and glycolipids, with phospholipids and glycolipids serving as the primary components of membranes53. Accordingly, we hypothesize that larger cells had a higher proportion of unsaturated fatty acids in their cell membranes, contributing to enhanced membrane fluidity.
Overexpression lines exhibited lower maximum quantum yield of photosystem II (Fv/Fm) than WT, while RNAi lines showed no difference (Fig. 3H). Interestingly, Lhcx2 (Phatr3_EG02404) transcription decreased in overexpression lines but increased in RNAi lines (Supplementary Fig. 7H), contrasting with its regulation in PtHSF2-transformed lines (Fig. 2N).
Overexpression of both PtCdc45-like and PtHSF2 resulted in comparable phenotypic changes, including increased cell size and altered lipid composition. Furthermore, the ABC transporter (Phatr3_J42881) was significantly downregulated in both PtCdc45-like and PtHSF2 overexpressing lines and upregulated in the RNAi lines (Fig. 2O and Supplementary Fig. 7I). This transporter’s ABC_ATPase domain (Supplementary Fig. 5A), associated with mitochondrial mRNA processing54, suggests that its downregulation may impair mitochondrial function, contributing to slower growth.
Cell cycle progression analysis revealed that overexpression lines (PtHSF2-1 and PtCdc45-like-1) had higher proportions of cells in the S and G2 phases, indicating accumulation or arrest, whereas RNAi lines displayed distributions similar to WT cells (Supplementary Fig. 8A). This is consistent with differential expression of cell cycle-related genes in overexpression lines (Supplementary Data 6; Supplementary Fig. 6E, F; Supplementary Fig. 8B; Supplementary Fig. 9), which may contribute to the observed cell accumulation or arrest during these phases. Among these genes, the key kinases regulating cell cycle and replication checkpoints, ATM and ATR55, were significantly upregulated, suggesting the activation of cell cycle checkpoints. In addition to these cell cycle-related genes, PtCdc45-like significantly altered the transcription levels of FAD, Lhcx2, and ABC (Supplementary Fig. 7G–I). Specifically, its effects on FAD and ABC were consistent with those of PtHSF2, whereas its effect on Lhcx2 was opposite.
Mutual regulation between PtHSF2 and PtCdc45-like
To investigate the regulatory relationship between PtCdc45-like and the transcriptional variability of FAD, Lhcx2, ABC, ATM, and ATR we first examined PtHSF2 transcription in PtCdc45-like overexpression and RNAi lines. The results revealed that PtHSF2 was upregulated in the overexpression lines and downregulated in the RNAi lines (Fig. 4A). Combined with our earlier observation that PtHSF2 activates PtCdc45-like transcription, this finding suggests the existence of a positive feedback loop between PtHSF2 and PtCdc45-like.
A qPCR analysis of PtHSF2 transcript levels in PtCdc45-like transgenic lines at 20 °C. Relative transcript levels of FAD (B), ABC (C), Lhcx2 (D), ATM (E), and ATR (F) in the Ho-Ci and Hi-Co lines at 20 °C. PtHSF2-1, PtHSF2 overexpressing line 1; Ho-Ci-1/2/3, three cell lines with PtHSF2 overexpression and PtCdc45-like knockdown; siPtHSF2-1, PtHSF2 RNAi line 1; Hi-Co-1/2/3, three cell lines with PtCdc45-like overexpression and PtHSF2 knockdown. β-actin and TBP were used as reference genes. G Cell density at 20 °C and 30 °C. H Cell volume analysis at 20 °C. In each experiment, the volume of 100 cells was measured. The data are expressed as means ± SD, based on three independent experiments. Statistical significance was determined using two-tailed unpaired Student’s t test. Differences were considered significant at P < 0.05 (*) and P < 0.01 (**) (A, D–H). Source data are provided as a Source Data file.
To further elucidate the regulatory interactions, two types of transgenic cell lines were constructed: Ho-Ci (PtHSF2 overexpression combined with PtCdc45-like knockdown) and Hi-Co (PtHSF2 knockdown combined with PtCdc45-like overexpression). Six lines—Ho-Ci-1, Ho-Ci-2, Ho-Ci-3, Hi-Co-1, Hi-Co-2, and Hi-Co-3—were successfully validated (Supplementary Fig. 10A–F). Next, we assessed FAD and ABC transcription levels in these cell lines. The results indicated that knocking down PtCdc45-like in the PtHSF2 overexpression background did not affect FAD and ABC, and similarly, overexpressing PtCdc45-like in the PtHSF2 knockdown background had no impact on these genes (Fig. 4B, C). These findings suggest that the regulation of FAD and ABC is predominantly mediated by PtHSF2, with the influence of PtCdc45-like being exerted indirectly through its positive feedback on PtHSF2.
In contrast, Lhcx2 transcription was significantly altered in both Ho-Ci and Hi-Co lines, as knocking down PtCdc45-like in the PtHSF2 overexpression background increased Lhcx2 while overexpressing PtCdc45-like in the PtHSF2 knockdown background decreased Lhcx2 (Fig. 4D), indicating that Lhcx2 transcription is influenced by PtCdc45-like. Combined with the data from Fig. 2K, N, these results suggest that Lhcx2 is co-regulated by PtHSF2 and PtCdc45-like, with PtCdc45-like acting as a repressor. Whether this repression is direct or indirect remains to be investigated. ATM and ATR were markedly downregulated in the Ho-Ci lines but upregulated in the Hi-Co lines (Fig. 4E, F). Moreover, both genes were significantly upregulated in PtHSF2 and PtCdc45-like overexpression lines (Supplementary Data 6; Supplementary Fig. 6E, F; Supplementary Fig. 8B; Supplementary Fig. 9), suggesting that PtHSF2 may regulate these genes via PtCdc45-like.
Under normal growth conditions (20 °C), knocking down PtCdc45-like in the PtHSF2 overexpression background alleviated the growth retardation (Fig. 4G) and cell enlargement (Fig. 4H) caused by PtHSF2 overexpression. However, under heat stress (30 °C), PtCdc45-like knockdown significantly reduced cell density (Fig. 4G). Conversely, overexpressing PtCdc45-like in the PtHSF2 knockdown background yielded the opposite results (Fig. 4G, H). These findings highlight PtCdc45-like as a critical mediator of PtHSF2-regulated cell size and thermal response. Overall, PtHSF2 positively regulates PtCdc45-like and Lhcx2 while negatively regulating ABC and indirectly regulating FAD, with a positive feedback loop between PtHSF2 and PtCdc45-like, and PtCdc45-like acting as a repressor of Lhcx2.
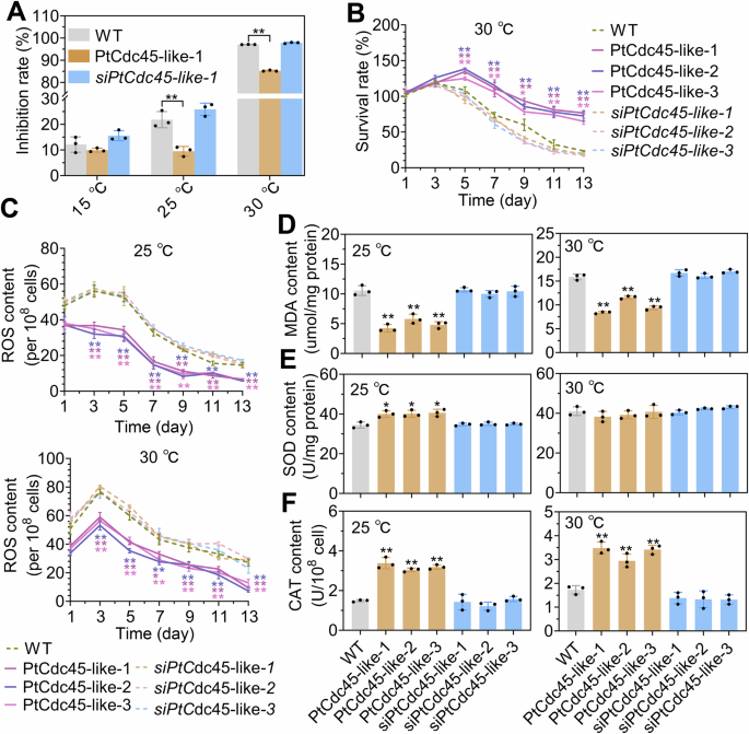
PtCdc45-like overexpression improved thermal tolerance
The optimum growth temperature for P. tricornutum (CCMP2561) under laboratory conditions was 20 °C. Elevated temperatures negatively impacted cellular growth, often leading to growth inhibition or cell death. Fig. 5A demonstrates that the inhibition rates at 25 °C and 30 °C were significantly higher in WT cells compared to PtCdc45-like overexpressing cells. Notably, PtCdc45-like overexpressing cells did not show a growth advantage at lower temperatures (15 °C and 20 °C) (Fig. 3C), suggesting that PtCdc45-like overexpression enhances heat tolerance rather than cold tolerance. To further investigate the thermal tolerance conferred by PtCdc45-like overexpression, we assessed cell survival rates and redox levels under high-temperature conditions (25 °C and 30 °C). Given the clear growth trend observed at 25 °C (Fig. 3C), survival rate analysis was not performed at this temperature. After 13 days of incubation at 30 °C, the survival rate of WT cells was only 23.6%, whereas PtCdc45-like overexpression lines (PtCdc45-like-1, PtCdc45-like-2, and PtCdc45-like-3) exhibited significantly higher survival rates of 76.7, 72.5, and 65.0%, respectively (Fig. 5B).
A Growth inhibition rates of WT, PtCdc45-like overexpression line, and PtCdc45-like RNAi line at different temperatures 15 °C, 25 °C, and 30 °C were assessed by comparing cell densities on day 13 at each temperature to those at the optimal growth temperature (20 °C). B Cell survival rate at 30 °C. C ROS content, D MDA content, E SOD activity, and F CAT activity under high temperatures. Data in this figure are shown as mean ± SD. Three independent experiments were performed. Two-tailed unpaired t-test against WT. Significant difference is indicated at P < 0.05 (*) or P < 0.01 (**) level (A–F). Source data are provided as a Source Data file.
Furthermore, ROS (Fig. 5C) and MDA (Fig. 5D) levels were markedly lower in PtCdc45-like overexpressing cells compared to WT cells, indicating a diminished sensitivity to high-temperature stress. Since oxygenic photosynthesis is a major source of ROS production56, the relatively lower ROS levels observed in PtCdc45-like overexpressing cells could be attributed to the significant suppression of Fv/Fm (Fig. 3H) and the downregulation of Lhcx2 transcription (Supplementary Fig. 7H). Despite no significant increase in SOD levels in overexpressing cells at 30 °C compared to WT cells (Fig. 5E), CAT levels were markedly higher in the overexpressing cells (Fig. 5F). Conversely, the PtCdc45-like RNAi lines showed no significant differences in antioxidant enzyme levels compared to WT (Fig. 5D–F). Collectively, these data provided compelling evidence that PtCdc45-like overexpression augmented cellular antioxidant defenses, thereby improving cell tolerance to elevated temperatures.
Both PtHSF2 and PtCdc45-like were identified as crucial contributors to heat tolerance in P. tricornutum. However, it remains unclear whether this mechanism is conserved across other diatom species. To investigate, we subjected T. weissflogii to 20 °C, 30 °C, and 35 °C, followed by transcriptome analysis (quality control details in Supplementary Data 12). Compared to 20 °C, the PtHSF2 orthologue in T. weissflogii (snap_masked-ctg119-processed-gene-4.14-mRNA-1, 48.5% similarity) was upregulated 1.21-fold at 30 °C and 1.92-fold at 35 °C, with the PtCdc45-like orthologue (snap_masked-ctg1929-processed-gene-0.66-mRNA-1, 53.4% similarity) also exhibiting an upregulation trend (Supplementary Data 13). These results suggest that HSF2 may serve as a key regulator of heat tolerance in diatoms and that this regulatory mechanism may be broadly conserved across diatom species.
Discussion
HSFs have traditionally been known as key regulators of heat shock protein (HSP) transcription in response to heat stress11. However, emerging evidence reveals that HSFs also regulated the transcription of non-HSP genes57,58. For instance, mammalian HSF1 targets tumor necrosis factor-α (TNFα)59 and interleukin-6 (IL-6)60, while in Caenorhabditis elegans, HSF-1 upregulates genes such as acdh-1 (acyl-CoA dehydrogenase 1) and vitellogenin lipid transporters genes (vit-1, vit-3, vit-4, and vit-5) under non-stress conditions61. Similarly, Saccharomyces cerevisiae HSF activates RPN4 (Regulatory particle non-ATPase subunit 4) and PDR3 (Pleiotropic drug resistance 3)62. HSF2 also displays diverse regulatory roles. In mammals, HSF2 modulates c-fos63, HIF-1α (Hypoxia-inducible factor-1α)64, EFEMP1 (EGF-containing fibulin-like extracellular matrix protein 1), and PROM2 (Prominin 2)65. In A. thaliana, HSF2 regulates genes such as APX2 (ascorbate peroxidase 2)66,67, GolS1/S2 (galactinol synthase 1 and 2), and IPS2 (inositol 3-phosphate synthase 2)66. Among these previously identified HSF2 targets, none were regulated by PtHSF2 in our study. Instead, we discovered that PtHSF2 uniquely regulates PtCdc45-like, Lhcx2, and ABC transporter genes, alongside influencing FAD, ATM, and ATR transcription (Fig. 2; Supplementary Data 6; Fig. 6). These genes, unrelated to HSPs, underscore PtHSF2’s broader functional role in regulating cell size and thermal tolerance, thereby expanding the known functions of HSFs beyond traditional paradigms.
Characteristically, overexpression of PtHSF2 enhanced tolerance to high temperatures and increased cell size. RNA-seq analysis and qPCR validation revealed significant differential expression of key genes, including PtCdc45-like, Lhcx2, ABC, FAD, ATM, and ATR. CUT&Tag and CUT&Tag-qPCR analyses confirmed that PtCdc45-like, Lhcx2, and ABC are directly targeted and regulated by PtHSF2. Functional validation of PtCdc45-like demonstrated that its overexpression resulted in increased cell size and enhanced thermal tolerance. Mechanistically, PtCdc45-like likely exerts these effects by upregulating ATM and ATR expression, thereby activating DNA replication and cell cycle checkpoints to promote the repair of DNA damage caused by high temperatures. Additionally, the activation of these checkpoints induced cell cycle arrest, contributing to the observed enlargement of cells. Solid red and green arrows denote the direct targets of PtHSF2, while dashed red and green arrows indicate its indirect targets. Up- and down-regulated genes are indicated in red and green, respectively. Gray arrows indicated biological processes involved.
Cell size plasticity enables microorganisms to adapt to environmental changes68,69,70. In P. tricornutum, cell size has been shown to increase with rising temperatures. For instance, earlier studies reported a 10% increase in cell volume from 18 °C to 25 °C16, while cells grown at 23–25 °C were larger than those at lower temperatures71. Under nitrogen limitation, cell size progressively increased with temperatures ranging from 20 °C to 30 °C72. Similar trends have been observed in other diatoms. In T. pseudonana, temperatures above the thermal optimum reduced cell growth but increased cell volume73. Studies on T. pseudonana10 and Skeletonema marinoi23 further revealed that cells adapted to higher temperatures generally exhibit larger volumes. However, this behavior is not universal. Some diatoms, such as Amphora coffeaeformis and Nitzschia ovalis, exhibit decreased cell sizes with rising temperatures74, and similar reductions have been noted in other species under elevated temperatures24. While the literature and our findings (Fig. 1E and Fig. 3D) indicate a modest increase in cell volume in response to elevated temperature, there is currently no conclusive evidence to establish a direct causal relationship between cell volume expansion and enhanced thermal tolerance. The observed increase in cell volume likely represents a general physiological response of P. tricornutum to high-temperature stress, rather than a specific adaptive mechanism directly contributing to thermal tolerance.
Our study linked PtHSF2 and PtCdc45-like to increased cell size and thermal response in P. tricornutum (Fig. 6). In WT cells, PtHSF2 expression peaked at 25 °C, with lower levels at 15 °C, 30 °C, and 20 °C (Fig. 1A), while PtCdc45-like transcription increased from 15 °C to 25 °C but decreased at 30 °C compared to 25 °C (Fig. 3A). Although their transcription levels did not continuously increase with rising temperatures, their significant upregulation at elevated temperatures (25 °C and 30 °C) compared to the optimal growth temperature (20 °C), coupled with the temperature-dependent increase in protein levels in overexpression strains (Supplementary Fig. 2F; Supplementary Fig. 7F), indicates a robust heat-stress response. In both bacteria and eukaryotes, intracellular protein concentrations are generally correlated with the abundances of their corresponding mRNAs, but the correlation is not particularly strong, with the squared Pearson correlation coefficient (R²) typically around 0.4075. This suggests that a decrease in transcription levels does not necessarily result in a proportional decrease in protein abundance. In addition, nonlinear transcriptional responses to environmental stimuli are well-documented. For example, in yeast species exposed to temperatures ranging from 10 °C to 46 °C, Hsp70 expression peaked 6–8 °C above the optimal growth temperature but declined at higher temperatures76. In Heterosigma akashiwo, CO₂-responsive genes such as SLC4 (SLC4 family bicarbonate transporter), ALAT_GGAT (alanine aminotransferase), and CA (carbonic anhydrase) showed peak transcription at 400–600 ppm CO₂, decreasing at higher concentrations77. Similarly, in human embryonic kidney cells and cochlear tissues under cisplatin-induced stress, stress-responsive genes like Chop (C/EBP homologous protein) and DR5 (death receptor 5) increased with rising cisplatin concentrations but declined beyond a threshold78. In nucleus pulposus cells, TIMP-1 (tissue inhibitor of metalloproteinases 1) expression initially decreased with mild acidity (pH 7.4–7.1) but increased as pH dropped further (pH 7.1–6.5)79. These findings suggest that transcriptional responses often plateau or decline once environmental stress exceeds a critical threshold.
HSFs are well-established mediators of diverse abiotic stress responses80, with individual HSFs often responding to multiple stressors81. For instance, in wheat seedlings, TaHSF3 is upregulated under both low and high temperatures, and its overexpression in Arabidopsis has been shown to enhance tolerance to extreme temperatures82. Similarly, our findings demonstrate that PtHSF2 was significantly upregulated at both low (15 °C) and high temperatures (25 °C and 30 °C) (Fig. 1A), underscoring its dual role in cold and heat stress responses. Interestingly, PtCdc45-like transcription was not upregulated at 15 °C (Fig. 3A), suggesting the involvement of alternative regulatory pathways under cold stress, potentially explaining the lack of corresponding cell size increase despite elevated PtHSF2 levels.
Cell size in unicellular microalgae is influenced by environmental factors and growth status. For example, iron deficiency decreases diatom cell volume83,84, while elevated temperatures tend to increase cell volume23. Cell size is also closely linked to growth and division85, regulated by the transcriptional expression of specific genes85,86. In our study, under identical culture conditions (with and without temperature stress), PtCdc45-like overexpression led to significantly larger cell volumes compared to WT cells, while knock-down lines exhibited smaller cell sizes (Fig. 3D, E). These findings indicate that PtCdc45-like is involved in the regulation of cell size in P. tricornutum.
Cdc45 is a vital protein in eukaryotic cell cycles, forming the CMG (Cdc45/Mcm2-7/GINS) complex with Mcm2-7 (Minichromosome Maintenance proteins 2–7) and GINS (Go-Ichi-Ni-San), functioning as a helicase during DNA replication in S phase87. Cell size homeostasis involves a balance between growth and division85, with disruptions to cell cycle stages impacting division processes88. In this study, PtHSF2- and PtCdc45-like-overexpressing cells exhibited reduced growth rates, larger volumes, and dual chloroplasts (Fig. 1C–E; Fig. 3C–E). Chloroplast division in P. tricornutum occurs during the S phase89. Hence, we speculated that the overexpression of PtHSF2 and PtCdc45-like disrupted cell cycle progression, leading to cell accumulation or arrest in the S or G2 phase. Cell cycle progression analyses further supported this hypothesis (Supplementary Fig. 8A). Previous studies have shown that Cdc45 overexpression induces DNA replication stress, leading to cell cycle arrest and proliferation inhibition90,91. Mechanistically, replication stress caused by Cdc45 overexpression activates the ATM/Chk2 (ataxia telangiectasia mutated/checkpoint kinase 2) signaling pathway90. ATM and ATR (ataxia telangiectasia and Rad3-related) are essential kinases that regulate cell cycle and replication checkpoints by phosphorylating checkpoint effector kinases Chk2 and Chk1 in response to DNA damage55. These signaling pathways are vital in initiating DNA repair mechanisms, ensuring that damaged DNA is repaired before cell cycle progression resumes55. Consistent with these reports, we observed significant upregulation of cell cycle-related genes, including ATM and ATR (Supplementary Data 6; Supplementary Fig. 6E, F; Supplementary Fig. 8B; Supplementary Fig. 9), in overexpression lines. This upregulation likely contributes to the observed cell cycle arrest and may facilitate DNA repair under thermal stress, maintaining genomic stability. These results indicate that the regulation of cell size and thermal responses by PtCdc45-like may be mediated indirectly through its influence on DNA replication and checkpoint activation (Fig. 6).
We found that the siPtHSF2 and siPtCdc45-like lines exhibited similar high-temperature tolerance as the WT, rather than the expected reduction in thermal tolerance (Figs. 1C and 3C). This unexpected observation may be attributed to potential compensatory mechanisms and residual gene expression. Thermal tolerance in P. tricornutum is likely governed by a network of genes and pathways with overlapping or redundant functions. While PtHSF2 and PtCdc45-like contribute to thermal stress responses, other HSFs or regulatory proteins may compensate for their partial loss of function. Notably, P. tricornutum possesses 69 HSF genes, suggesting potential functional redundancy or overlap. Additionally, RNAi-mediated knockdown reduced PtHSF2 and PtCdc45-like expression by 72.7–84.5% and 70.3–79.5%, respectively (Supplementary Fig. 2D, Supplementary Fig. 7D), potentially retaining sufficient gene activity to sustain baseline thermal tolerance and mask phenotypic differences.
Orthologue comparisons across species revealed distinct temperature response mechanisms. The HSF2 orthologue (XP_005770267.1) was present in E. huxleyi (a coccolithophore) with 39.7% similarity, but no Cdc45-like orthologue was detected. In C. reinhardtii (a green alga), both HSF2 orthologue (XP_001702071.2) and Cdc45-like orthologue (XP_001696501.1) exhibited low similarity (HSF2, 35.3%; Cdc45-like, 27.1%) (Supplementary Data 13). This may explain the narrower thermal tolerance ranges of coccolithophores and green algae compared to diatoms, underscoring the centrality of PtHSF2 and PtCdc45-like in diatom thermal adaptability.
Cell growth and proliferation depend on efficient substance transport and energy supply92. ABC transporters exist widely in various organisms and mediate transmembrane transport through ATP hydrolysis93. In our study, PtHSF2- and PtCdc45-like-overexpressing cells exhibited slower growth rates at 20 °C, consistent with previous findings that larger diatom cells grow slower94. One plausible explanation is that larger cells require more energy and nutrients to sustain growth due to their increased metabolic demands95,96. The downregulation of ABC transporters such as Phatr3_J42881, Phatr3_J44752, and Phatr3_Jdraft1613 in these lines likely impaired nutrient transport, further limiting growth rates (Fig. 2O, Supplementary Fig. 7I and Supplementary Data 7). STRING analysis (https://string-db.org/) indicated Phatr3_Jdraft1613 interacts with Phatr3_J44752, acetyl-CoA carboxylases (1 and 2), and the KCNJ (K+ channel inward rectifier domain-containing protein) (Supplementary Fig. 5C). These findings suggest that these ABC transporters may play roles in lipid and potassium ion transport, with their reduced expression potentially impairing material transport and limiting growth97. However, their relationship with cell growth and proliferation requires further investigation.
Notably, while FAD was differentially expressed in RNA-seq analysis (Supplementary Data 6), it was not identified as a target of PtHSF2 in CUT&Tag experiments. This limited overlap likely arises from the methodological distinctions between RNA-seq and CUT&Tag. RNA-seq provides comprehensive coverage of DEGs, offering insights into broad transcriptional changes98, but it cannot identify direct transcription factor-target interactions. In contrast, CUT&Tag specifically detects TF binding sites43, offering high specificity but limited coverage. Consequently, many DEGs identified in RNA-seq may reflect indirect effects rather than direct PtHSF2 targets. Additionally, TF binding often involves complex regulatory networks with co-factors and secondary effects44,47, and not all binding sites are functionally active45,47. This highlights the complexity of gene regulation and the functional diversity of TF binding sites.
Accumulating evidence shows that P. tricornutum exhibits extensive temperature adaptability17,18,19. Genomically, it possesses 69 HSF genes that may contribute to its heat response regulation. Morphologically, P. tricornutum is a polymorphic microalga, with its plasticity in both shape and size playing crucial roles in environmental adaptation. Previous studies have reported a tendency for P. tricornutum cells to enlarge as temperatures rise16,71,72. Although HSFs’ function in heat stress response is well established, their specific regulatory mechanisms and relationship to size plasticity and environmental adaptability in P. tricornutum remain underexplored. In this study, we identified PtHSF2 as a critical regulator of high-temperature responses, with PtCdc45-like as its downstream target. Through this regulatory interaction, PtHSF2 contributes to cell size modulation and thermal tolerance. These findings advance our understanding of the mechanisms underlying diatom thermal adaptation and shed new light on the biological functions of HSFs in shaping environmental resilience.
Methods
Strain and culture conditions
Phaeodactylum tricornutum
(CCMP2561), with a fusiform morphotype, was obtained from the National Center for Marine Algae and Microbiota (NCMA, USA), and cultured in sterile f/2 medium (excluding Na2SiO3 ⋅ 9H2O). It was cultivated at 20 ± 1 °C in an artificial climate incubator (Ningbo, China), provided with a 12:12 h light-dark cycle at an irradiance of 200 μmol photons m−2 s−1. WT cells were cultured at four different temperatures (15 °C, 20 °C, 25 °C, and 30 °C) for 7 days. Subsequently, cells grown at 20 °C and 30 °C were subjected to transcriptome sequencing, while cells from all four temperatures were used to analyze the transcription levels of PtHSF2 and PtCdc45. Transgenic strains were selected on solid medium with bleomycin. Surviving colonies were subsequently picked and transferred to fresh f/2 liquid medium containing bleomycin (85 μg/mL). Before experimentation, transgenic strains underwent several growth cycles in bleomycin-free medium to negate potential bleomycin antibiotic effects. All experiments were performed according to strict aseptic practices.
Thalassiosira weissflogii
(CCMA-189) cultures were maintained under standard growth conditions in f/2 medium at 20 °C with a 12:12 h light-dark cycle. This strain was obtained from the Center for Collections of Marine Algae (CCMA), and its cultivation temperature range was between 18 and 25 °C. For high-temperature treatment, the cultures were divided into three groups: control (20 °C), moderate heat stress (30 °C), and severe heat stress (35 °C). Each group was incubated at the respective temperature for 5 days, after which cells were collected for transcriptome analysis.
Sequence alignment, phylogenetic analyses, biogeographic and taxonomic distribution
Using the Plant Transcription Factor Database (PlantTFDB 4.0, http://planttfdb.cbi.pku.edu.cn/)99, we identified 69 HSFs from the P. tricornutum protein library downloaded from the National Center for Biotechnology Information database (NCBI, https://www.ncbi.nlm.nih.gov/). Protein libraries for C. reinhardtii and E. huxleyi were downloaded from NCBI, and the A. thaliana protein library was downloaded from UniProt (https://www.uniprot.org/). We predicted HSFs in these libraries using PlantTFDB 4.0 and extracted their gene IDs and amino acid sequences. The 99 obtained HSF protein sequences (Source Data) were aligned using MEGA 6.0 with ClustalW, and a phylogenetic tree was constructed. The results of the alignments were presented in Source Data file. The Neighbor-Joining method inferred evolutionary relationships, with bootstrap values calculated from 1000 replicates to ensure robustness and reliability of the tree topology. Evolutionary distances were computed using the p-distance method.
To construct phylogenetic trees for PtHSF2 and its homologs, as well as for PtCdc45-like and its homologs, we conducted BLASTP searches in the NCBI database to identify the most similar homologs from various species. The sequences were aligned and phylogenetic trees were constructed using MEGA 6.0, following the described procedure. The sequences and alignment results were included in Source Data file.
We utilized the Ocean Gene Atlas (http://tara-oceans.mio.osupytheas.fr/ocean-gene-atlas/) to explore the biogeographic and taxonomic distribution of PtHSF2 and its homologs. The Ocean Gene Atlas is a web service designed for investigating the biogeography of marine planktonic genes100. It includes the marine Eukaryotes Single-Cell and Metagenome Assembled Genomes (EUK-SMAGs) database, which comprises 713 non-redundant and manually curated eukaryotic MAGs and SAGs, covering a total of 10 million genes. The dataset was constructed from 280 billion metagenomic reads obtained from the Tara Oceans project, covering diverse marine environments such as polar, temperate, and tropical sunlit oceans. We searched the protein sequence of HSF (Phatr3_ J55070) in the EUK-SMAGs database using BLASTP, and the homologs were obtained at a threshold of 1E−20. The visualization results were directly downloaded from the website.
Gene amplification, vector construction, and transformation
The full-length coding regions (excluding stop codons) of PtHSF2 (GenBank: XM_002184371.1/Phatr3_J55070) and PtCdc45-like (GenBank: OK484425/Phatr3_J9344) were PCR-amplified from P. tricornutum cDNA using primer pairs HSF2-OF/HSF2-OR and Cdc45-like-OF/Cdc45-like-OR, respectively, as detailed in Supplementary Table 2. These amplified products were individually cloned into the pHY21101 vector downstream of the PfcpC (promoter of fucoxanthin chlorophyll a/c binding protein), pHY22 (driven by the HSF2 promoter), and pHY23 (driven by the Cdc45-like promoter) using the ClonExpress II One Step Cloning Kit (Vazyme, China). The 2xFlag tag was appended to the C-terminus of these genes to facilitate protein expression detection. The resultant recombinant overexpression vectors, namely pHY21-PtHSF2, pHY22-PtHSF2-proH, pHY21-PtCdc45-like, pHY23- PtCdc45-like-proC were introduced into microalgae via electroporation using the Gene Pulser Xcell system (Bio-Rad) as described previously102. Briefly, cells were collected, washed thrice with 0.375 M sorbitol, and resuspended in 0.2 mL of 0.375 M sorbitol. Linearized plasmid (3 μg) and heat-denatured salmon sperm DNA (30 μg) were added to the samples. The samples were then transferred to cuvettes and incubated on ice for 10 min. The electroporation was performed with the following parameters: 500 V field strength, 25 μF capacitance, and 400 Ω resistance. Subsequently, the samples were transferred to 5 mL of liquid medium and incubated in the dark for 24 h. Finally, the cells were harvested and spread onto solid medium supplemented with bleomycin.
PtHSF2 and PtCdc45-like were silenced by using RNA interference (RNAi), and the RNAi vectors were constructed as described previously with slight modifications103. Specifically, a fragment of the PtHSF2 (spanning 348 to 689 bp) was amplified from P. tricornutum DNA using primers siHSF2-F1 and siHSF2-R1, as listed in Supplementary Table 2. The inverted sequence (from 689 to 348 bp) was amplified using primers siHSF2-F2 and siHSF2-R2. Given the absence of intron in the PtHSF2, the first intron of the PtHSF (GenBank: XM_002177210.1) was amplified using primers siHSF-F3 and siHSF-R3 to facilitate hairpin loop formation. These fragments were subsequently cloned into the pHY21 vector using the ClonExpress Ultra One Step Cloning Kit (Vazyme, China). Similarly, fragments of the PtCdc45-like (from 1 to 465 bp and its inverted sequence from 368 to 1 bp) were amplified using primer pairs siCdc45-like-F1/R1 and siCdc45-like-F2/R2, respectively, as listed in Supplementary Table 2. These fragments were then cloned into the pHY21 vector in both sense and antisense orientations. The resulting RNAi vectors (pHY21-siPtHSF2 and pHY21-siPtCdc45-like) were introduced into microalgae cells via electroporation102.
Following previous studies104, we introduced two plasmids simultaneously into P. tricornutum cells to generate cell lines with the desired genetic modifications. Specifically, plasmid pHY21-PtHSF2 and plasmid pHY21-siPtCdc45-like were co-electroporated into WT cells to create the PtHSF2 overexpression and PtCdc45-like knockdown cell line (Ho-Ci). Conversely, plasmid pHY21-siPtHSF2 and plasmid pHY21-PtCdc45-like were co-transformed to generate the PtHSF2 knockdown and PtCdc45-like overexpression cell line (Hi-Co). The electroporation conditions, as well as the selection and cultivation of the transformed microalgae, were conducted as previously described.
Evaluation of transformants by molecular approaches
Screening on solid media containing bleomycin yielded hundreds of transformants for each plasmid. Ten transformants for each plasmid were then randomly selected for further screening and validation. Transformants that failed to grow in the antibiotic-containing liquid media were excluded. False positives were identified and eliminated through genomic PCR, and qPCR was subsequently employed to select transformants with stable high or low expression of the target gene. These selection processes ensured that the observed effects were attributable to the introduced genes rather than random variation among the transgenic lines. Specifically, to verify the integration of the transgene into the host cells, genomic PCR was conducted using primers Pt89a and Pt91r (Supplementary Table 2) that were designed to amplify the backbone of the expression cassette. The PCR products were separated by gel electrophoresis and purified using a Gel Extraction Kit (Omega Bio-tek, USA). Subsequently, the purified products were validated by sequencing analysis. Genomic PCR was performed to confirm the integration of the silencing expression cassettes into the genome using the forward primer Pt89a, which targets the vector backbone, and the reverse primers siHSF2R4/siCdc45-like-R3, which target introns. The relative transcript levels of target genes were assessed by quantitative real-time PCR (qPCR). Total RNA was isolated from WT and transgenic lines using a RNAiso Plus Kit (Takara, Japan). The isolated RNA was reverse-transcribed using a HiScript II 1st Strand cDNA Synthesis Kit ( + gDNA wiper) (Vazyme, China) to generate first-strand complementary DNA. The qPCR assay was conducted in 96-well plates with a 20 μL reaction volume using the AceQ qPCR SYBR Green Master Mix Kit (Vazyme, China) on the Bio-Rad CFX96 real-time PCR system. Each sample was tested in triplicate, and expression levels were referenced against the endogenous gene β-actin and TBP (TATA box binding protein), which were selected based on their stable expression across different conditions in P. tricornutum, as verified in previous studies105,106. To ensure consistent comparisons among different strains, cells used for molecular validation were cultured under standard conditions (20 °C) until they reached the exponential growth phase. All primers and their sequences utilized in this study are listed in Supplementary Table 2. According to the MIQE guidelines107, the specificity of the primers was confirmed by a single peak in the melt curve of the amplification products (Source Data). The amplification efficiency of the primers, determined from standard curves, ranged between 90 and 110% (Source Data). Ct values for each qPCR reaction were provided in Source Data file. Relative transcription levels were calculated using the comparative Ct method108 and were normalized to the reference genes β-actin and TBP. Total protein was extracted and denatured. Protein expression in transgenic cells was probed by western blot using an anti-Flag antibody (1:3000, Rabbit monoclonal, ab205606, Abcam, UK) targeting the Flag-tagged PtHSF2 and PtCdc45-like.
Analysis of off-target effects
Previous work on dsRNA specificity37 has shown that dsRNAs triggering RNAi require one of the following criteria: (i) >80% sequence similarity with target genes; (ii) ≥16 bp contiguous fragments that perfectly match the target gene or >26 bp fragments that almost perfectly match the target gene with one or two mismatches (single mismatches inserted between matching fragments of ≥5 bp or mismatched couplets inserted between matching fragments of ≥8 bp). Therefore, these parameters can be used to predict the off-target effects of dsRNAs. The dsRNA of PtHSF2 (designated as dsPtHSF2) was aligned with the coding regions of the remaining 68 HSF genes from P. tricornutum (Source Data) using MEGA 6.0 with ClustalW. Based on the alignment results (Source Data), 8 genes with perfectly matching segments to dsPtHSF2 were selected for further validation of their relative transcription levels using qPCR. Since no homologous gene of PtCdc45-like was found in P. tricornutum and no segments with continuous perfect matches of ≥5 bp in length were found with the dsRNA targeting PtCdc45-like (designated as dsPtCdc45-like), further analysis of the off-target effects of PtCdc45-like RNAi was not conducted.
Cell density, growth rate, inhibition rate, and survival rate analysis
We synchronized exponentially growing cells by subjecting them to an extended dark period (20 h) and then transferred them to fresh medium for normal culture (12 h light: 12 h dark). Referring to previous studies10,19, each strain was acclimated to the experimental temperature. After a 7-day acclimation period, a second transfer was performed, and measurements of various parameters commenced. To ensure sufficient cell quantities for subsequent measurements and to avoid growth differences due to initial density variations, the initial cell density was set to 1 × 106 cells/mL. The cultures were then maintained at 15 °C, 20 °C, 25 °C, and 30 °C, respectively. Cell density was monitored using a light microscope and a Bright-Line hemocytometer, and the data were plotted as growth curves. The growth inhibition rate at 15 °C, 25 °C, and 30 °C was calculated by comparing cell density with that at 20 °C on day 13. Cell viability was assayed using 1.0% Trypan blue109. Briefly, cell culture (1 mL) was collected and centrifuged to separate the supernatant and cells. The supernatant was discarded and the cells were resuspended with 100 μL of 1.0% Trypan blue. The samples were incubated at room temperature for 3 h, centrifuged to remove the supernatant, and washed twice with PBS (Phosphate buffered saline) to remove the unbound dye. Finally, the cells were resuspended with PBS and observed and counted under a microscope.
Laser scanning confocal microscopic observation and morphology analysis
Cell morphology and oil bodies were visualized using a confocal laser scanning microscope (LSM 880 with AiryScan, Carl Zeiss, Germany)110. Specifically, cells from day 12, collected at consistent culture times, were stained with Nile red (0.1 mg/mL in acetone; Sigma-Aldrich, USA) and incubated in the dark for 10 min at room temperature. Observations were made using a 100×/1.4-NA oil objective lens, with excitation and emission wavelengths set at 530 nm and 592 nm, respectively. Images of each sample were captured randomly. The cell size parameters were quantified by Fiji ImageJ tool111. Briefly, images with embedded scale bar were imported into the ImageJ program. The length of the scale bar was measured by line tool. The unit of length (in pixels) was set to micron, based on the actual length of the scale bar. Subsequently, cell length and width were measured using line tool. The geometry of P. tricornutum is half parallelepiped and its volume was calculated according to the following equation112: V = l * w * h / 2, where V is volume, l is cell length, w is cell width, and h is height (equal to the width).
Neutral lipid content analysis
To detect the neutral lipid content, cells were stained with Nile red (0.1 mg/mL in acetone) and the relative fluorescence intensity was analyzed using a Multifunctional Microplate Reader (BioTek Synergy H1, USA)110. Briefly, 10 μL Nile red was added to 1 mL of cell culture, and the samples were mixed well and incubated in the dark for 20 min at room temperature. The samples were transferred to a 96-well plate and the fluorescence intensity was detected at excitation and emission wavelengths of 530 and 580 nm, respectively. The unstained cell cultures were used as blank controls. Finally, the neutral lipid content was analyzed by the relative fluorescence intensity of Nile red.
Fatty acid composition analysis
To analyze the composition of the fatty acids, they were extracted and methylated, and detected using a gas chromatography-mass spectrometry (GC-MS)113 with slight modifications. 50 mL of cell culture was harvested and the supernatant was discarded. Samples were transferred to 15 mL tubes and 5 mL 2 M KOH (in methanol) was added. Cells were broken by sonication and incubated at 75 °C for 10 min. Samples were stratified at room temperature and the supernatant was transferred to 50 mL tubes. 5 mL 2 M KOH was added to samples and the above steps were repeated twice. The supernatants were combined and an equal volume of 2 M HCl (in methanol) was added. Samples were incubated at 75 °C for 10 min, stratified at room temperature, and the supernatant was transferred to new 50 ml tubes. Subsequently, hexane was added for extraction of methylated fatty acids. 6 μL 10 mg/mL methyl nonadecanoate (in hexane) was added to samples, and samples were concentrated to 1.5 mL using a Termovap Sample Concentrator. The methylated fatty acids were analyzed by GC-MS and identified leveraging the National Bureau of Standards spectrum library. Lipid saturation index was calculated using the following equation114: \({{{\rm{Saturation}}}}\; {{{\rm{index}}}}=\frac{{{{\rm{Total}}}}\; {{{\rm{fatty}}}}\; {{{\rm{acid}}}}-{Unaturated\; fatty\; acid}}{{{{\rm{Amount}}}}\; {{{\rm{of}}}}\; {{{\rm{total}}}}\; {{{\rm{fatty}}}}\; {{{\rm{acid}}}}}\times 100\).
Analysis of photosynthetic efficiency
The maximum photochemical efficiency of PSII (Fv/Fm) was measured as described previously with slight modifications113. Briefly, 2 mL cell culture was harvested and incubated in the dark for 10 min. Samples were then transferred into a measuring cuvette, and chlorophyll fluorescence parameters were determined with a PhytoPAM Phytoplankton Analyzer (Walz, Germany). The Fv/Fm was calculated based on the following formula: \({{{\rm{Fv}}}}/{{{\rm{Fm}}}}=\frac{{{{\rm{Fm}}}}-{{{\rm{Fo}}}}}{{{{\rm{Fm}}}}}\), where Fv is variable fluorescence, Fm is maximum fluorescence, and Fo is initial fluorescence.
Transcriptome sequencing and analyses
Research has indicated that while many transcription factors are activated only under specific conditions, such as light stress and high temperature115, and analyzing transcription profiles and DNA binding sites in organisms exhibiting visible phenotypes due to transcription factor overexpression is a common approach to studying transcription factor mechanisms116. This method can be applied to organisms cultured under normal culture conditions without requiring specific condition induction116. In this study, we observed that overexpression of PtHSF2 under normal culture conditions (20 °C) led to phenotypic changes such as increased cell volume and slowed growth. Therefore, we conducted RNA-seq and CUT&Tag experiments on cells cultured at 20 °C. After incubation at 20 °C to stationary phase, total RNA was extracted from PtHSF2 overexpressing cells and WT cells using RNAiso reagent (Takara, Japan), with three parallel experiments each cell line. Then, mRNA was enriched with Oligo (dT) beads and fragmented by fragmentation buffer. The fragmented mRNAs were reverse transcribed into cDNA using a random hexamer primer, and subsequently, the second-strand cDNA was synthesized. The double-stranded cDNA was purified with QiaQuick PCR extraction kit, and the purified cDNA fragments were subjected to end repair, poly(A) addition and Illumina sequencing adapters ligation. Next, the ligated samples were separated by size via agarose gel electrophoresis and then enriched by PCR amplification. Finally, the resultant products were sequenced using the NovaSeq 6000 platform (Illumina, San Diego, CA, USA) at the Novogene company (Peking, China). RNA extraction and transcriptome sequencing for T. weissflogii were carried out following the same protocol.
Raw sequence data were assessed for quality using SeqKit tool. Trimmomatic was used to trim low-quality bases and remove adapter sequences, producing high-quality reads for subsequent analysis. The cleaned reads were aligned to the corresponding reference genomes of P. tricornutum and T. weissflogii using Bowtie 2. RPKM (Fragments Per Kilobase per Million bases) values were calculated and log2-transformed to assess gene expression levels. DEGs analysis was performed using DESeq2. Genes with an adjusted |log₂(FC)| ≥ 1 and p-value < 0.05 were considered significantly differentially expressed. Significant DEGs were further verified by qPCR, and relative gene expression was determined by comparative Ct method and normalized by reference genes β-actin and TBP.
For GO term enrichment analysis, the SwissProt database downloaded from NCBI was used as the reference for annotation. The diamond tool was utilized with an e-value cutoff of 1e–5 to map the DEGs to the SwissProt database. After mapping, UniProt IDs were obtained, and corresponding GO IDs were retrieved from the idmapping.tb.gz file, downloaded from UniProt. WEGO (Web Gene Ontology Annotation Plot, http://wego.genomics.cn) was then used to analyze and obtain Level 2 GO terms, enabling the identification of enriched biological processes, molecular functions, and cellular components in our datasets. Additionally, KEGG pathway enrichment analysis was conducted using the Assign KO Tool (https://www.kegg.jp/kegg/mapper/assign_ko.html).
CUT&Tag combined with electroporation
CUT&Tag was performed as previously described43 with modifications, and Hyperactive Universal CUT&Tag Assay Kit for Illumina (Vazyme, China) was used. In addition, since P. tricornutum has a cell wall, proteins were delivered into the nucleus using electroporation117,118. In brief, PtHSF2-1, PtHSF2-2, and WT cells were used in this experiment, with three biological replicates and one technical replicate for each line. A 1:1 mixture of cell samples from these two overexpression lines was employed as a negative control. Cells were collected after incubation at 20 °C to stationary phase. Cell pellets were washed thrice with wash buffer and resuspended in 200 μL antibody buffer containing a 1:50 dilution of the primary antibody (Rabbit Anti-Flag, ab205606, Abcam, UK). Non-specific IgG (1:50, Rabbit IgG, ab172730, Abcam, UK) was added to the negative control. After gentle vortexing, samples were transferred into cuvettes and electroporated as described previously102. The electroporation parameters were set as follows: 500 V field strength, 25 μF capacitance, and 400 Ω resistance. The samples were transferred into 1.5 mL tubes and incubated at 4 °C overnight. Centrifugation was performed to remove the supernatant, and cells were resuspended in 200 μL Dig-wash buffer pre-mixed with secondary antibody (1:50, Goat Anti-Rabbit IgG H&L, ab6702, Abcam, UK). The mixture was transferred into cuvettes, and the electroporation was performed as described previously102. Samples were then transferred into 1.5 mL tubes and incubated at room temperature for 1 h. Cells were washed thrice in Dig-wash buffer and resuspended in 0.04 μM Hyperactive pA -Transposon adapter complex (in Dig-300 buffer) with gentle vortexing. Subsequently, samples were transferred into cuvettes for electroporation102. Samples were transferred into 1.5 mL tubes, and the tubes were placed on a rotator at room temperature for 1 h. The supernatant was removed, and cells were washed thrice with Dig-300 buffer and resuspended in 50 μL Trueprep Tagment Buffer L. Samples were incubated at 37 °C for 1 h to fragment the DNA. 5 μL 20 mg/mL Proteinase K, 6 µL 10% SDS and 10 µL 0.5 M EDTA were added to samples. The samples were thoroughly mixed and incubated for 10 min at 55 °C. DNA was extracted by phenol-chloroform-isoamyl alcohol method.
A TruePrep Index Kit V2 for Illumina (Vazyme, China) was used for PCR amplification. DNA fragments were used as templates, and universal i5 primer, uniquely barcoded i7 primers, and CUT&Tag Amplification Mix were added. PCR was performed with the conditions below: 72 °C for 3 min, 95 °C for 3 min, 12 cycles of 98 °C for 10 s and 60 °C for 5 s, 72 °C for 1 min, and 4 °C hold. Amplification products were purified using VAHTS DNA Clean Beads (Vazyme, China). For library pooling, 10 μL of sample from each of the three libraries of the WT line were homogenously mixed to form the sequencing library for WT. Similarly, 5 μL of sample from each of the six libraries of the two overexpression lines were homogenously mixed to form the sequencing library for PtHSF2. Additionally, 10 μL of sample from each of the three libraries of the negative control were homogenously mixed to form the sequencing library. These three libraries were sequenced on an Illumina NovaSeq platform (BGI, Shenzhen, China).
Data processing and analysis
Paired-end reads were aligned using Bowtie2 version 2.2.5 (https://bowtie-bio.sourceforge.net/bowtie2/index.shtml). Peak calling was executed with Model-based Analysis of ChIP-Seq 2 (MACS2)119. Notably, we constructed a promoter database for P. tricornutum using the hiPromoter software (Patent No. ZL202110822106.X) and used BLAST to pinpoint the reads in peaks to promoters. GO and KEGG pathway enrichment analysis of potential target genes were conducted as previously mentioned. Binding motifs of PtHSF2 were analyzed using Multiple EM for Motif Elicitation (MEME)48.
CUT&Tag-qPCR for profiling the binding of PtHSF2
To further validate the results of CUT&Tag high-throughput sequencing, CUT&Tag-qPCR analysis was performed on three potential target genes (Cdc45-like, Lhcx2, and ABC) using unmerged libraries. Promoter-specific primer pairs were designed according to the principles of ChIP-qPCR assays. The primer pairs are listed in Supplementary Table 2, with specificity confirmed by a single peaks in melt curve analysis and amplification efficiencies of 90–110% (Source Data). The Ct values obtained from qPCR using these primers are shown in the Source Data file. The promoters of β-actin and TBP, which are located far from the promoters of Cdc45-like, Lhcx2, and ABC, were used as internal controls.
Comprehensive analysis of the expression of 69 P. tricornutum HSFs across MMETSP datasets
To investigate the expression of 69 HSFs across various species, we utilized RNA-seq datasets from the Marine Microbial Eukaryote Transcriptome Sequencing Project (MMETSP)34. We downloaded the reassembled data, including transcriptome assemblies and expression quantification datasets (https://zenodo.org/records/3247846), provided by Johnson et al.35. To assess the expression levels of HSFs in P. tricornutum, we performed a BLASTn search using 69 HSF sequences with an e-value threshold of 1e–5. Additionally, HSF orthologues in other species were identified using tBLASTn with the same threshold. Expression levels were determined by integrating the BLAST results with the expression quantification datasets from the MMETSP reassembled transcriptome.
Redox levels
The content of reactive oxygen species (ROS) was determined by a ROS Assay Kit (Beyotime, China). Briefly, 1 mL cell culture were harvested and washed twice with PBS. Cells were resuspended in 1 mL 10 μM fluorescent probe DCFH-DA and incubated at 37 °C for 20 min. Cells were washed thrice in PBS to remove probes did not enter cells. 1 mL PBS was added to resuspend cells, and fluorescence intensity was measured using a microplate reader.
Lipid peroxidation was assessed using a Lipid Peroxidation MDA Assay Kit (Beyotime, China). Firstly, total protein was prepared using a Cell Lysis Buffer (Beyotime, China) and protein concentration was determined by a BCA Protein Assay Kit (Beyotime, China). 0.2 mL protein sample was mixed with 0.4 mL MDA detection solution and heated at 100 °C for 15 min. Subsequently, 0.2 mL supernatant was transferred into a 96-well plate, and the absorbance was measured at 532 nm.
Catalase (CAT) activity was assayed using ammonium molybdate-chromogenic method120 with a Catalase Assay Kit (Solarbio, China). In short, 30 mL cell culture were harvested and washed twice with PBS. Cells were resuspended in 1 mL extraction solvent and sonicated. Centrifugation was performed to separate the cells and supernatant. 20 μL supernatant was mixed with 100 μL H2O2 substrate and incubated at 25 °C for 10 min. 180 μL CAT assay buffer was added to samples, and the mixture was left at room temperature for 10 min. Samples were transferred into 96-well plates, and the absorbance was obtained at 405 nm.
Superoxide dismutase (SOD) activity was determined using a Total Superoxide Dismutase Assay Kit with WST-8 (Beyotime, China). 50 mL cell culture were collected and washed twice with PBS. 200 μL SOD sample preparation solution was added, and samples were homogenized using a tissue grinder. Subsequently, centrifugation was performed and the supernatant was collected. 20 μL supernatant, 160 μL WST-8 working solution, and 20 μL enzyme working solution were added to 96-well plates. The samples were thoroughly mixed and incubated at 37 °C for 30 min. Absorbance was measured at 450 nm.
Flow cytometry
Flow cytometry analysis was performed to examine the DNA content and determine the cell cycle distribution. Five microalgal strains (WT, PtHSF2-1, siPtHSF2-1, PtCdc45-like-1, siPtCdc45-like-1) were used in this experiment. Following a previously established method121 with minor modifications, we monitored the DNA content changes in exponentially growing cells over 12 consecutive time points. Starting at the beginning of the light period (0 h), we sampled 5 mL of culture every 2 h. Cells were collected, washed thrice with 1 × PBS, and then fixed overnight at 4 °C in 1 mL of 70% ethanol. Post-fixation, we added 500 µL of SYBR Green I working solution, diluted in PBS from a 20 × stock solution in DMSO, and incubated the samples at room temperature for 15 min in the dark. Fluorescence was detected using a flow cytometer with an excitation wavelength of 488 nm, an emission wavelength of 520 nm, and a detection filter range of 510–530 nm.
Statistical analysis
Statistical analyses and visualization were performed using GraphPad Prism (version 8.0). Data from at least three independent experimental replicates were given and presented as means ± SD. Two-tailed unpaired Student’s t test was used to assess the differences between two experimental groups. Significant difference was indicated at P < 0.05 (*) or P < 0.01 (**) level.
Reporting summary
Further information on research design is available in the Nature Portfolio Reporting Summary linked to this article.
Data availability
All relevant data supporting the conclusions of this study are included within the main text and/or the Supplementary Information. The raw sequencing data have been deposited in the NCBI BioProject database under accession numbers PRJNA1155115. Source data are provided with this paper.
References
Trenberth, K. E., Fasullo, J. T. & Balmaseda, M. A. Earth’s energy imbalance. J. Clim. 27, 3129–3144 (2014).
Hughes, T. P. et al. Global warming transforms coral reef assemblages. Nature 556, 492–496 (2018).
Cabrera, A. A. et al. Strong and lasting impacts of past global warming on baleen whales and their prey. Global Change Biol. 28, 2657–2677 (2022).
Chaudhary, C., Richardson, A. J., Schoeman, D. S. & Costello, M. J. Global warming is causing a more pronounced dip in marine species richness around the equator. PNAS 118, e2015094118 (2021).
Sommer, U., Charalampous, E., Genitsaris, S. & Moustaka-Gouni, M. Benefits, costs and taxonomic distribution of marine phytoplankton body size. J. Plankton Res. 39, 494–508 (2017).
Anderson, S., Barton, A., Clayton, S., Dutkiewicz, S. & Rynearson, T. Marine phytoplankton functional types exhibit diverse responses to thermal change. Nat. Commun. 12, 6413 (2021).
Leblanc, K. et al. Nanoplanktonic diatoms are globally overlooked but play a role in spring blooms and carbon export. Nat. Commun. 9, 953 (2018).
Bopp, L., Aumont, O., Cadule, P., Alvain, S. & Gehlen, M. Response of diatoms distribution to global warming and potential implications: A global model study. Geophys. Res. Lett. 32, https://doi.org/10.1029/2005GL023653 (2005).
Kemp, A. E. & Villareal, T. A. High diatom production and export in stratified waters–A potential negative feedback to global warming. Prog. Oceanogr. 119, 4–23 (2013).
Schaum, C.-E., Buckling, A., Smirnoff, N., Studholme, D. & Yvon-Durocher, G. Environmental fluctuations accelerate molecular evolution of thermal tolerance in a marine diatom. Nat. Commun. 9, 1719 (2018).
Gomez-Pastor, R., Burchfiel, E. T. & Thiele, D. J. Regulation of heat shock transcription factors and their roles in physiology and disease. Nat. Rev. Mol. Cell Biol. 19, 4–19 (2018).
Haider, S., Raza, A., Iqbal, J., Shaukat, M. & Mahmood, T. Analyzing the regulatory role of heat shock transcription factors in plant heat stress tolerance: A brief appraisal. Mol. Biol. Rep. 49, 5771–5785 (2022).
Scharf, K.-D., Berberich, T., Ebersberger, I. & Nover, L. The plant heat stress transcription factor (Hsf) family: structure, function and evolution. Biochim. Biophys. Acta 1819, 104–119 (2012).
Martino, A. D., Meichenin, A., Shi, J., Pan, K. & Bowler, C. Genetic and phenotypic characterization of Phaeodactylum tricornutum (Bacillariophyceae) accessions 1. J. Phycol. 43, 992–1009 (2007).
William, K. L. & Morris, I. Temperature adaptation in Phaeodactylum tricornutum Bohlin: photosynthetic rate compensation and capacity. J. Exp. Mar. Biol. Ecol. 58, 135–150 (1982).
Li, M. & Young, J. N. Temperature sensitivity of carbon concentrating mechanisms in the diatom Phaeodactylum tricornutum. Photosynth. Res. 156, 205–215 (2023).
Rastogi, A. et al. A genomics approach reveals the global genetic polymorphism, structure, and functional diversity of ten accessions of the marine model diatom Phaeodactylum tricornutum. ISME J. 14, 347–363 (2020).
Kudo, I., Miyamoto, M., Noiri, Y. & Maita, Y. Combined effects of temperature and iron on the growth and physiology of the marine diatom Phaeodactylum tricornutum (Bacillariophyceae). J. Phycol. 36, 1096–1102 (2000).
De Martino, A. et al. Physiological and molecular evidence that environmental changes elicit morphological interconversion in the model diatom Phaeodactylum tricornutum. Protist 162, 462–481 (2011).
Baker, K. G. & Geider, R. J. Phytoplankton mortality in a changing thermal seascape. Global Change Biol. 27, 5253–5261 (2021).
Berges, J. A., Varela, D. E. & Harrison, P. J. Effects of temperature on growth rate, cell composition and nitrogen metabolism in the marine diatom Thalassiosira pseudonana (Bacillariophyceae). Mar. Ecol. Prog. Ser. 225, 139–146 (2002).
Litchman, E. Trait-based diatom ecology. In The Molecular Life of Diatoms (eds. Falciatore, A. & Mock, T.) 3–27 (Springer, Cham, 2022).
Hattich, G. et al. Temperature optima of a natural diatom population increases as global warming proceeds. Nat. Clim. Change. 14, 518–525 (2024).
Liang, Y., Koester, J. A., Liefer, J. D., Irwin, A. J. & Finkel, Z. V. Molecular mechanisms of temperature acclimation and adaptation in marine diatoms. The ISME J. 13, 2415–2425 (2019).
Thangaraj, S. & Sun, J. Transcriptomic reprogramming of the oceanic diatom Skeletonema dohrnii under warming ocean and acidification. Environ. Microbiol. 23, 980–995 (2021).
Thangaraj, S., Palanisamy, S. K., Zhang, G. & Sun, J. Quantitative proteomic profiling of marine diatom Skeletonema dohrnii in response to temperature and silicate induced environmental stress. Front. Microbiol. 11, 554832 (2021).
Bowler, C. et al. The Phaeodactylum genome reveals the evolutionary history of diatom genomes. Nature 456, 239–244 (2008).
Malviya, S. et al. Insights into global diatom distribution and diversity in the world’s ocean. PNAS 113, E1516–E1525 (2016).
Tomaru, Y., Kimura, K. & Yamaguchi, H. Temperature alters algicidal activity of DNA and RNA viruses infecting Chaetoceros tenuissimus. Aquat. Microb. Ecol. 73, 171–183 (2014).
Mock, T. & Hoch, N. Long-term temperature acclimation of photosynthesis in steady-state cultures of the polar diatom Fragilariopsis cylindrus. Photosynth. Res. 85, 307–317 (2005).
Boyd, P. W. et al. Marine phytoplankton temperature versus growth responses from polar to tropical waters–outcome of a scientific community-wide study. PLoS One 8, e63091 (2013).
Sato, R., Maeda, Y., Yoshino, T., Tanaka, T. & Matsumoto, M. Seasonal variation of biomass and oil production of the oleaginous diatom Fistulifera sp. in outdoor vertical bubble column and raceway-type bioreactors. J. Biosci. Bioeng. 117, 720–724 (2014).
Matsumoto, M. et al. Outdoor cultivation of marine diatoms for year-round production of biofuels. Mar. Drugs 15, 94 (2017).
Keeling, P. J. et al. The Marine Microbial Eukaryote Transcriptome Sequencing Project (MMETSP): illuminating the functional diversity of eukaryotic life in the oceans through transcriptome sequencing. PLoS Biol. 12, e1001889 (2014).
Johnson, L. K., Alexander, H. & Brown, C. T. Re-assembly, quality evaluation, and annotation of 678 microbial eukaryotic reference transcriptomes. Gigascience 8, giy158 (2019).
Anderson, N. J. Diatoms, temperature and climatic change. Eur. J. Phycol. 35, 307–314 (2000).
Chen, J. et al. Off-target effects of RNAi correlate with the mismatch rate between dsRNA and non-target mRNA. RNA Biol. 18, 1747–1759 (2021).
Li, D.-W. et al. Transcriptional regulation of microalgae for concurrent lipid overproduction and secretion. Sci. Adv. 5, eaau3795 (2019).
Mathur, S., Agrawal, D. & Jajoo, A. Photosynthesis: response to high temperature stress. J. Photochem. Photobiol. B Biol. 137, 116–126 (2014).
Pospíšil, P. Production of reactive oxygen species by photosystem II as a response to light and temperature stress. Front. Plant Sci. 7, 1950 (2016).
Esterbauer, H. & Cheeseman, K. H. Determination of aldehydic lipid peroxidation products: malonaldehyde and 4-hydroxynonenal. Methods Enzymol. 186, 407–421 (1990).
Krick, S. et al. Mpv17l protects against mitochondrial oxidative stress and apoptosis by activation of Omi/HtrA2 protease. PNAS 105, 14106–14111 (2008).
Kaya-Okur, H. S. et al. CUT&Tag for efficient epigenomic profiling of small samples and single cells. Nat. Commun. 10, 1930 (2019).
Hu, Z., Killion, P. J. & Iyer, V. R. Genetic reconstruction of a functional transcriptional regulatory network. Nat. Genet. 39, 683–687 (2007).
Gao, F., Foat, B. C. & Bussemaker, H. J. Defining transcriptional networks through integrative modeling of mRNA expression and transcription factor binding data. BMC Bioinf. 5, 1–10 (2004).
Monteiro, P. T., Pedreira, T., Galocha, M., Teixeira, M. C. & Chaouiya, C. Assessing regulatory features of the current transcriptional network of Saccharomyces cerevisiae. Sci. Rep. 10, 17744 (2020).
Shlyueva, D., Stampfel, G. & Stark, A. Transcriptional enhancers: from properties to genome-wide predictions. Nat. Rev. Genet. 15, 272–286 (2014).
Bailey, T. L., Williams, N., Misleh, C. & Li, W. W. MEME: discovering and analyzing DNA and protein sequence motifs. Nucleic Acids Res. 34, W369–W373 (2006).
Wei, G. et al. Genome-wide analyses of transcription factor GATA3-mediated gene regulation in distinct T cell types. Immunity 35, 299–311 (2011).
Tesson, B., Gaillard, C. & Martin-Jezequel, V. Insights into the polymorphism of the diatom Phaeodactylum tricornutum Bohlin. Bot. Mar. 52, 104–116 (2009).
Peng, K.-T. et al. Delta 5 fatty acid desaturase upregulates the synthesis of polyunsaturated fatty acids in the marine diatom Phaeodactylum tricornutum. J. Agric. Food. Chem. 62, 8773–8776 (2014).
Hamilton, M. L., Haslam, R. P., Napier, J. A. & Sayanova, O. Metabolic engineering of Phaeodactylum tricornutum for the enhanced accumulation of omega-3 long chain polyunsaturated fatty acids. Metab. Eng. 22, 3–9 (2014).
Breuer, G. et al. Analysis of fatty acid content and composition in microalgae. J Vis Exp. 80, e50628 (2013).
Shaw, P. L. et al. Structures of the T. brucei kRNA editing factor MRB1590 reveal unique RNA-binding pore motif contained within an ABC-ATPase fold. Nucleic Acids Res. 43, 7096–7109 (2015).
Smith, J., Tho, L. M., Xu, N. & Gillespie, D. A. The ATM–Chk2 and ATR–Chk1 pathways in DNA damage signaling and cancer. Adv Cancer Res. 108, 73–112 (2010).
Foyer, C. H. & Hanke, G. ROS production and signalling in chloroplasts: cornerstones and evolving concepts. Plant J. 111, 642–661 (2022).
Baird, N. A. et al. HSF-1-mediated cytoskeletal integrity determines thermotolerance and life span. Science 346, 360–363 (2014).
Åkerfelt, M., Trouillet, D., Mezger, V. & Sistonen, L. Heat shock factors at a crossroad between stress and development. Ann. N. Y. Acad. Sci. 1113, 15–27 (2007).
Singh, I. S., He, J.-R., Calderwood, S. & Hasday, J. D. A high affinity HSF−1 binding site in the 5′-untranslated region of the murine tumor necrosis factor-α gene is a transcriptional repressor. J. Biol. Chem. 277, 4981–4988 (2002).
Inouye, S. et al. Heat shock transcription factor 1 opens chromatin structure of interleukin-6 promoter to facilitate binding of an activator or a repressor. J. Biol. Chem. 282, 33210–33217 (2007).
Brunquell, J., Morris, S., Lu, Y., Cheng, F. & Westerheide, S. D. The genome-wide role of HSF-1 in the regulation of gene expression in Caenorhabditis elegans. BMC genomics 17, 1–18 (2016).
Hahn, J. S., Neef, D. W. & Thiele, D. J. A stress regulatory network for co‐ordinated activation of proteasome expression mediated by yeast heat shock transcription factor. Mol. Microbiol. 60, 240–251 (2006).
Wilkerson, D. C., Skaggs, H. S. & Sarge, K. D. HSF2 binds to the Hsp90, Hsp27, and c-Fos promoters constitutively and modulates their expression. Cell Stress Chaperones 12, 283 (2007).
Chen, R., Liliental, J., Kowalski, P., Lu, Q. & Cohen, S. Regulation of transcription of hypoxia-inducible factor-1α (HIF-1α) by heat shock factors HSF2 and HSF4. Oncogene 30, 2570–2580 (2011).
Smith, R. S. et al. HSF2 cooperates with HSF1 to drive a transcriptional program critical for the malignant state. Sci. Adv. 8, eabj6526 (2022).
Nishizawa, A. et al. Arabidopsis heat shock transcription factor A2 as a key regulator in response to several types of environmental stress. Plant J. 48, 535–547 (2006).
Schramm, F. et al. The heat stress transcription factor HsfA2 serves as a regulatory amplifier of a subset of genes in the heat stress response in Arabidopsis. Plant Mol. Biol. 60, 759–772 (2006).
Vijaranakul, U., Nadakavukaren, M. J., De Jonge, B., Wilkinson, B. J. & Jayaswal, R. K. Increased cell size and shortened peptidoglycan interpeptide bridge of NaCl-stressed Staphylococcus aureus and their reversal by glycine betaine. J. Bacteriol. 177, 5116–5121 (1995).
Leitao, R. M. & Kellogg, D. R. The duration of mitosis and daughter cell size are modulated by nutrients in budding yeast. J. Cell Biol. 216, 3463–3470 (2017).
Zakhartsev, M. & Reuss, M. Cell size and morphological properties of yeast Saccharomyces cerevisiae in relation to growth temperature. FEMS Yeast Res. 18, foy052 (2018).
Fawley, M. W. Effects of light intensity and temperature interactions on growth characteristics of Phaeodactylum tricornutum (Bacillariophyceae)1. J. Phycol. 20, 67–72 (1984).
Siegel, P., Baker, K. G., Low‐Décarie, E. & Geider, R. J. High predictability of direct competition between marine diatoms under different temperatures and nutrient states. Ecol. Evol. 10, 7276–7290 (2020).
Sheehan, C. E., Baker, K. G., Nielsen, D. A. & Petrou, K. Temperatures above thermal optimum reduce cell growth and silica production while increasing cell volume and protein content in the diatom Thalassiosira pseudonana. Hydrobiologia 847, 4233–4248 (2020).
Tew, K. S. et al. Effects of elevated CO2 and temperature on the growth, elemental composition, and cell size of two marine diatoms: potential implications of global climate change. Hydrobiologia 741, 79–87 (2014).
Vogel, C. & Marcotte, E. M. Insights into the regulation of protein abundance from proteomic and transcriptomic analyses. NAT REV GENET 13, 227–232 (2012).
Keyport Kik, S. et al. An adaptive biomolecular condensation response is conserved across environmentally divergent species. Nat. Commun. 15, 3127 (2024).
Hennon, G. M., Williamson, O. M., Limón, M. D. H., Haley, S. T. & Dyhrman, S. T. Non-linear physiology and gene expression responses of harmful alga Heterosigma akashiwo to rising CO2. Protist 170, 38–51 (2019).
Li, J. et al. Modulating the unfolded protein response with ISRIB mitigates cisplatin ototoxicity. Sci. Rep. 14, 22382 (2024).
Gilbert, H. T., Hodson, N., Baird, P., Richardson, S. M. & Hoyland, J. A. Acidic pH promotes intervertebral disc degeneration: Acid-sensing ion channel-3 as a potential therapeutic target. Sci. Rep. 6, 37360 (2016).
Guo, M. et al. The plant heat stress transcription factors (HSFs): structure, regulation, and function in response to abiotic stresses. Front. Plant Sci. 7, 114 (2016).
Liu, H. C., Liao, H. T. & Charng, Y. Y. The role of class A1 heat shock factors (HSFA1s) in response to heat and other stresses in Arabidopsis. Plant Cell Environ. 34, 738–751 (2011).
Zhang, S. et al. Overexpression of TaHSF3 in transgenic Arabidopsis enhances tolerance to extreme temperatures. Plant Mol. Biol. Rep. 31, 688–697 (2013).
Leynaert, A. et al. Effect of iron deficiency on diatom cell size and silicic acid uptake kinetics. Limnol. Oceanogr. 49, 1134–1143 (2004).
Marchetti, A. & Harrison, P. J. Coupled changes in the cell morphology and elemental (C, N, and Si) composition of the pennate diatom Pseudo‐nitzschia due to iron deficiency. Limnol. Oceanogr. 52, 2270–2284 (2007).
D’Ario, M. et al. Cell size controlled in plants using DNA content as an internal scale. Science 372, 1176–1181 (2021).
Vargas-Garcia, C. A., Ghusinga, K. R. & Singh, A. Cell size control and gene expression homeostasis in single-cells. Curr. Opin. Syst. Biol. 8, 109–116 (2018).
Moyer, S. E., Lewis, P. W. & Botchan, M. R. Isolation of the Cdc45/Mcm2–7/GINS (CMG) complex, a candidate for the eukaryotic DNA replication fork helicase. PNAS 103, 10236–10241 (2006).
Hartwell, L. H. & Weinert, T. A. Checkpoints: controls that ensure the order of cell cycle events. Science 246, 629–634 (1989).
Huysman, M. J. et al. Genome-wide analysis of the diatom cell cycle unveils a novel type of cyclins involved in environmental signaling. Genome Biol. 11, 1–19 (2010).
Köhler, C. et al. Cdc45 is limiting for replication initiation in humans. Cell Cycle 15, 974–985 (2016).
Fu, Y., Lv, Z., Kong, D., Fan, Y. & Dong, B. High abundance of CDC45 inhibits cell proliferation through elevation of HSPA6. Cell Proliferation 55, e13257 (2022).
Zhu, J. & Thompson, C. B. Metabolic regulation of cell growth and proliferation. Nat. Rev. Mol. Cell Biol. 20, 436–450 (2019).
Thomas, C. & Tampé, R. Structural and mechanistic principles of ABC transporters. Annu. Rev. Biochem. 89, 605–636 (2020).
Litchman, E. Resource competition and the ecological success of phytoplankton. In Evolution of Primary Producers in the Sea. (eds. Falkowski, P. G. & Knoll, A. H.) 351–375 (Elsevier, Amsterdam, 2007).
Finkel, Z. V. et al. Phytoplankton in a changing world: cell size and elemental stoichiometry. J. Plankton Res. 32, 119–137 (2010).
Litchman, E., Klausmeier, C. A., Schofield, O. M. & Falkowski, P. G. The role of functional traits and trade‐offs in structuring phytoplankton communities: scaling from cellular to ecosystem level. Ecol. Lett. 10, 1170–1181 (2007).
Wu, L. F., Chen, P. C. & Lee, C. M. The effects of nitrogen sources and temperature on cell growth and lipid accumulation of microalgae. Biodeterior. Biodegrad. 85, 506–510 (2013).
Wang, Z., Gerstein, M. & Snyder, M. RNA-Seq: a revolutionary tool for transcriptomics. Nat. Rev. Genet. 10, 57–63 (2009).
Jin, J. et al. PlantTFDB 4.0: toward a central hub for transcription factors and regulatory interactions in plants. Nucleic Acids Res. 45, D1040–D1045 (2017).
Villar, E. et al. The Ocean Gene Atlas: exploring the biogeography of plankton genes online. Nucleic Acids Res. 46, W289–W295 (2018).
Wang, X. et al. Dual expression of plastidial GPAT1 and LPAT1 regulates triacylglycerol production and the fatty acid profile in Phaeodactylum tricornutum. Biotechnol. Biofuels 11, 1–14 (2018).
Li, D.-W. et al. Constitutive and chloroplast targeted expression of acetyl-CoA carboxylase in oleaginous microalgae elevates fatty acid biosynthesis. Mar Biotechnol 20, 566–572 (2018).
Xu, G. et al. One‐step, zero‐background ligation‐independent cloning intron‐containing hairpin RNA constructs for RNAi in plants. New Phytol. 187, 240–250 (2010).
Daboussi, F. et al. Genome engineering empowers the diatom Phaeodactylum tricornutum for biotechnology. Nat. Commun. 5, 3831 (2014).
Siaut, M. et al. Molecular toolbox for studying diatom biology in Phaeodactylum tricornutum. Gene. 406, 23–35 (2007).
Ma, Y.-H. et al. Antisense knockdown of pyruvate dehydrogenase kinase promotes the neutral lipid accumulation in the diatom Phaeodactylum tricornutum. Microb. Cell Fact. 13, 1–9 (2014).
Bustin, S. A. et al. The MIQE Guidelines: Minimum information for publication of quantitative real-time PCR experiments. Clin. Chem. 55, 611–622 (2009).
Schmittgen, T. D. & Livak, K. J. Analyzing real-time PCR data by the comparative CT method. Nat. Protoc. 3, 1101–1108 (2008).
Ummalyma, S. B., Mathew, A. K., Pandey, A. & Sukumaran, R. K. Harvesting of microalgal biomass: Efficient method for flocculation through pH modulation. Bioresour. Technol. 213, 216–221 (2016).
Xue, J. et al. Genetic improvement of the microalga Phaeodactylum tricornutum for boosting neutral lipid accumulation. Metab Eng. 27, 1–9 (2015).
Schindelin, J. et al. Fiji: an open-source platform for biological-image analysis. Nat. Methods 9, 676–682 (2012).
Olenina, I. et al. Biovolumes and size-classes of phytoplankton in the Baltic Sea. HELCOM BaltSea Environ Proc. 106, 144 (2006).
Yang, Z.-K. et al. Molecular and cellular mechanisms of neutral lipid accumulation in diatom following nitrogen deprivation. Biotechnol. Biofuels 6, 1–14 (2013).
Chandra, R., Das, P., Vishal, G. & Nagra, S. Factors affecting the induction of UV protectant and lipid productivity in Lyngbya for sequential biorefinery product recovery. Bioresour. Technol. 278, 303–310 (2019).
Fragkostefanakis, S., Roeth, S., Schleiff, E. & Scharf, K. D. Prospects of engineering thermotolerance in crops through modulation of heat stress transcription factor and heat shock protein networks. Plant Cell Environ. 38, 1881–1895 (2015).
Chua, G. et al. Identifying transcription factor functions and targets by phenotypic activation. PNAS 103, 12045–12050 (2006).
Naduthodi, M. I. S. et al. CRISPR-Cas ribonucleoprotein mediated homology-directed repair for efficient targeted genome editing in microalgae Nannochloropsis oceanica IMET1. Biotechnol. Biofuels 12, 1–11 (2019).
Baek, K. et al. DNA-free two-gene knockout in Chlamydomonas reinhardtii via CRISPR-Cas9 ribonucleoproteins. Sci. Rep. 6, 30620 (2016).
Liu, T. Use model-based analysis of ChIP-Seq (MACS) to analyze short reads generated by sequencing protein-DNA interactions in embryonic stem cells. Methods Mol. Biol. 1150, 81–95 (2014).
Goth, L. A simple method for determination of serum catalase activity and revision of reference range. Clin. Chim. Acta 196, 143–151 (1991).
Zhang, T. et al. Flow cytometry and 5‐ethynyl‐2′‐deoxyuridine (EdU) labeling to detect the cell cycle dynamics of Phaeodactylum tricornutum under light. J. Phycol. 58, 555–567 (2022).
Acknowledgements
H.Y.L. acknowledges the Natural Science Foundation of China (31870027, 51908244) for the research grant. D.W.L. is thankful to the Natural Science Foundation of China (32100080), Guangdong Natural Science Foundation (2019A1515110390, 2021A1515011486) and the Fundamental Research Funds for the Central Universities for the research funding (21620337).
Author information
Authors and Affiliations
Contributions
D.W.L. conceived and designed the experiments, wrote the manuscript, and conducted review and editing. D.H. performed experiments and wrote the manuscript. C.Q.C. performed experiments. H.Y.Z. analyzed data. Y.H. performed experiments. X.L.H. performed experiments. L.L.P., S.Y.L. and Y.T.H. prepared materials and collected data. Z.H.L. prepared materials and collected data. L.G.Z. prepared materials and collected data. W.D.Y. and X.F.Z. contributed to writing, reviewing, and editing. H.Y.L. analyzed data and contributed to writing, reviewing, and editing.
Corresponding authors
Ethics declarations
Competing interests
The authors declare no competing interests.
Peer review
Peer review information
Nature Communications thanks Xin Lin, Frederic Verret and the other anonymous reviewer(s) for their contribution to the peer review of this work. A peer review file is available.
Additional information
Publisher’s note Springer Nature remains neutral with regard to jurisdictional claims in published maps and institutional affiliations.
Source data
Rights and permissions
Open Access This article is licensed under a Creative Commons Attribution-NonCommercial-NoDerivatives 4.0 International License, which permits any non-commercial use, sharing, distribution and reproduction in any medium or format, as long as you give appropriate credit to the original author(s) and the source, provide a link to the Creative Commons licence, and indicate if you modified the licensed material. You do not have permission under this licence to share adapted material derived from this article or parts of it. The images or other third party material in this article are included in the article’s Creative Commons licence, unless indicated otherwise in a credit line to the material. If material is not included in the article’s Creative Commons licence and your intended use is not permitted by statutory regulation or exceeds the permitted use, you will need to obtain permission directly from the copyright holder. To view a copy of this licence, visit http://creativecommons.org/licenses/by-nc-nd/4.0/.
About this article
Cite this article
Huang, D., Cheng, CQ., Zhang, HY. et al. Heat shock transcription factor-mediated thermal tolerance and cell size plasticity in marine diatoms. Nat Commun 16, 3404 (2025). https://doi.org/10.1038/s41467-025-58547-2
Received:
Accepted:
Published:
Version of record:
DOI: https://doi.org/10.1038/s41467-025-58547-2
This article is cited by
-
Harnessing microalgae for bioproducts: innovations in synthetic biology
World Journal of Microbiology and Biotechnology (2025)
-
Environmental stress as a strategy to enhance rare sugar composition in bacterial polysaccharides: mechanisms, trends, and biotechnological perspectives
Systems Microbiology and Biomanufacturing (2025)








