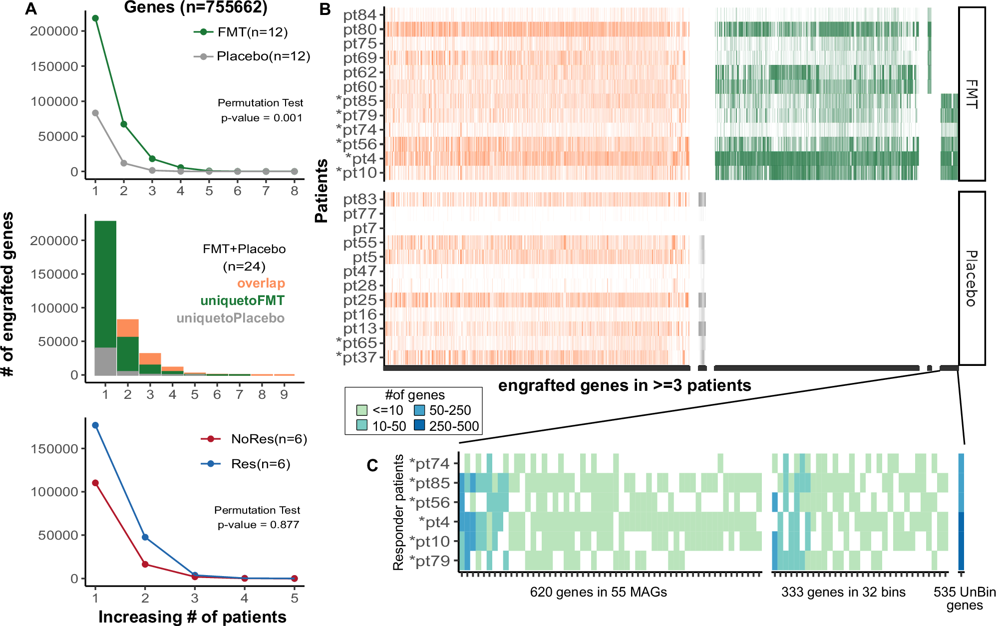
Fig. 4: Identifying genes commonly engrafted in FMT responders.

A Counts of apparently engrafted genes in FMT and placebo groups. A Top panel: Examination of apparently engrafted genes in patients receiving FMT (n = 12) or placebo (n = 12) treatment. The x-axis shows the number of patients in which each gene appears to be engrafted, emphasizing common gene engraftment. A Middle panel: Discriminating donor gene engraftment patterns across all patients (n = 24) to distinguish unique engraftment in FMT (green), in Placebo (gray), and genes engrafted in both FMT and Placebo (orange). A Bottom panel: Comparison of apparently engrafted genes in FMT patients in responders (Res, n = 6, blue) and non-responders (NoRes, n = 6, red). The differences between the points on the green and gray lines (A, top panel)) or blue and red lines (A, bottom panel) were used to calculate the test statistics for the permutation tests, with two-sided p values calculated using 1999 permutations by comparing the observed test statistic to the null distribution. B Donor genes that engrafted in at least 3 patients are categorized as follows: genes engrafted in FMT patients but also present in the placebo group are shown in orange; genes unique to the placebo or FMT groups are depicted in gray and green, respectively. Among genes apparently engrafted only in FMT, those found in both responders and non-responders, as well as those unique to each group, are separately grouped on the x-axis. C Distribution of the genes apparently uniquely engrafted in 3 or more FMT responders in our Donor B assemblies. Among these genes, 333 were found in 32 metagenomic bins, 620 were present in 55 MAGs, and 535 genes were located on un-binned contigs (“UnBin”).