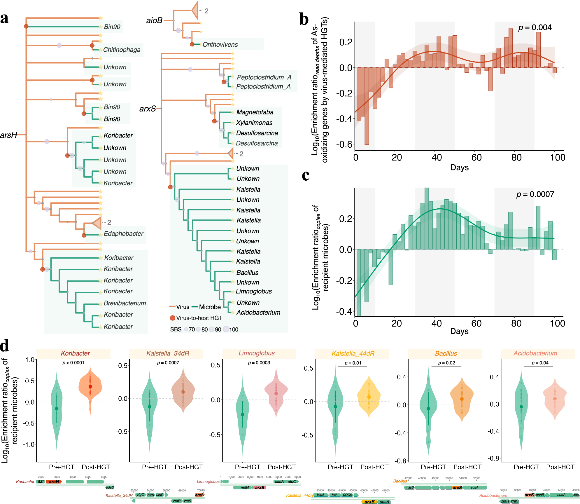
Fig. 4: Profiles of horizontal transfer of As-oxidizing genes mediated by viruses in the rhizosphere.

a The phylogenetic origin of As-oxidizing genes from virus to host by HGTs. Phenotypic correlations of As-oxidizing genes are noted with colors and statistical support was assessed using standard bootstraps (SBS) (nā=ā1000). b Enrichment ratio of As-oxidizing genes by virus-mediated HGTs in the rhizosphere compared to bulk soil. The enrichment ratio was determined using the formula: Enrichment ratioread depths\(=\frac{{{Read\; depths}}_{R}}{{{Read\; depths}}_{B}}\). The solid regression line shown is a Loess estimate (nā=ā50). The shaded interval represents the 95% confidence interval, presenting the variability of the fit over time. Statistical significance between the rhizosphere and the bulk soil was determined using the two-sided Welchās t-test (nā=ā44). c Enrichment ratiocopies of recipient microbes in the rhizosphere compared to bulk soil. The solid regression line shown is a Loess estimate (nā=ā50). The shaded interval represents the 95% confidence interval, presenting the variability of the fit over time. Statistical significance between the rhizosphere and the bulk soil was determined using the two-sided Welchās t-test (nā=ā50). d Impact of virus-mediated HGT on the enrichment ratio of recipient microbe. The violin plot shows the enrichment ratio of recipient microbe in the pre-HGT and post-HGT periods, with the mean indicated by the solid point and the standard deviation represented by vertical line extending from the solid point. Statistical significance of Enrichment ratiocopies of recipient microbes between pre-HGT and post-HGT was determined using the two-sided Studentās t-test. Sample sizes for each microbe were as follows: Koribacter (pre-HGT nā=ā15, post-HGT nā=ā35), Kaistella_34dR (pre-HGT nā=ā17, post-HGT nā=ā33), Limnoglobus (pre-HGT nā=ā11, post-HGT nā=ā39), Kaistella_44dR (pre-HGT nā=ā22, post-HGT nā=ā28), Bacillus (pre-HGT nā=ā21, post-HGT nā=ā29), and Acidobacterium (pre-HGT nā=ā24, post-HGT nā=ā26). In the presented genomic map, genes colored in green represent the hostās inherent genes, while genes marked in other colors indicate the location of As-oxidizing gene introduced via virus-mediated HGT.