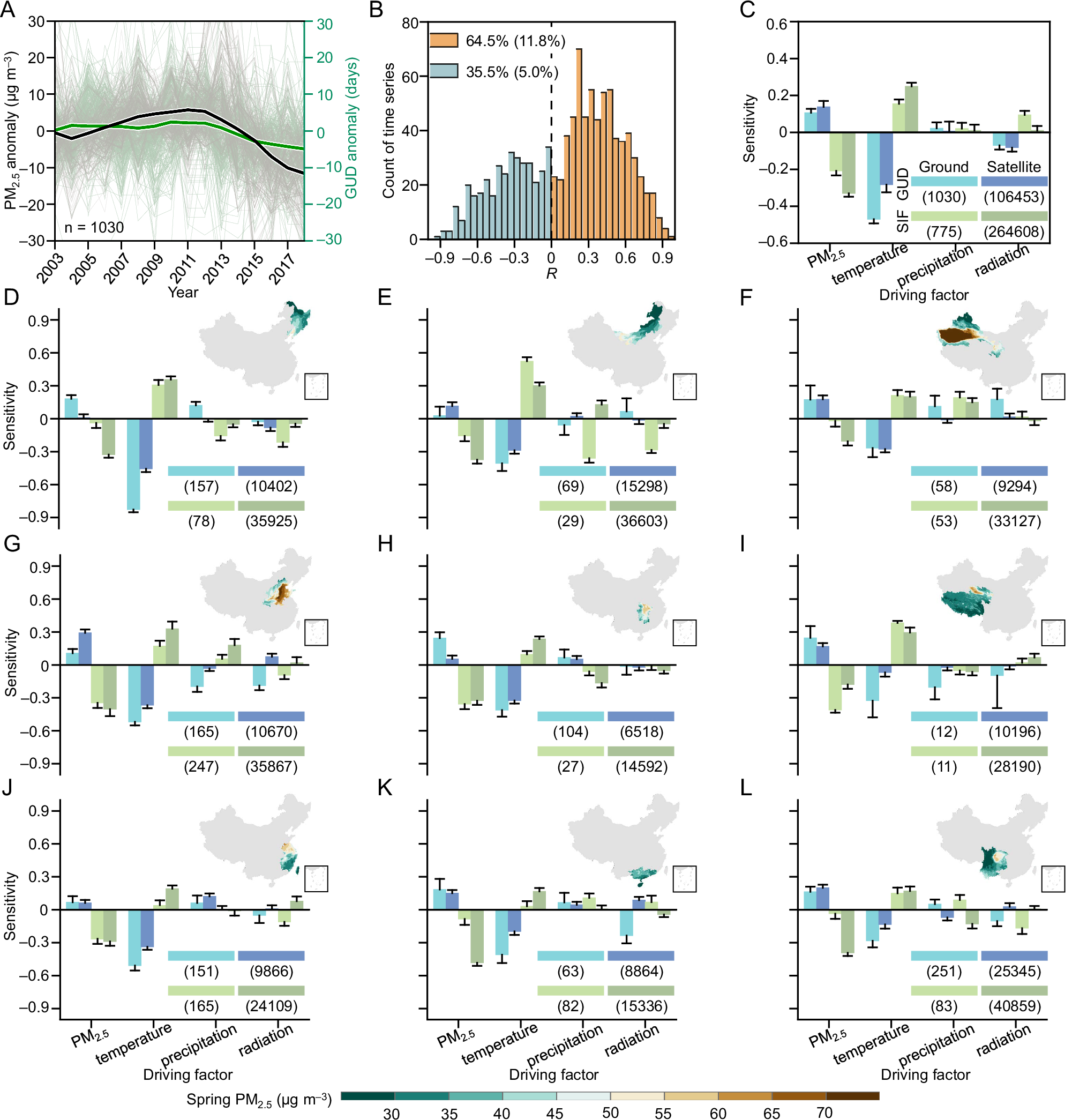
Fig. 1: The effects of PM2.5 pollution on spring green-up date (GUD) and solar-induced fluorescence (SIF).
From: Delayed leaf green-up is associated with fine particulate air pollution in China

A Variations of the anomaly of spring PM2.5 (March-May) and ground GUD from 2003 to 2018. The bold lines represent the trends of yearly mean values of the anomaly of spring PM2.5 and GUD across all sites and species smoothed by an adjacent averaging method. B The distribution of partial correlation coefficient (R) between PM2.5 and ground GUD. The effects of climatic factors (i.e., temperature, precipitation, and radiation) were removed for partial correlation analysis. The values in brackets represent frequencies of sites with significantly positive and negative partial correlations, respectively (p < 0.05). A two-sided t-test was used to assess the significance of the partial correlation analysis. C Sensitivities of GUD and SIF to PM2.5 pollution and climatic factors for ground- and satellite-based analyses using ridge regression (unitless). D–L Regional results for northeastern China, Inner Mongolia, northwestern China, northern China, central China, the Tibetan Plateau, southeastern China, southern China, and southwestern China, respectively. Data are presented as mean values ± 95% CIs of sensitivities for C–L. The numbers in brackets represent the number of sites or pixels in the corresponding region. Source data are provided as a Source Data file.