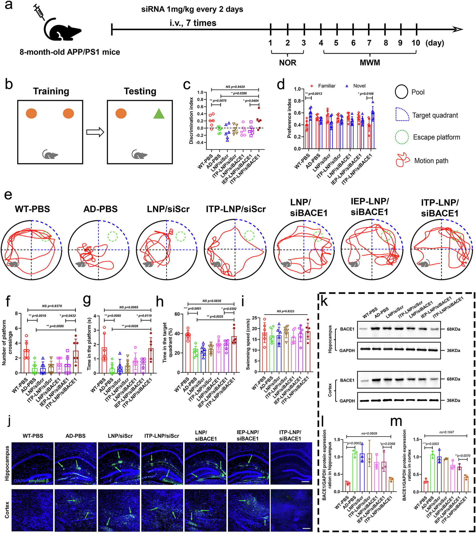
Fig. 6: Therapeutic evaluation of ITP-LNP/siBACE1 in a model of Alzheimer disease.

a Timeline for treatment of APP/PS1 or WT mice with siRNA-loaded lipid nanoparticles (ITP-LNP) or PBS by tail vein injection every 2 days. After treatment, the mice were given novel object recognition (NOR) and Morris water maze tests, after which serum and brain samples were obtained for subsequent evaluation. b Schematic diagram of the NOR test. The orange circle represents the familiar subject and the green triangle indicates the novel subject. c Discrimination index (DI) and (d) preference index (PI) findings from the NOR test. Data are presented as the mean ± SD (n = 6 biologically independent experiments). *p < 0.05, NS not significant. e Path diagram of APP/PS1 and WT mice performing the MWM test. The green dashed circles refer to the target platform in the MWM test. f Number of platform crossings, (g) time in the platform (s), (h) time in the target quadrant (%), and (i) swimming speed of mice in the MWM test. Data are presented as the mean ± SD (n = 6 biologically independent experiments). ***p < 0.001, **p < 0.01, *p < 0.05, NS not significant. j Immunofluorescence assays show deposition of β-amyloid (green) in the hippocampus and cortex of APP/PS1 and WT mice after treatment. Scale bar = 50 μm. k Expression levels of BACE1 protein in the hippocampus and cortex of APP/PS1 and WT mice after treatment, as characterized by western blotting, with (l, m) corresponding semi-quantitative analysis. Data are presented as the mean ± SD (n = 3 biologically independent experiments). ***p < 0.001, **p < 0.01, *p < 0.05. Statistical significance was tested with two-tailed unpaired Student’s t tests. Source data are provided as a Source Data file.